当前位置:
首页
>
政府信息公开
>
县直部门
>
县统计局
>
财政信息
索 引 号:39/2021-1876850
发布机构:县统计局
生成日期:2021-11-16 14:47:44.0
公开日期:2021-11-16
公开方式:政府网站
公开范围:全部公开
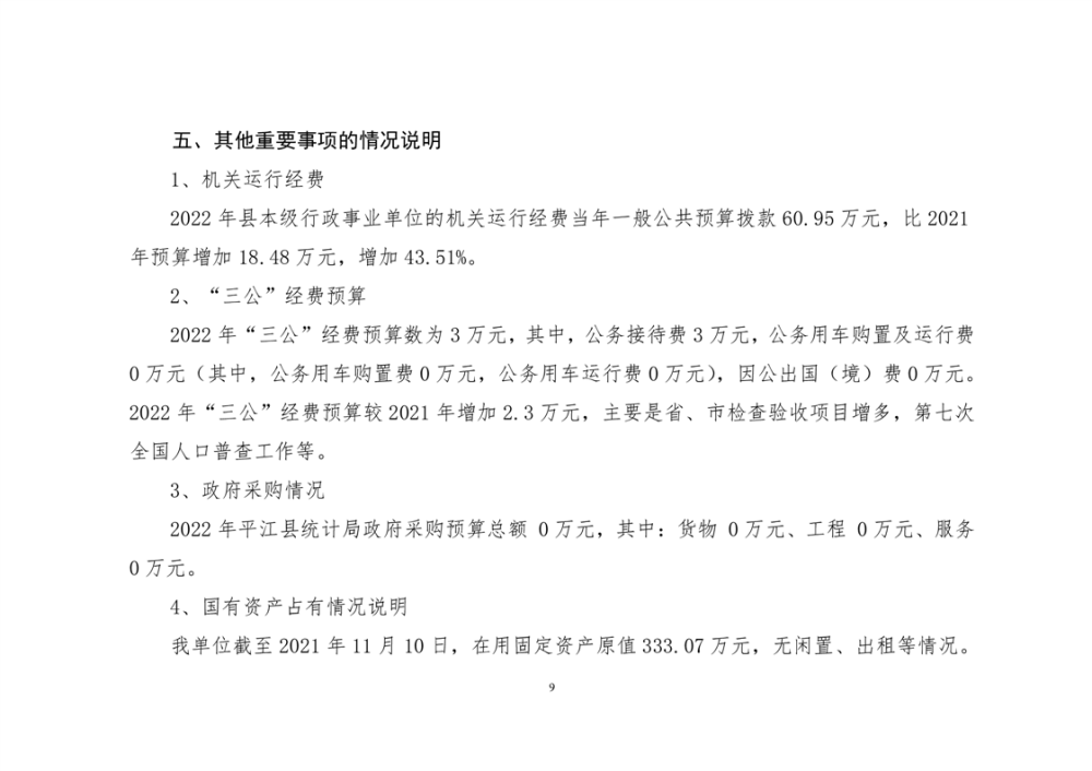
平江县统计局2022年度部门预算公开
来源:县统计局
2021-11-16 14:47
|
|
|
|