当前位置:
首页
>
政府信息公开
>
县直部门
>
县统计局
>
财政信息
索 引 号:39/2022-1987524
发布机构:县统计局
生成日期:2022-09-15 16:45:23.0
公开日期:2022-09-15
公开方式:政府网站
公开范围:全部公开
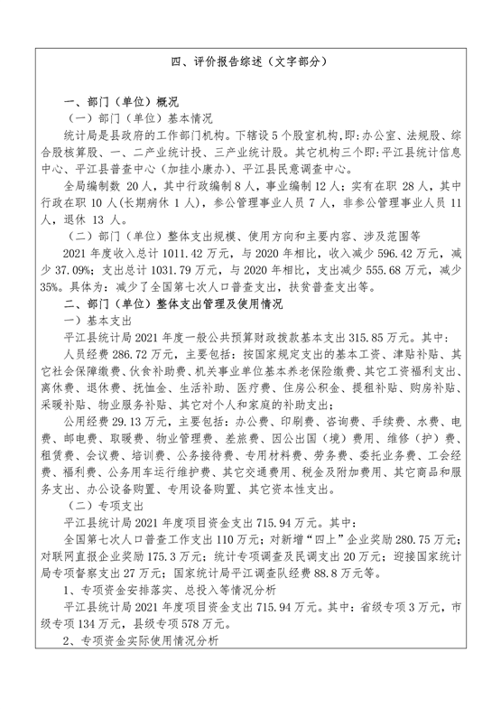
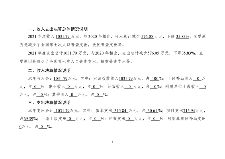
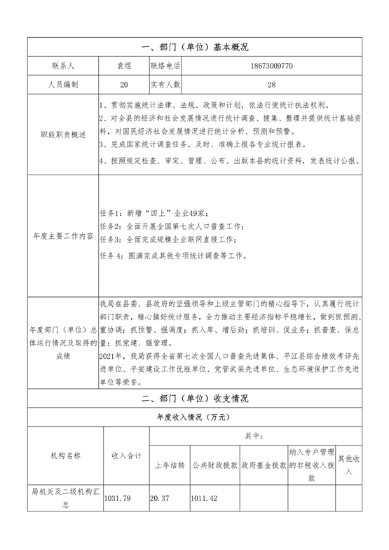
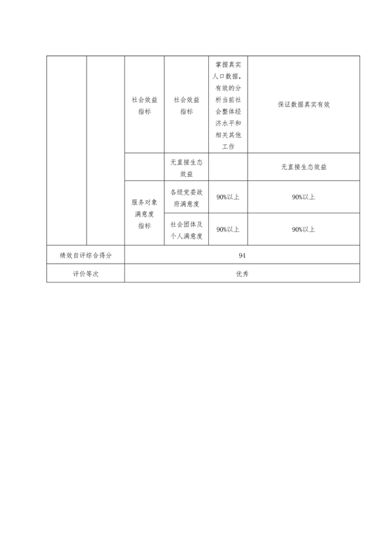
平江县统计局2021年度部门决算公开
来源:县统计局
2022-09-15 16:45
|
|
|
|