当前位置:
首页
>
政府信息公开
>
县直部门
>
县统计局
>
财政信息
索 引 号:39/2024-2155320
发布机构:县统计局
生成日期:2024-01-16 10:47:29.0
公开日期:2024-01-16
公开方式:政府网站
公开范围:全部公开
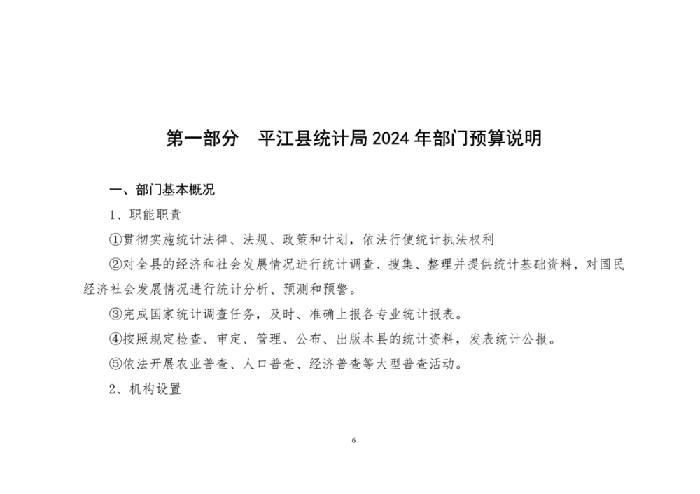
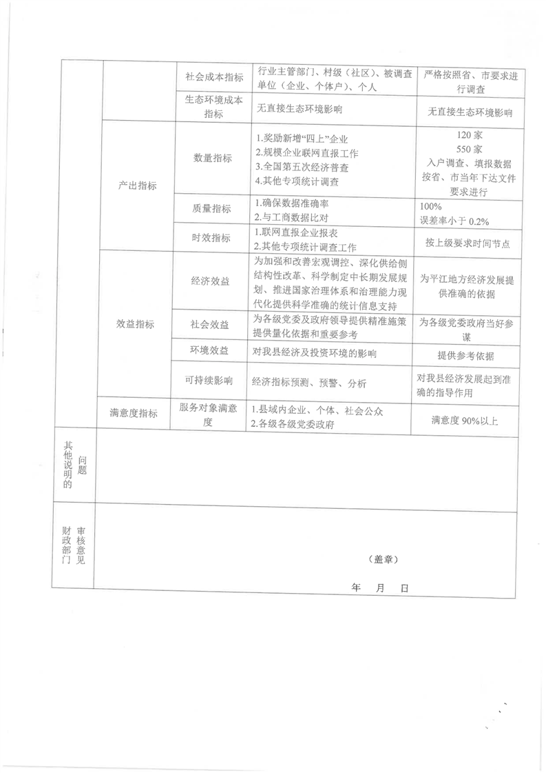
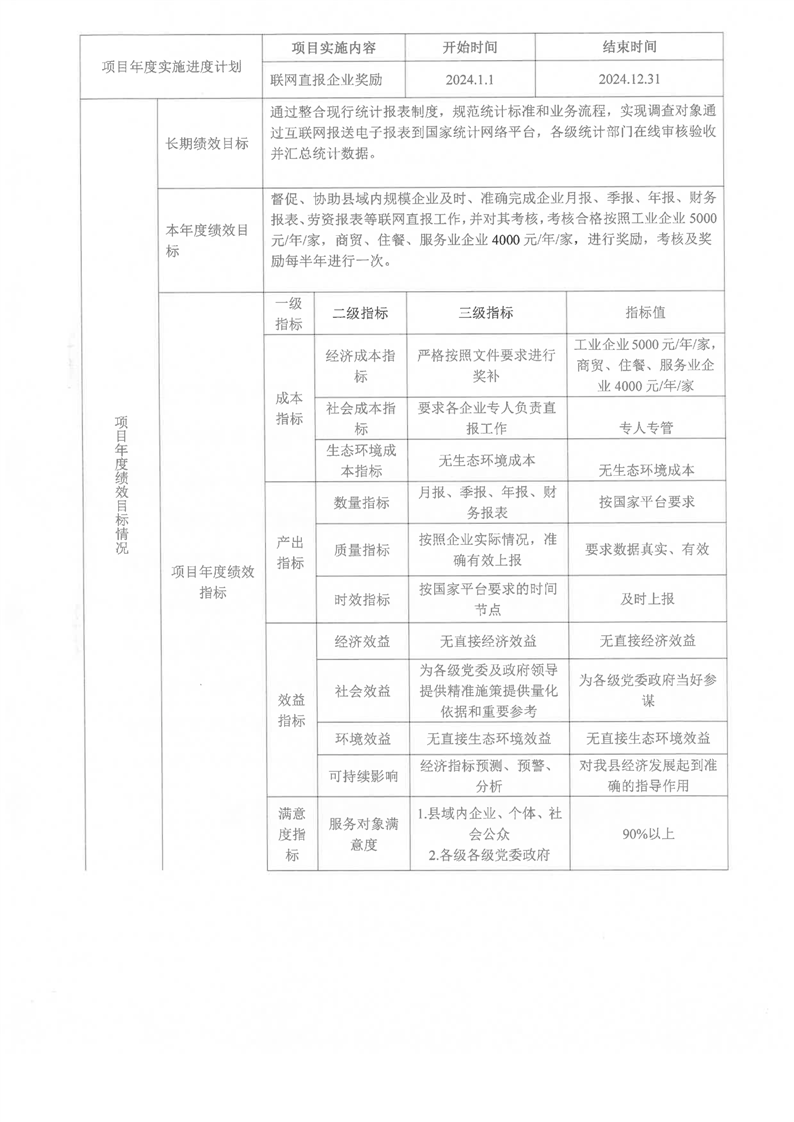
平江县统计局2024年度部门预算公开
来源:县统计局
2024-01-16 10:47
|
|
|
|