当前位置:
首页
>
政府信息公开
>
县直部门
>
县交通运输局
>
财政信息
索 引 号:41/2020-1704403
发布机构:县交通运输局
生成日期:2020-05-27 10:14:16.0
公开日期:2020-05-27
公开方式:政府网站
公开范围:全部公开
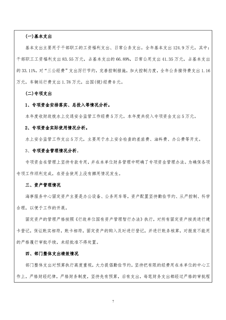
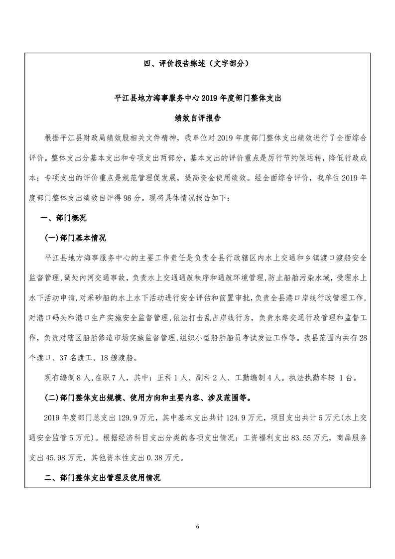
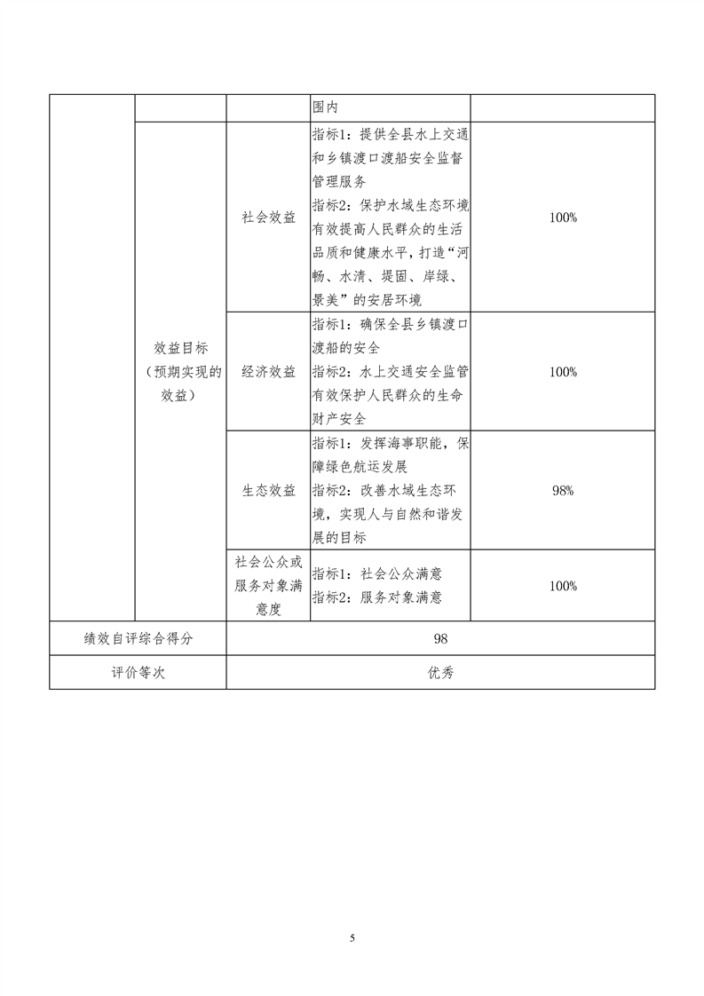
平江县地方海事服务中心2019年绩效自评
来源:县交通运输局
2020-05-27 10:14
|
|
|
|