当前位置:
首页
>
政府信息公开
>
县直部门
>
县交通运输局
>
财政信息
索 引 号:41/2021-1847561
发布机构:县交通运输局
生成日期:2021-08-19 09:07:12.0
公开日期:2021-08-19
公开方式:政府网站
公开范围:全部公开
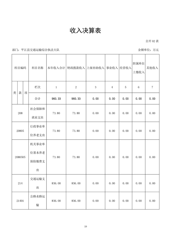
平江县交通运输综合执法大队2020年决算公开
来源:县交通运输局
2021-08-19 09:07
|
|
|
|