当前位置:
首页
>
政府信息公开
>
县直部门
>
县交通运输局
>
财政信息
索 引 号:41/2022-1990734
发布机构:县交通运输局
生成日期:2022-09-26 14:51:33.0
公开日期:2022-09-26
公开方式:政府网站
公开范围:全部公开
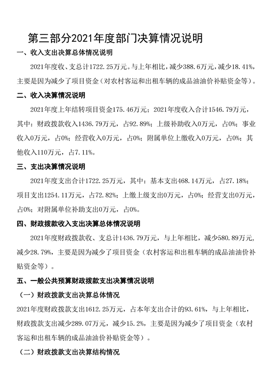
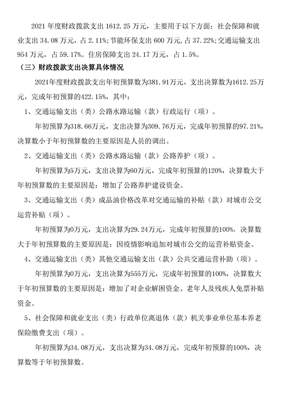
平江县道路运输交通服务中心2021年度部门决算公开
来源:县交通运输局
2022-09-26 14:51
|
|
|
|