当前位置:
首页
>
政府信息公开
>
县直部门
>
县交通运输局
>
行政执法公示
>
事前公示
>
行政执法文书样本
索 引 号:41/2022-1997176
发布机构:县交通运输局
生成日期:2022-10-17 10:31:15.0
公开日期:2022-10-17
公开方式:政府网站
公开范围:全部公开
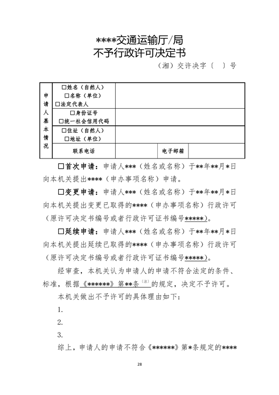
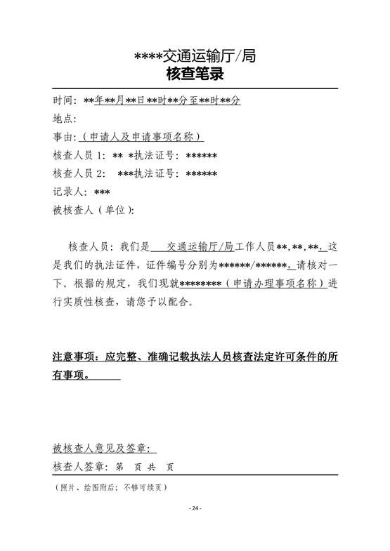
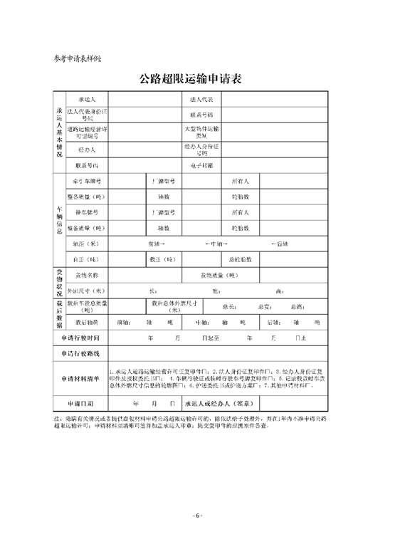
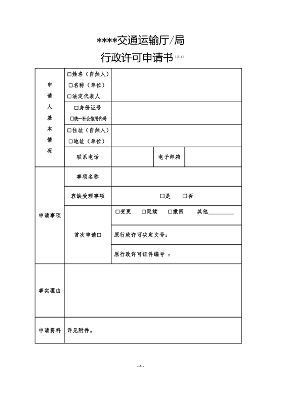
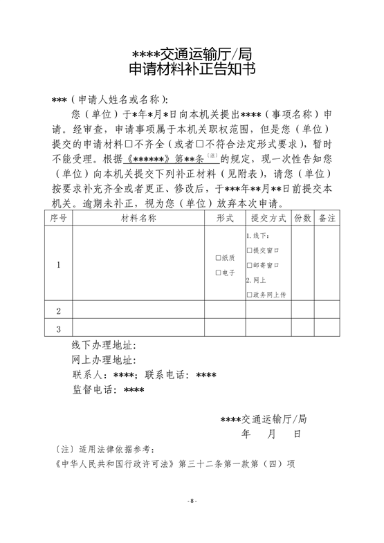
湖南省交通运输行政许可文书样本(2022)
来源:县交通运输局
2022-10-17 10:31
|
|
|
|