当前位置:
首页
>
政府信息公开
>
县直部门
>
县市场监督管理局
>
财政信息
索 引 号:43/2020-1705410
发布机构:县市场监督管理局
生成日期:2020-05-29 13:24:21.0
公开日期:2020-05-29
公开方式:政府网站
公开范围:全部公开
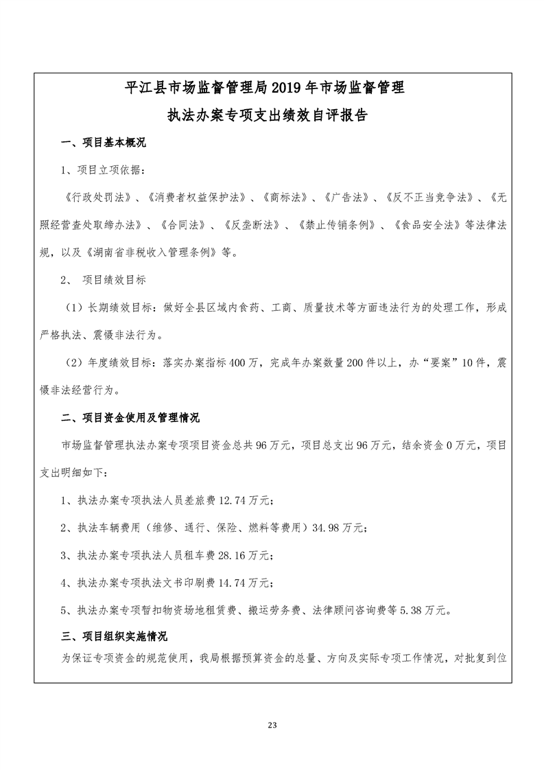
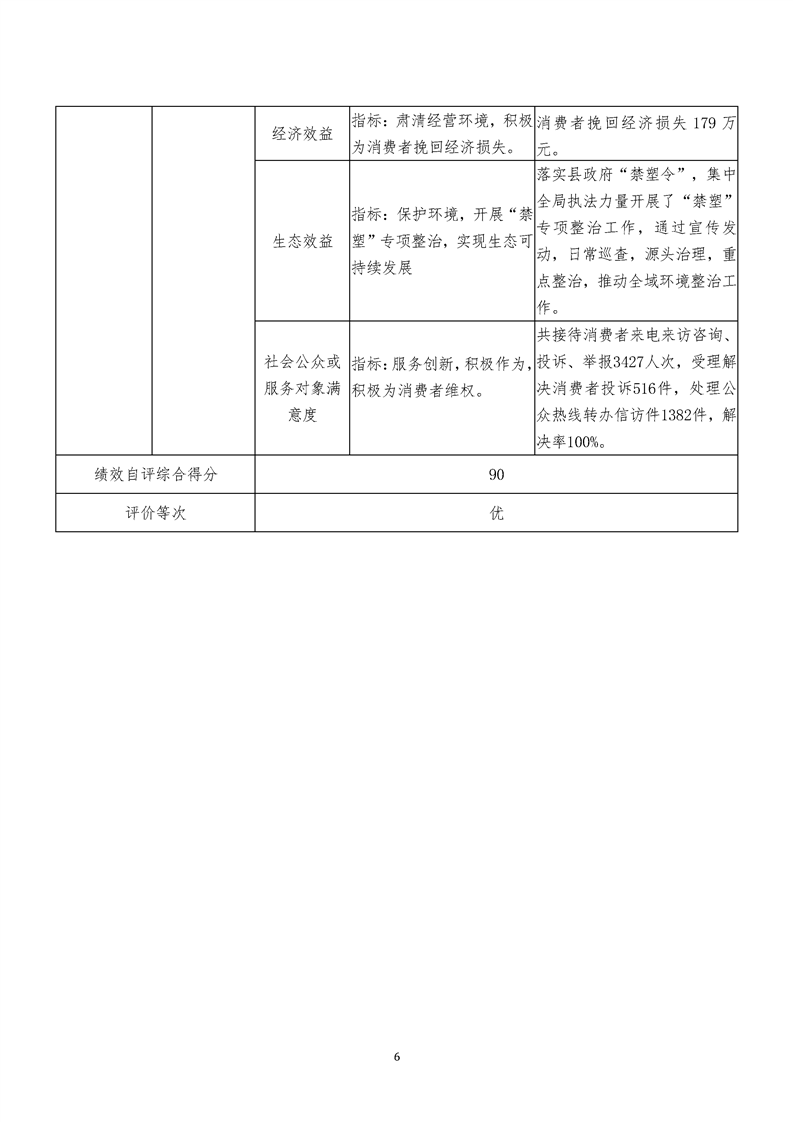
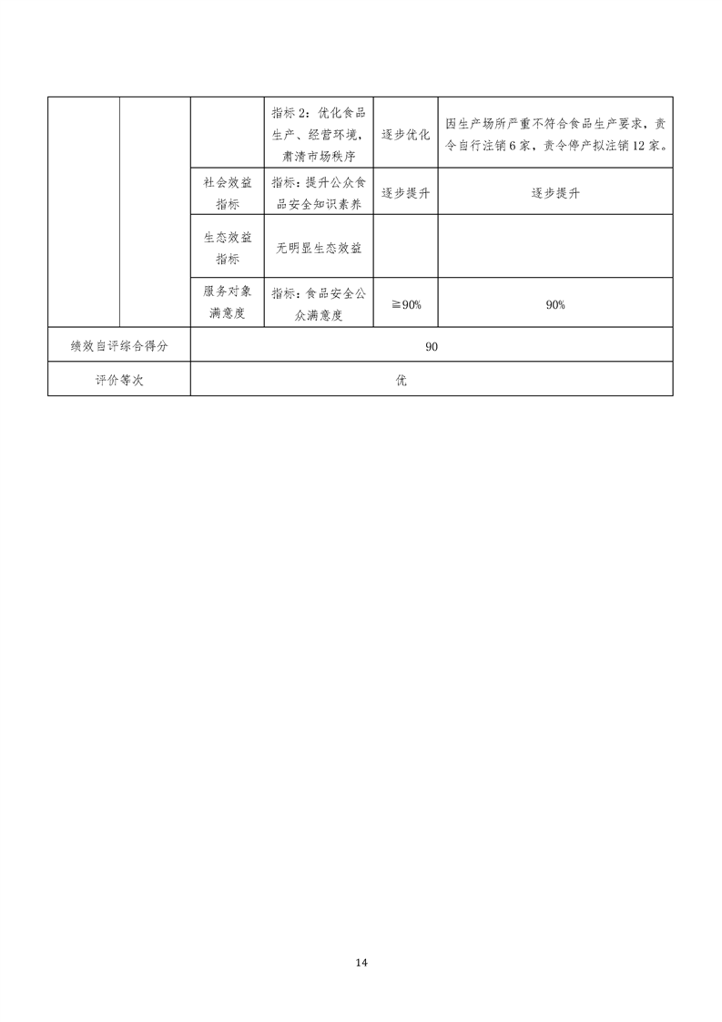
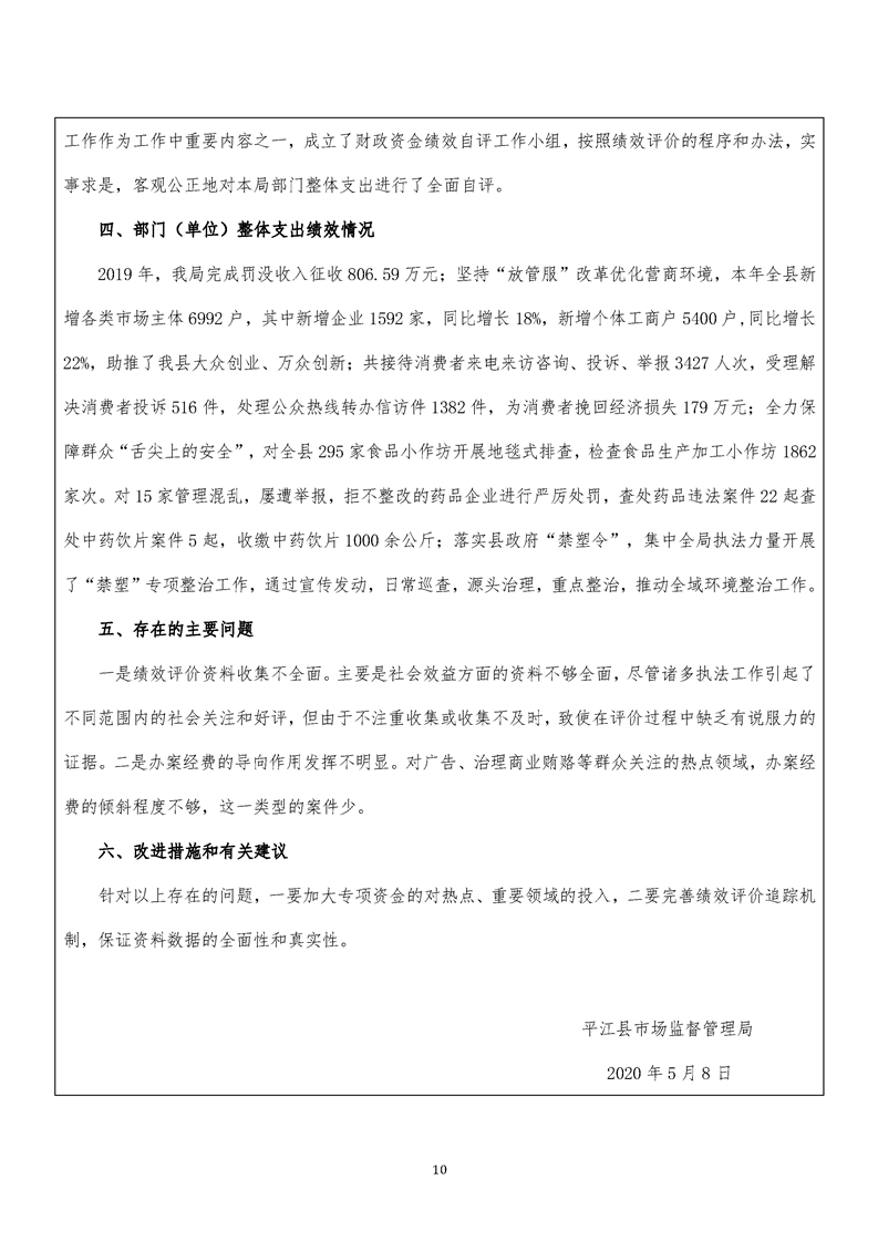
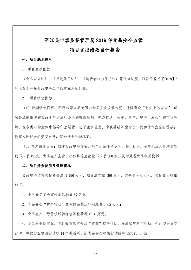
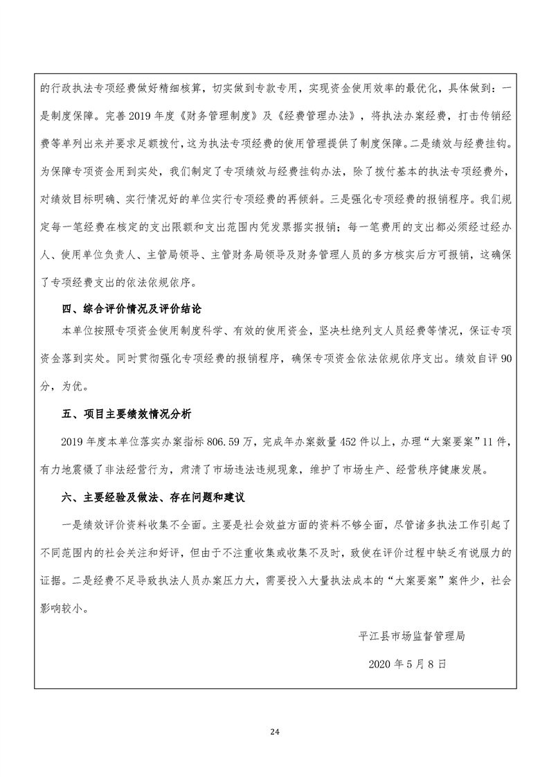
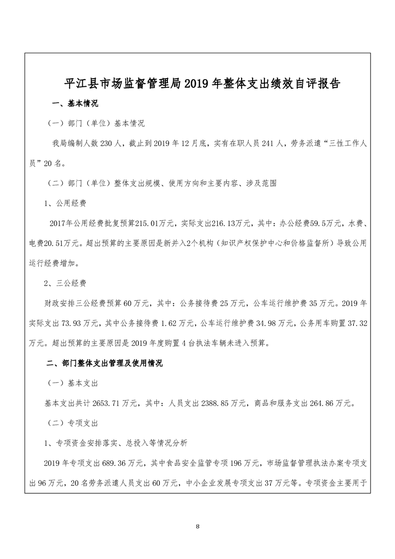
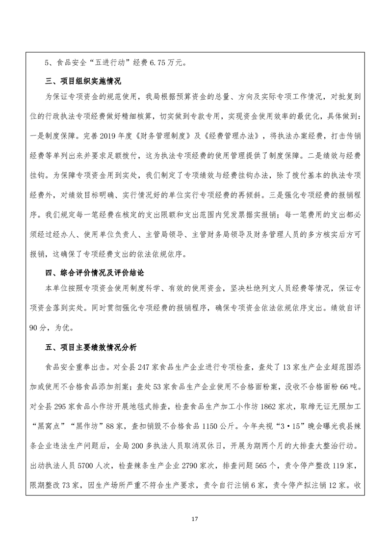
平江县2019年度县市场监督管理局整体支出绩效评价自评
来源:县市场监督管理局
2020-05-29 13:24
|
|
|
|