当前位置:
首页
>
政府信息公开
>
县直部门
>
县市场监督管理局
>
财政信息
索 引 号:43/2021-1845393
发布机构:县市场监督管理局
生成日期:2021-08-18 16:15:39.0
公开日期:2021-08-18
公开方式:政府网站
公开范围:全部公开
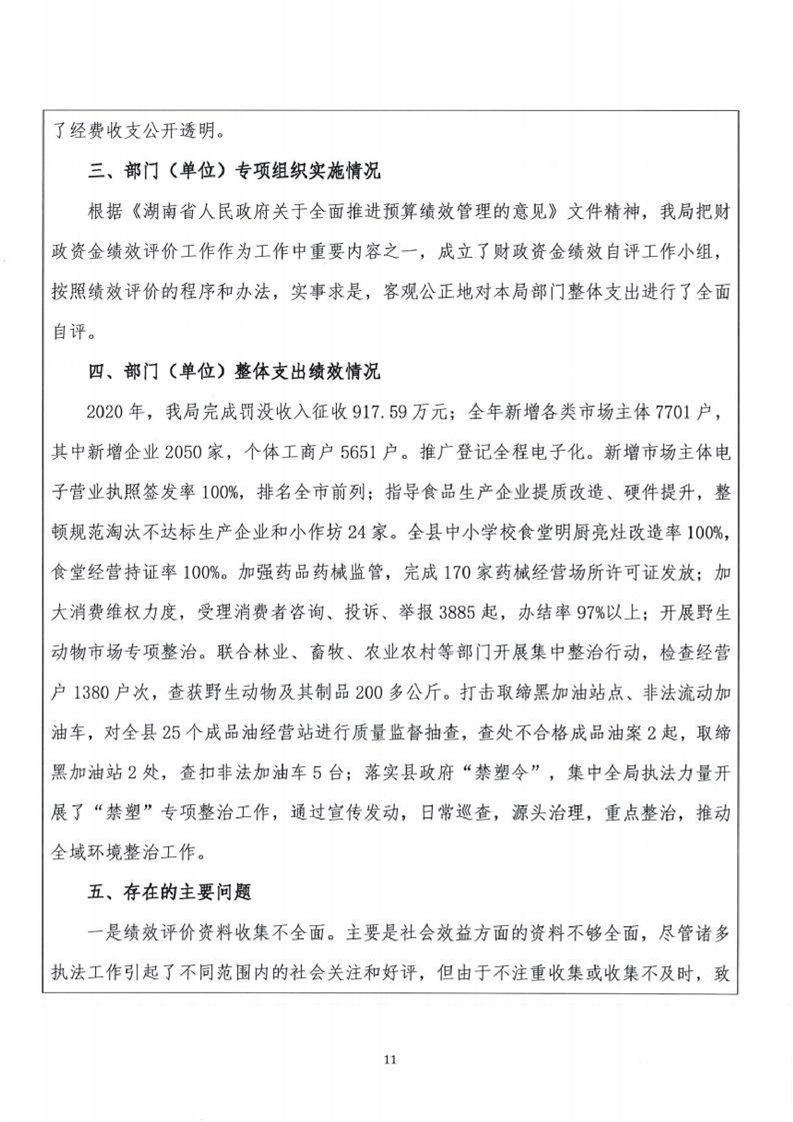
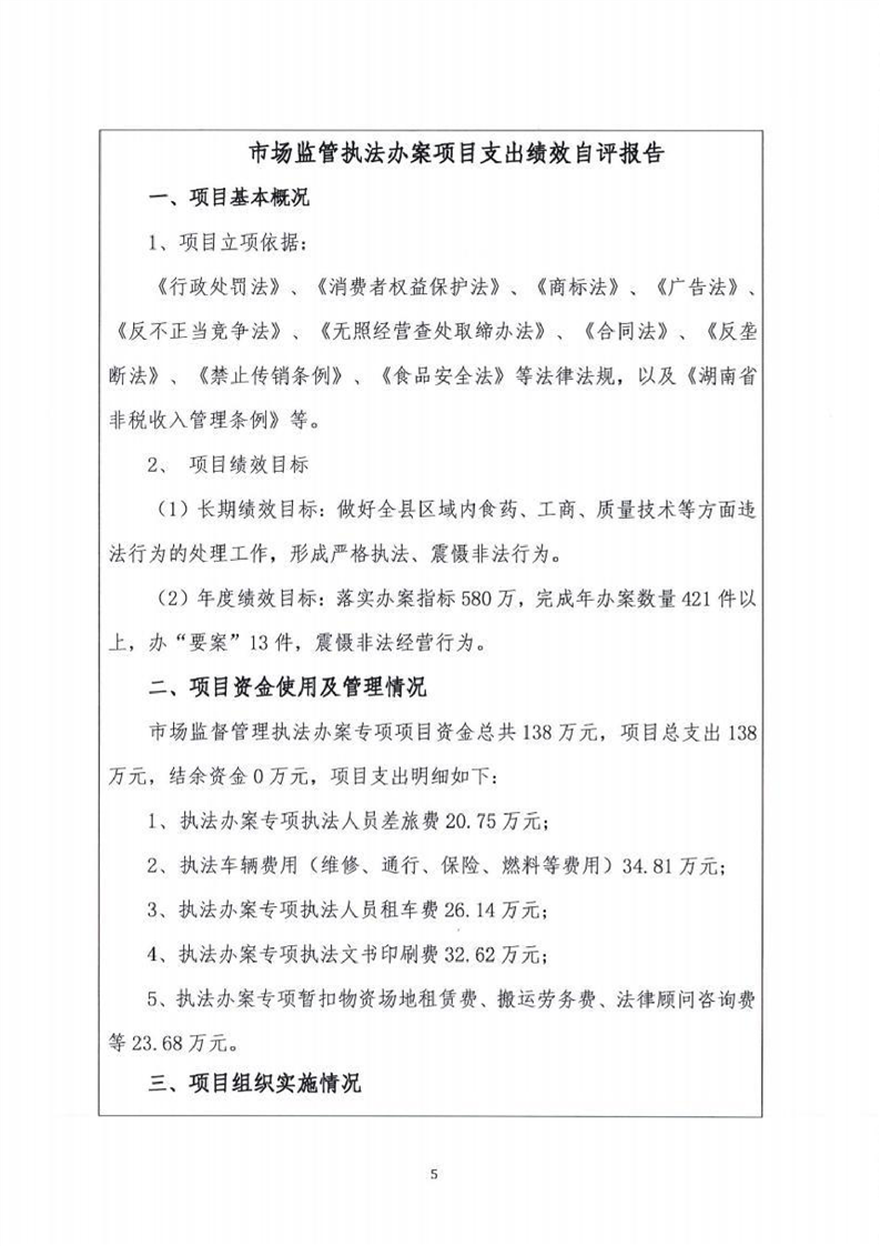
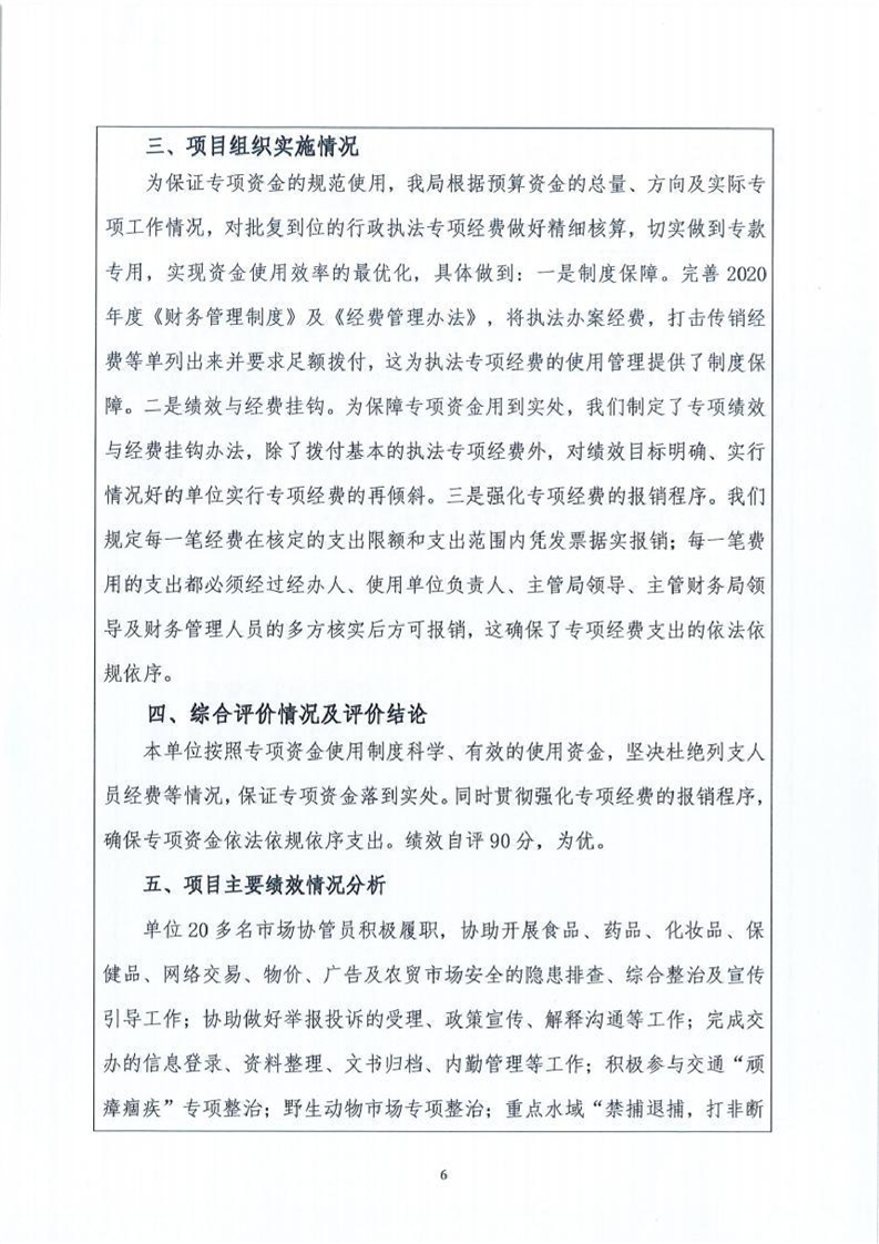
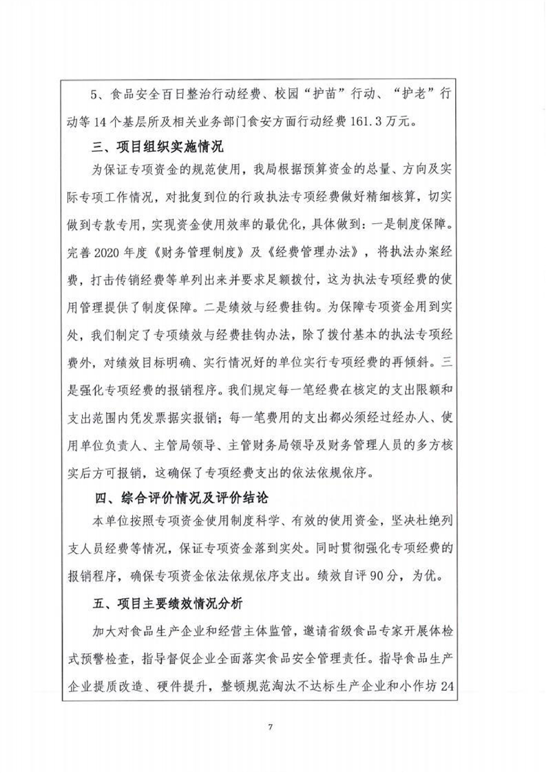
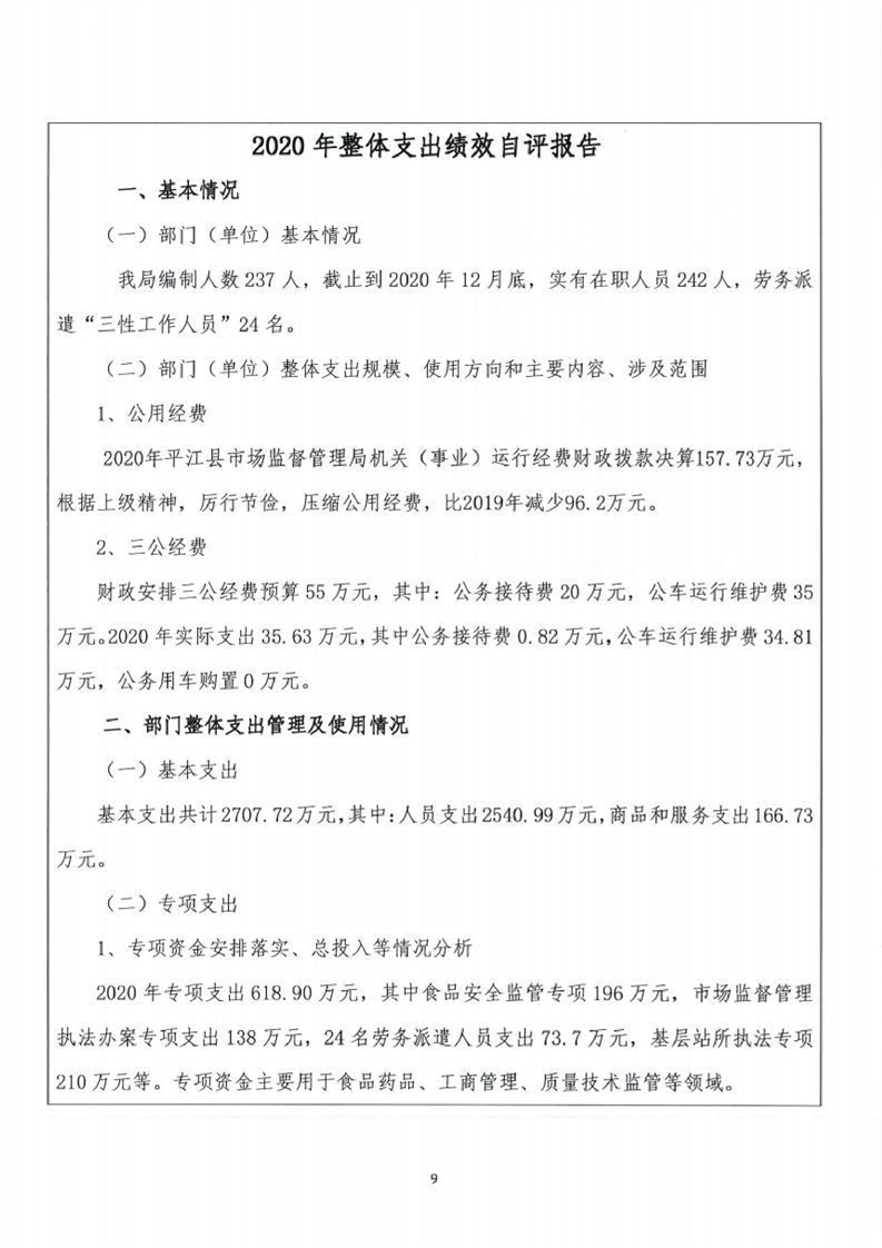
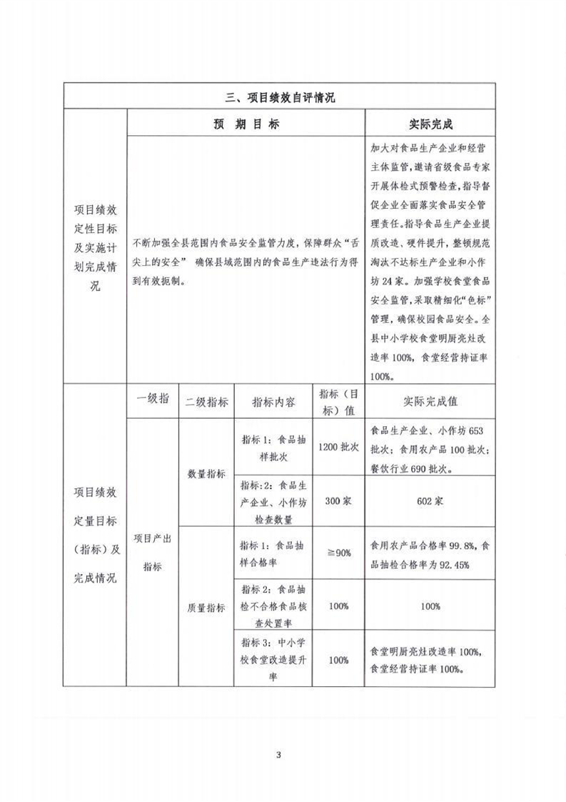
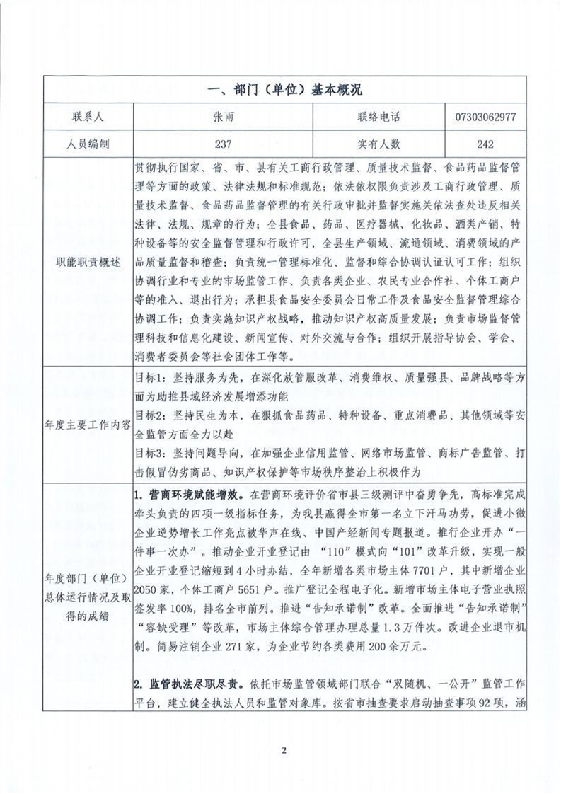
平江县市场监督管理局2020年度部门决算
来源:县市场监督管理局
2021-08-18 16:15
|
|
|
|