当前位置:
首页
>
政府信息公开
>
县直部门
>
县市场监督管理局
>
财政信息
索 引 号:43/2022-2003735
发布机构:县市场监督管理局
生成日期:2022-09-23 09:14:04.0
公开日期:2022-09-23
公开方式:政府网站
公开范围:全部公开
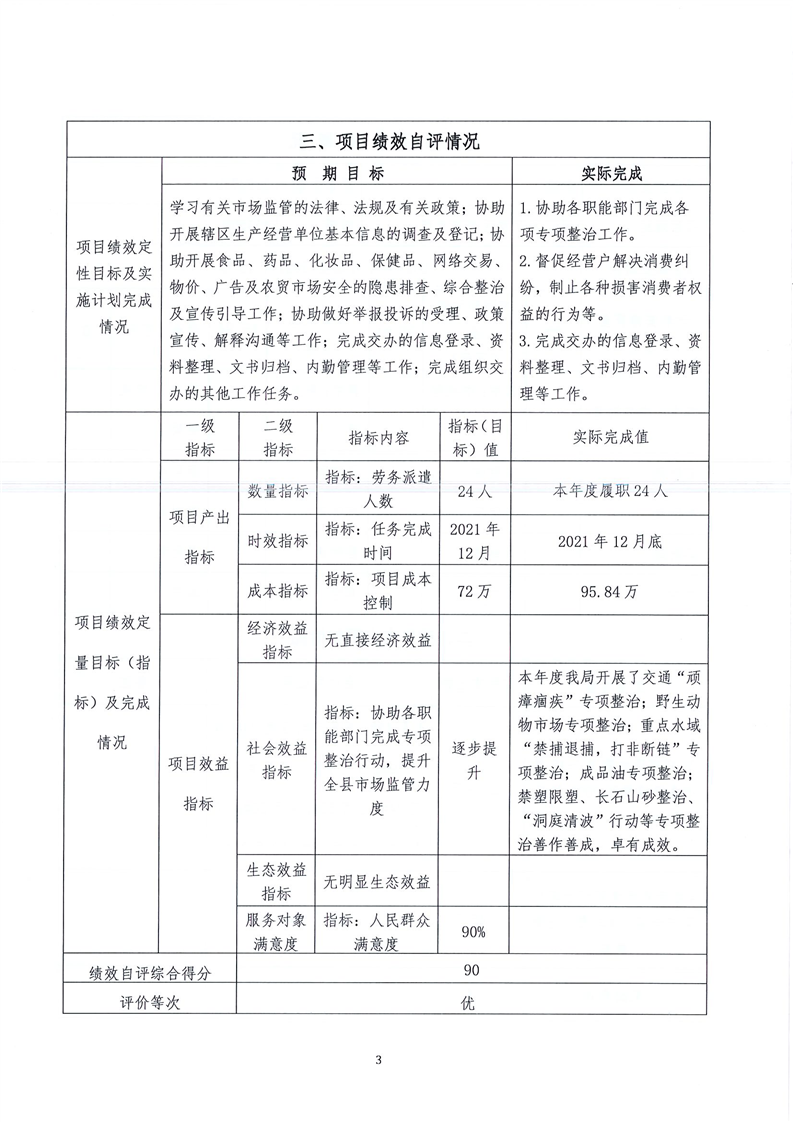
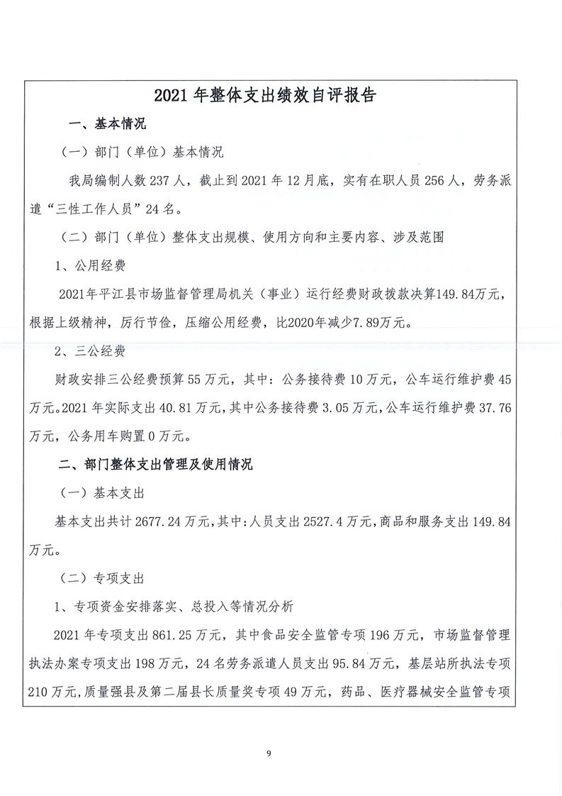
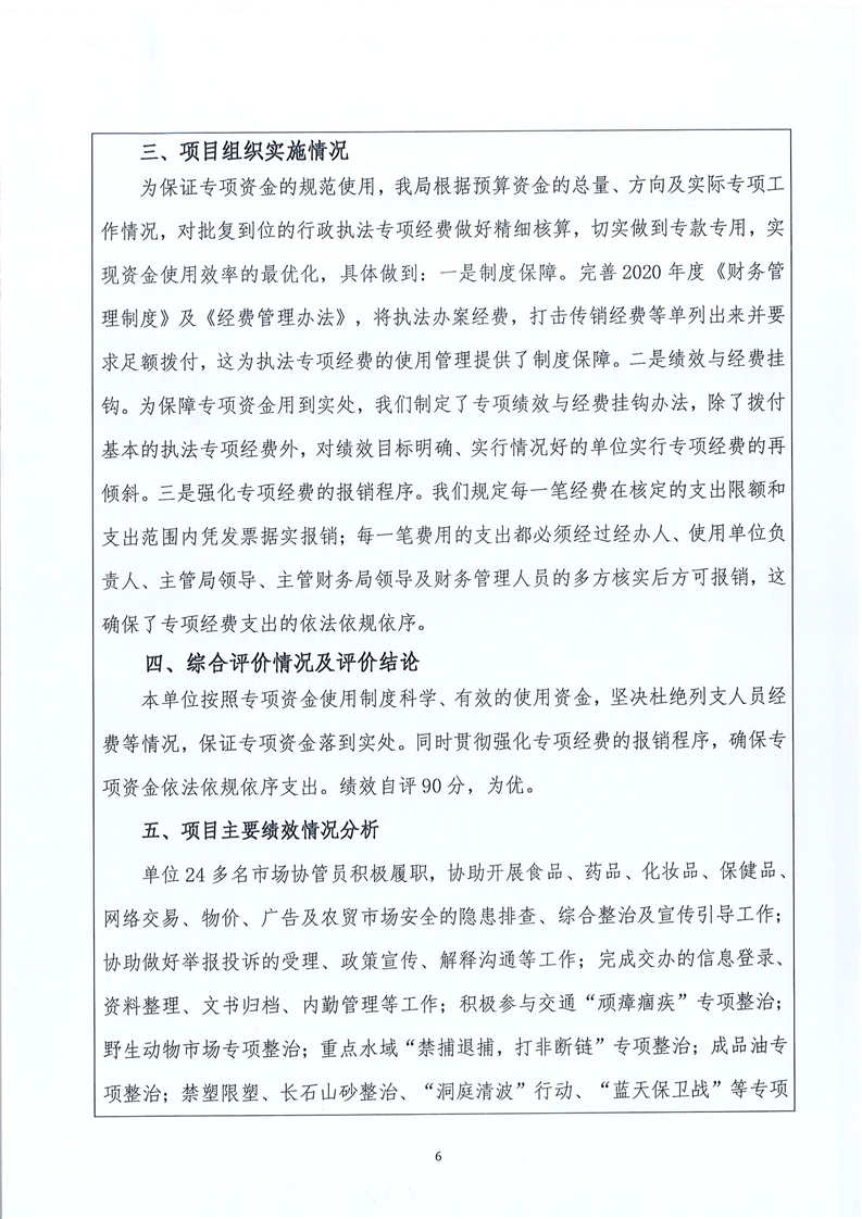
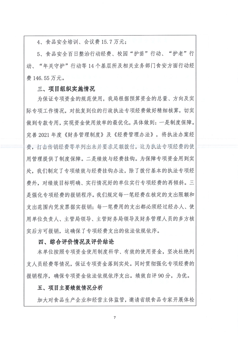
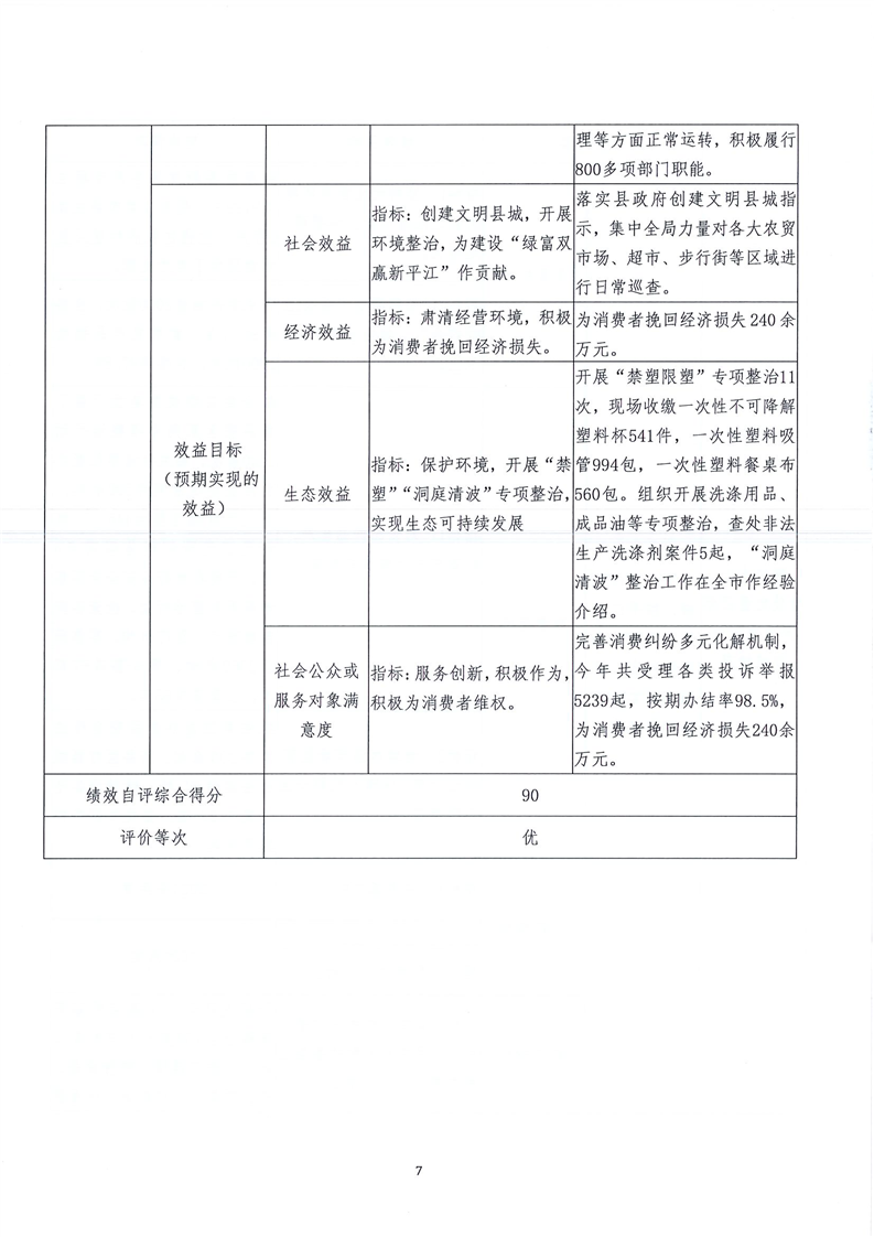
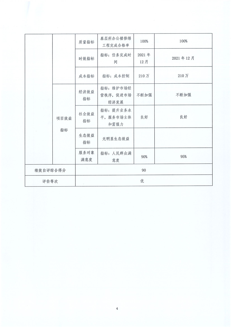
平江县市场监督管理局2021年度部门决算
来源:县市场监督管理局
2022-09-23 09:14
|
|
|
|