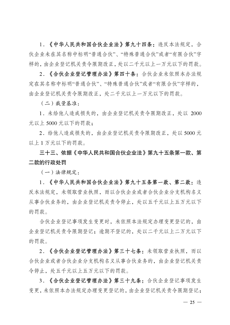
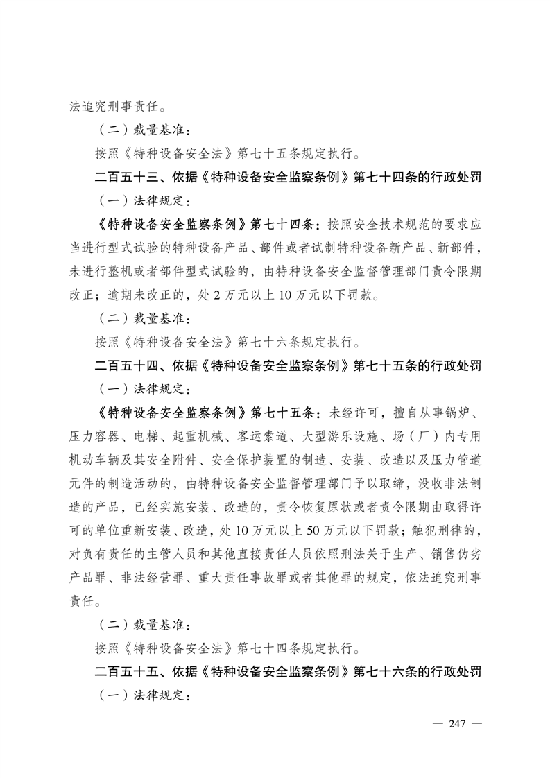
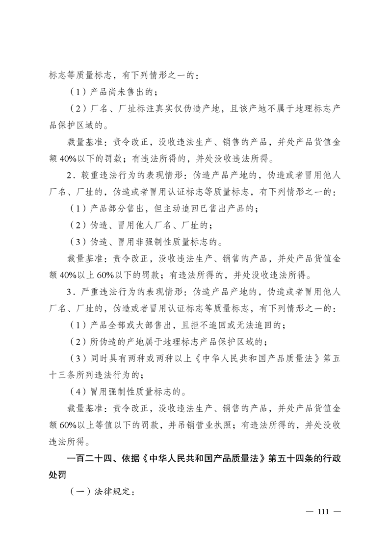
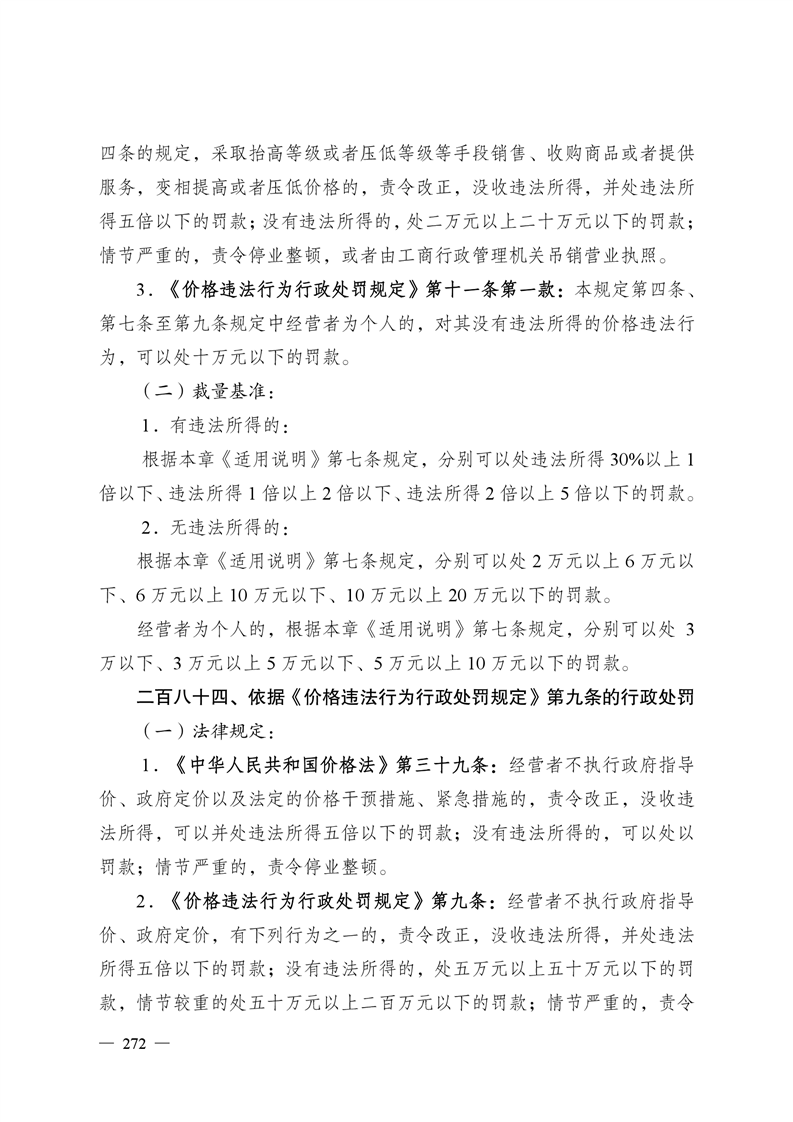
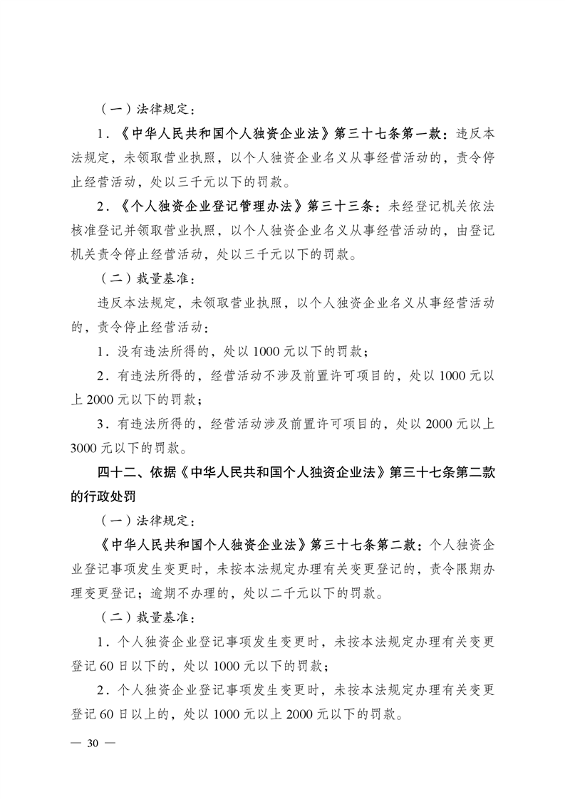
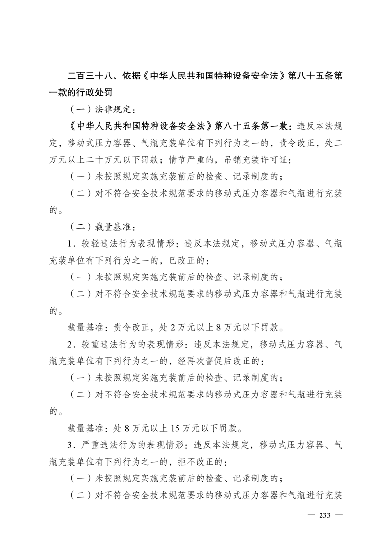
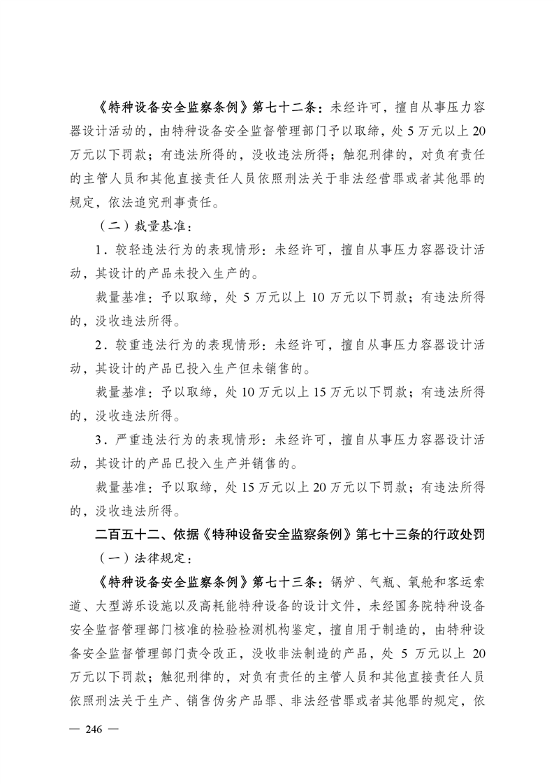
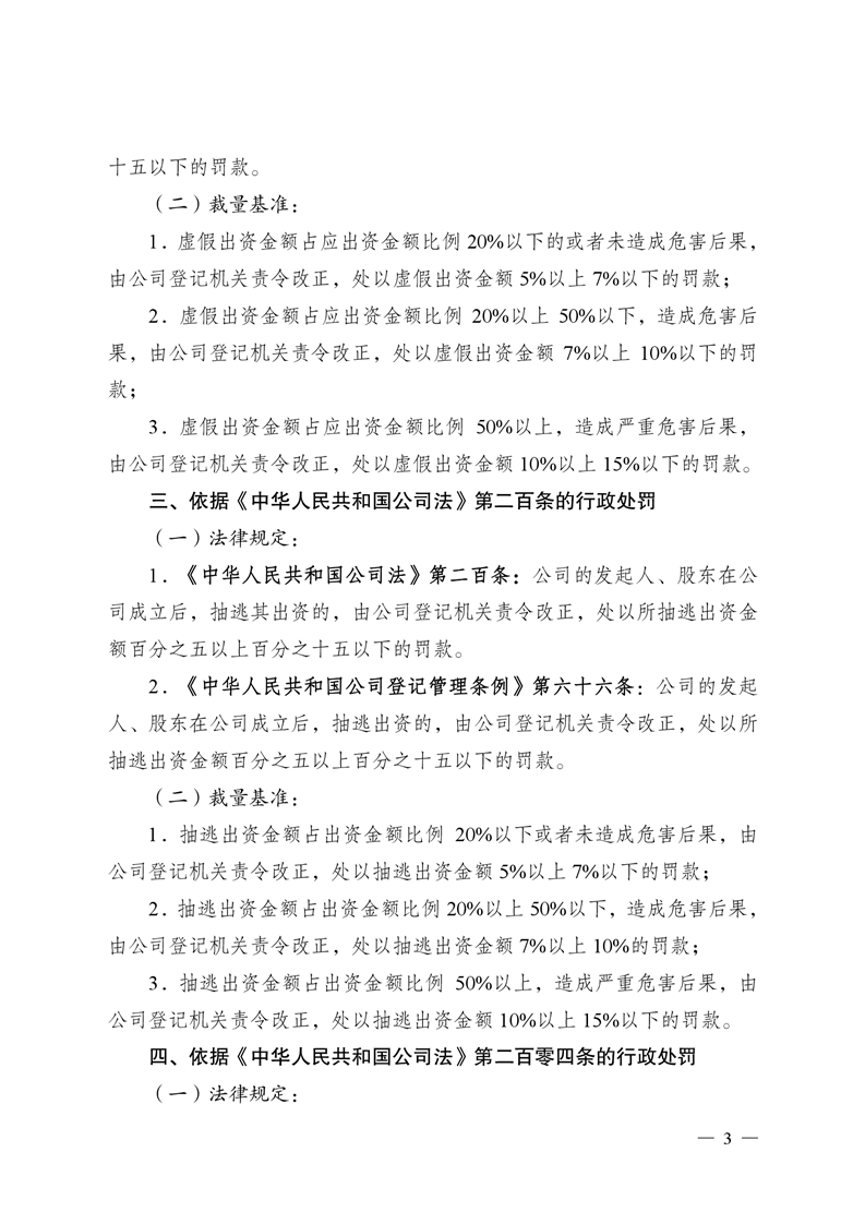
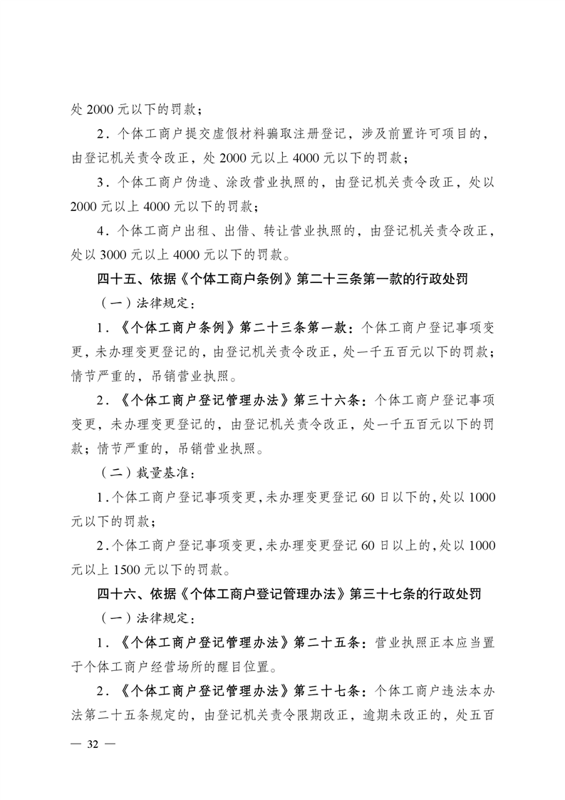
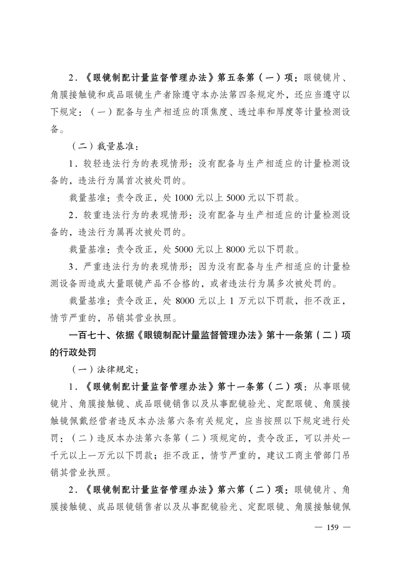
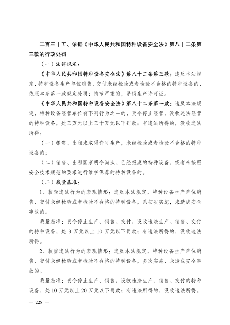
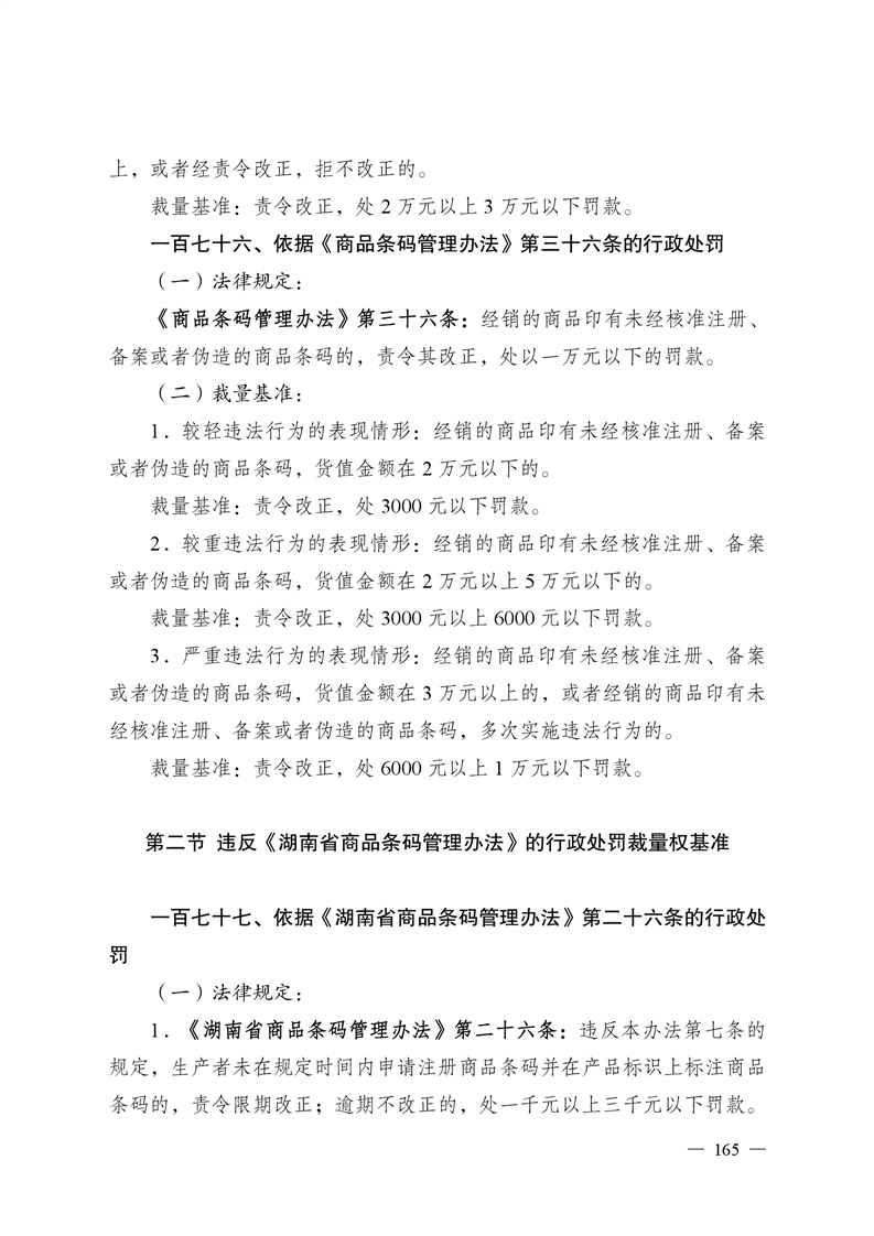
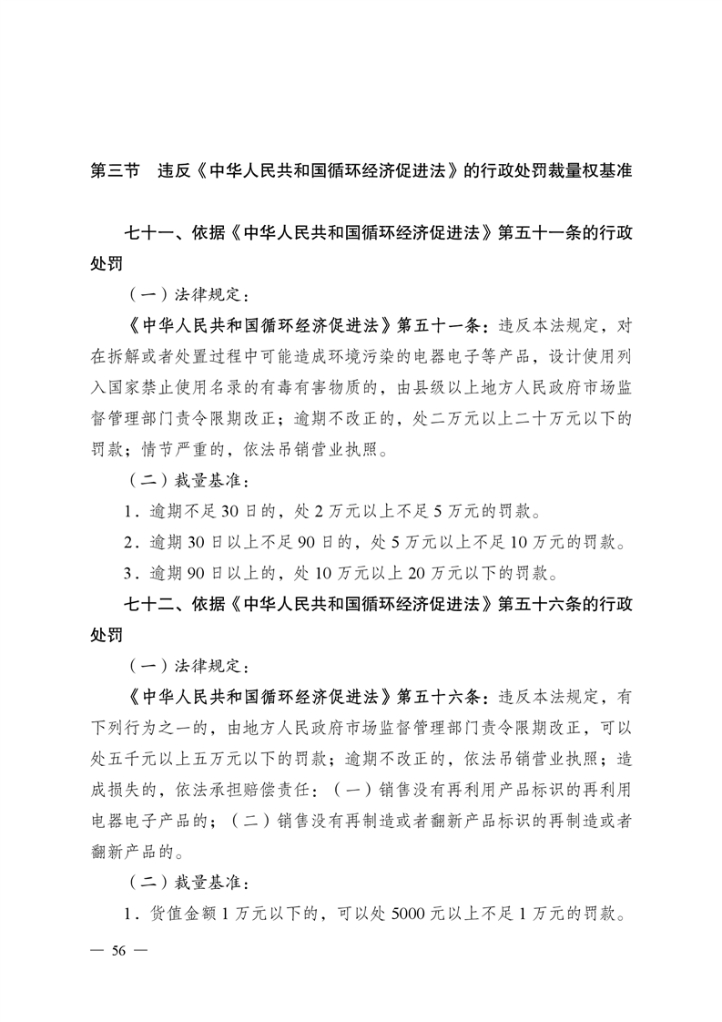
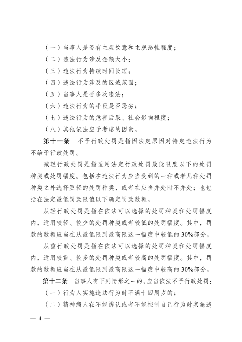
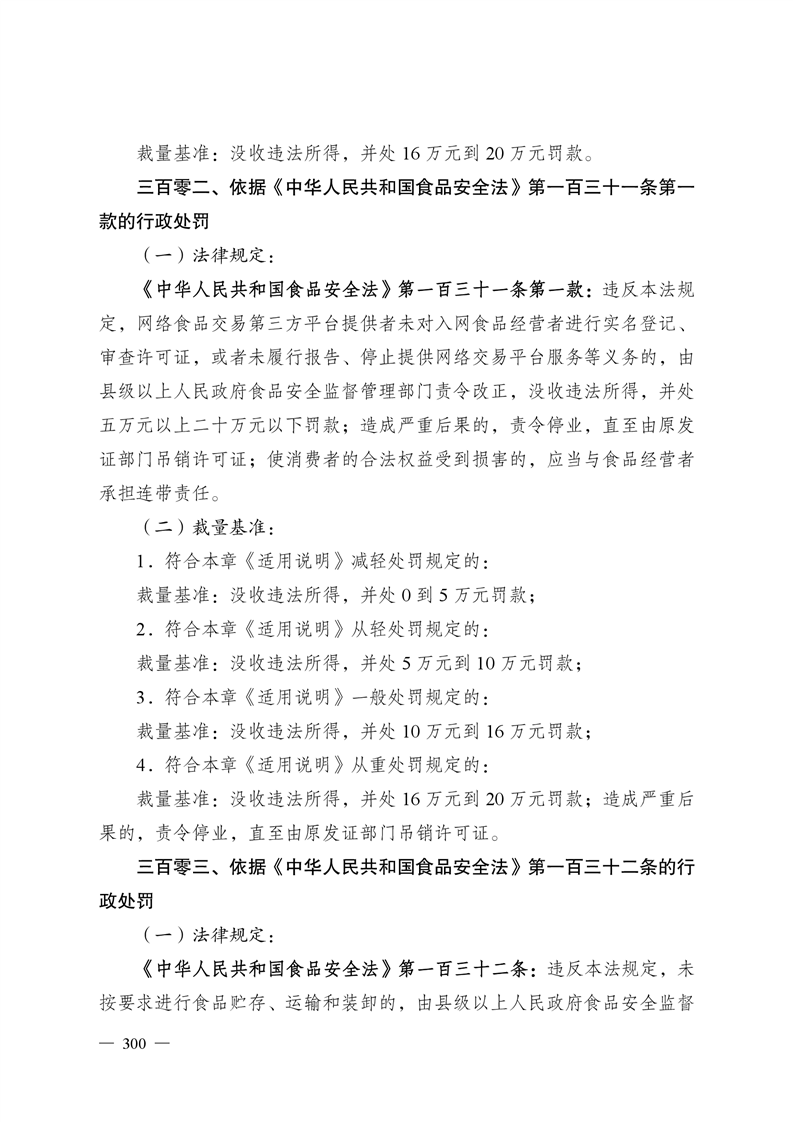
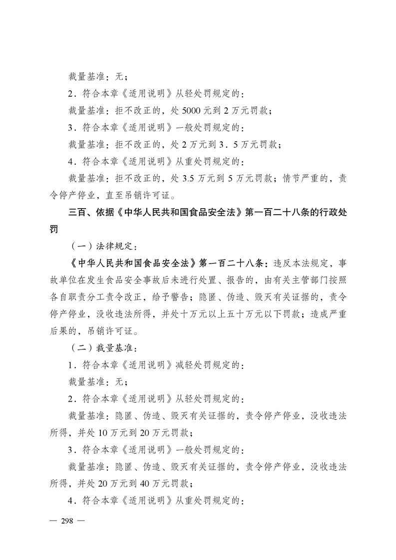
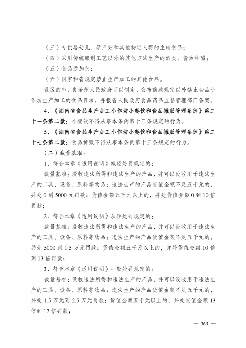
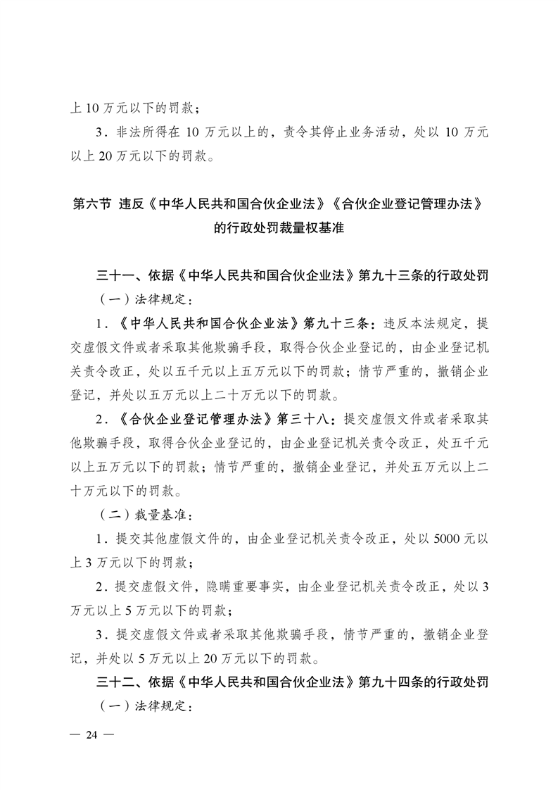
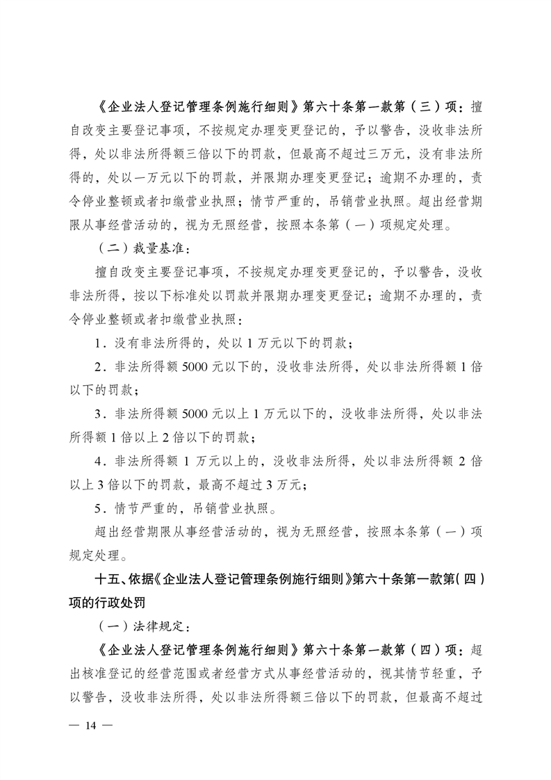
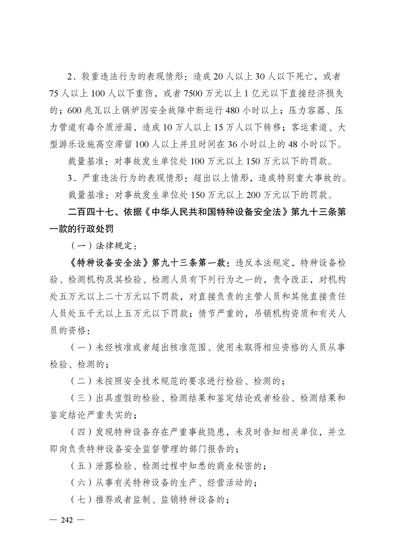
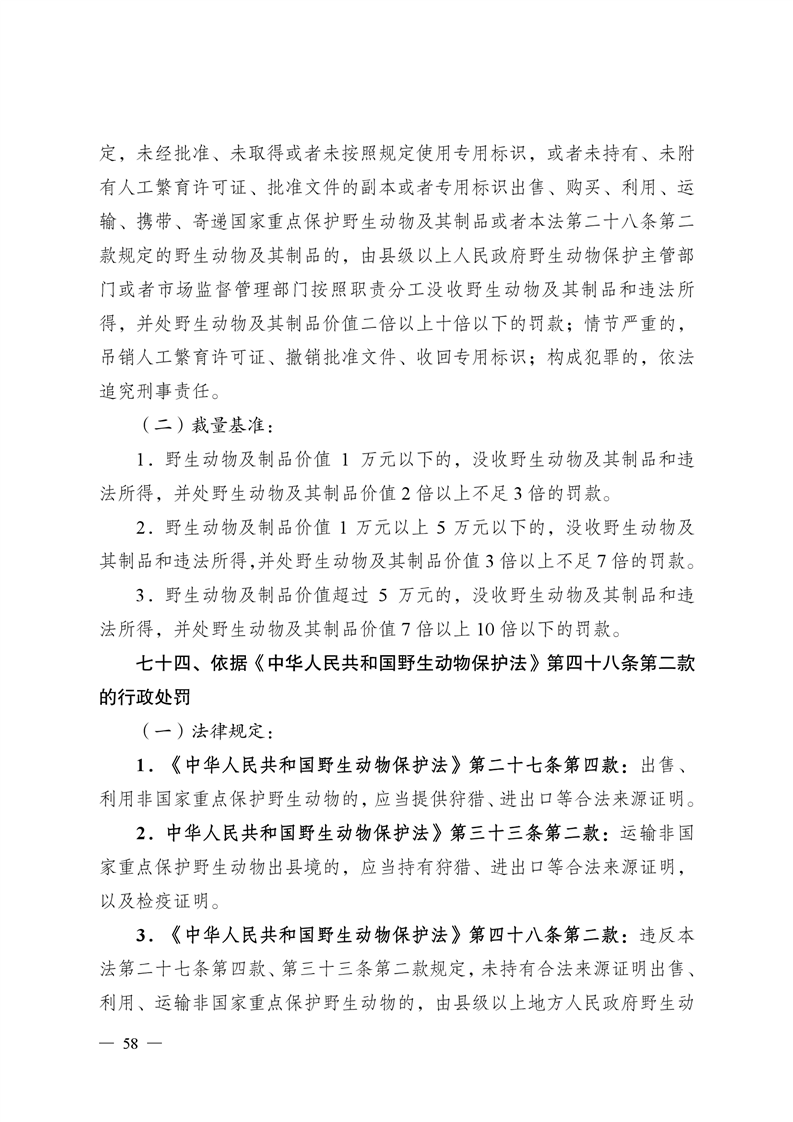
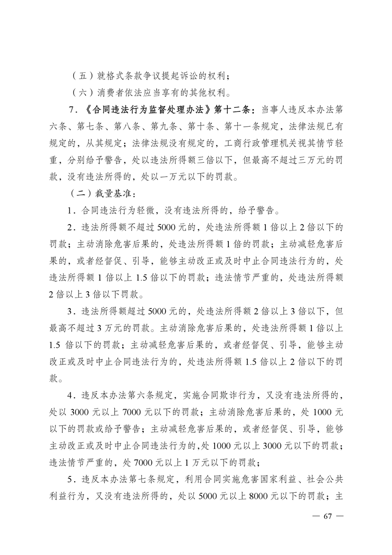
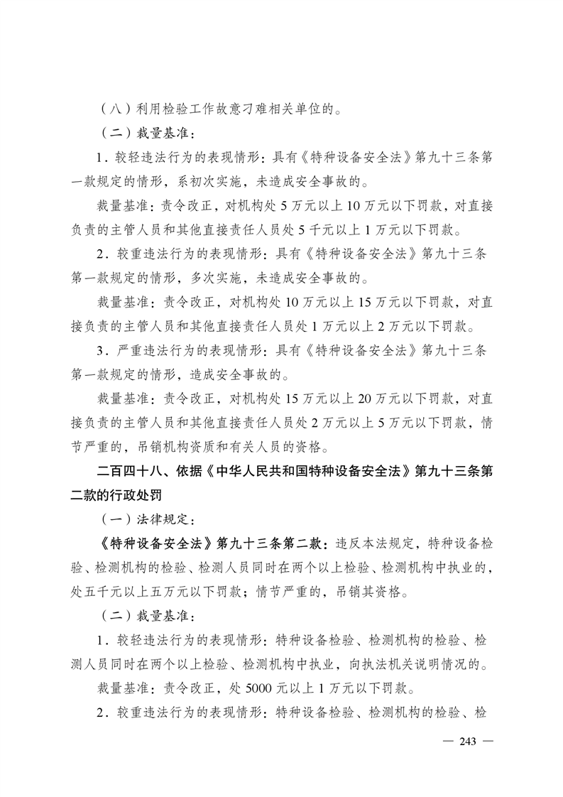
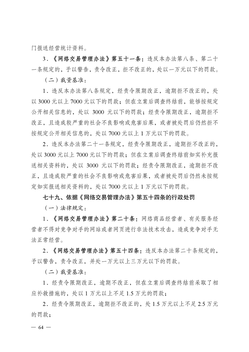
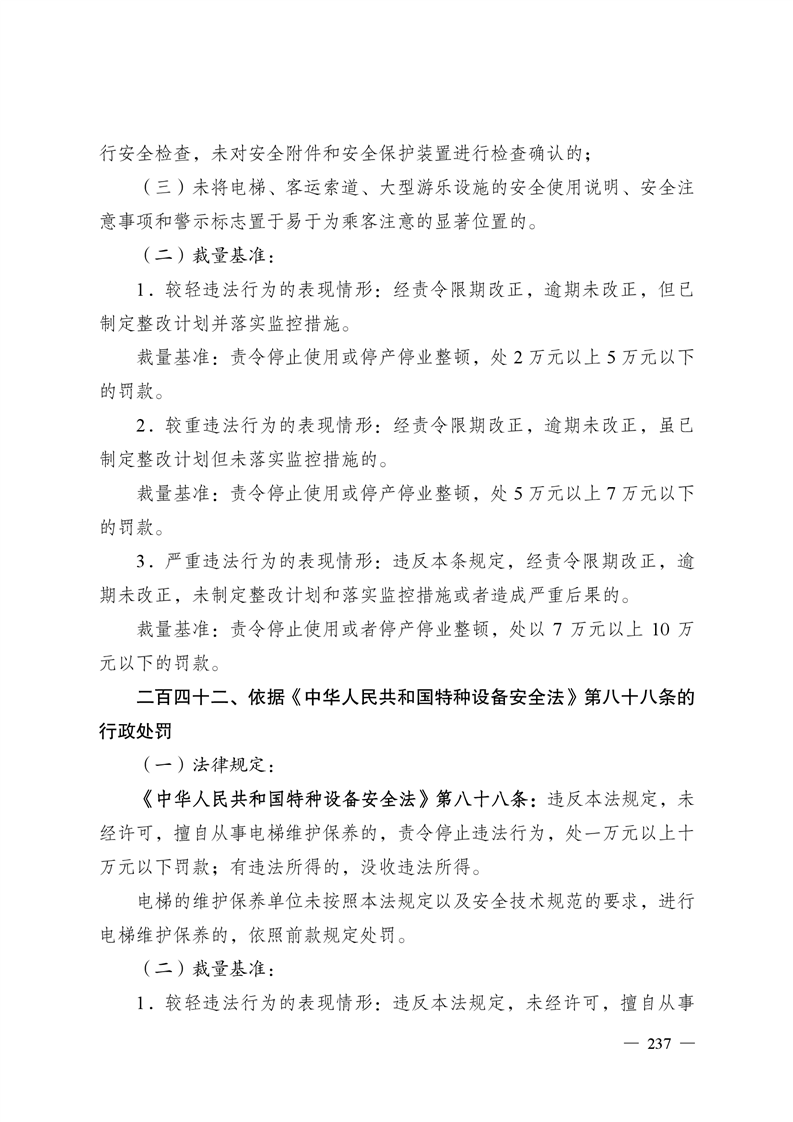
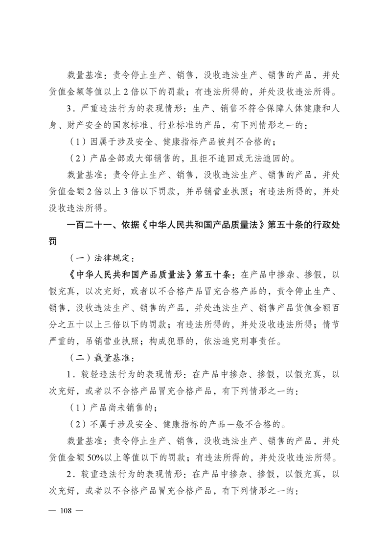
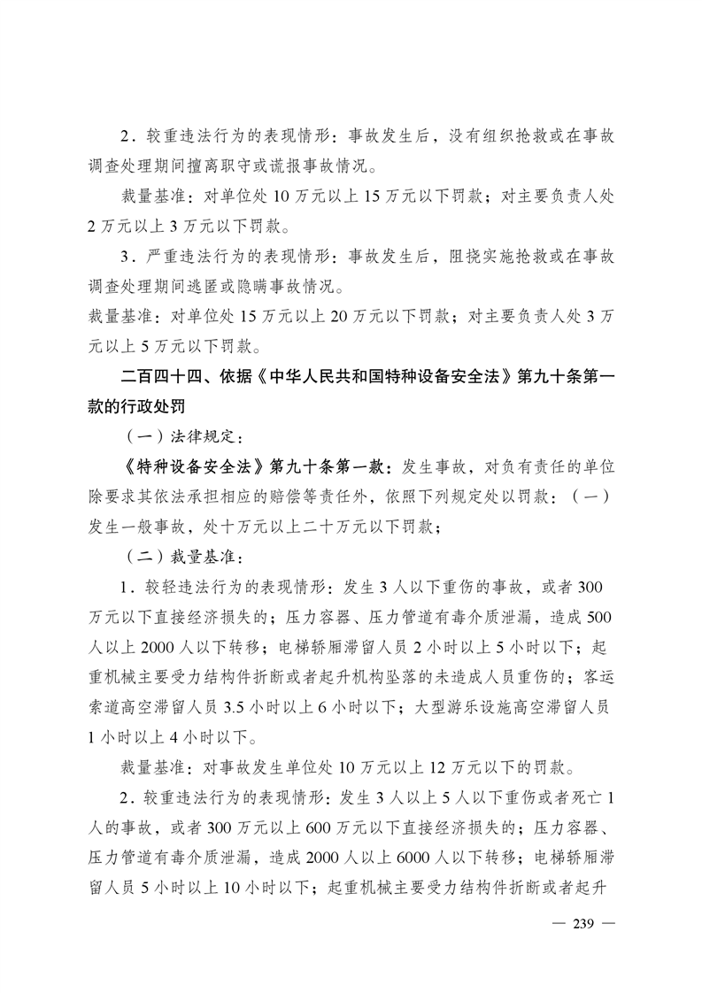
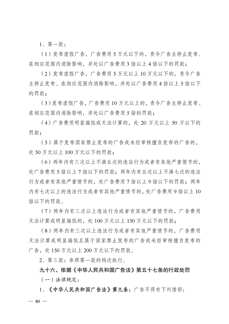
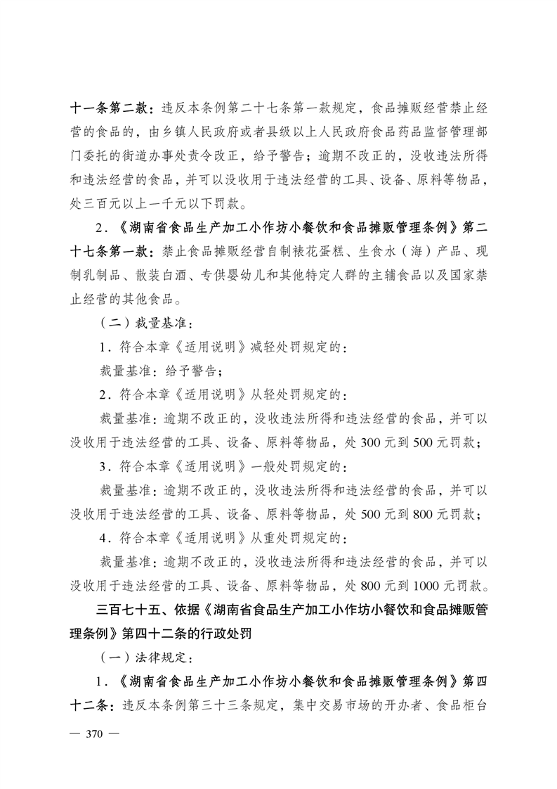
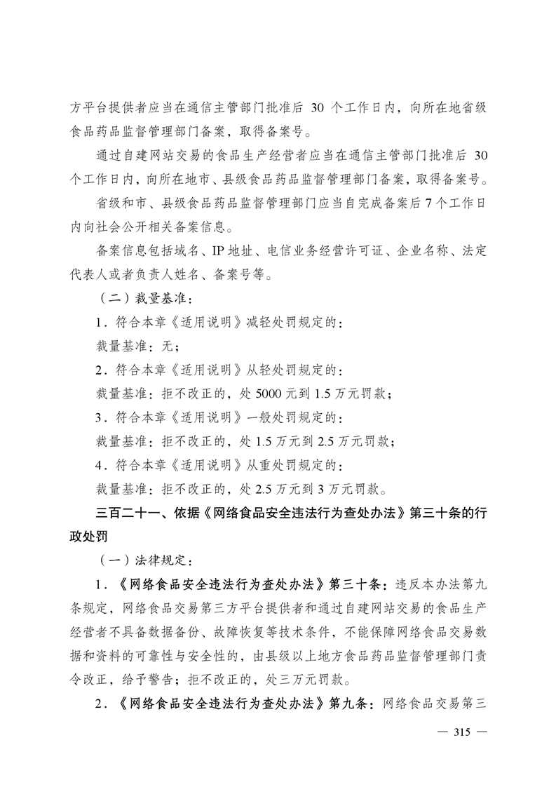
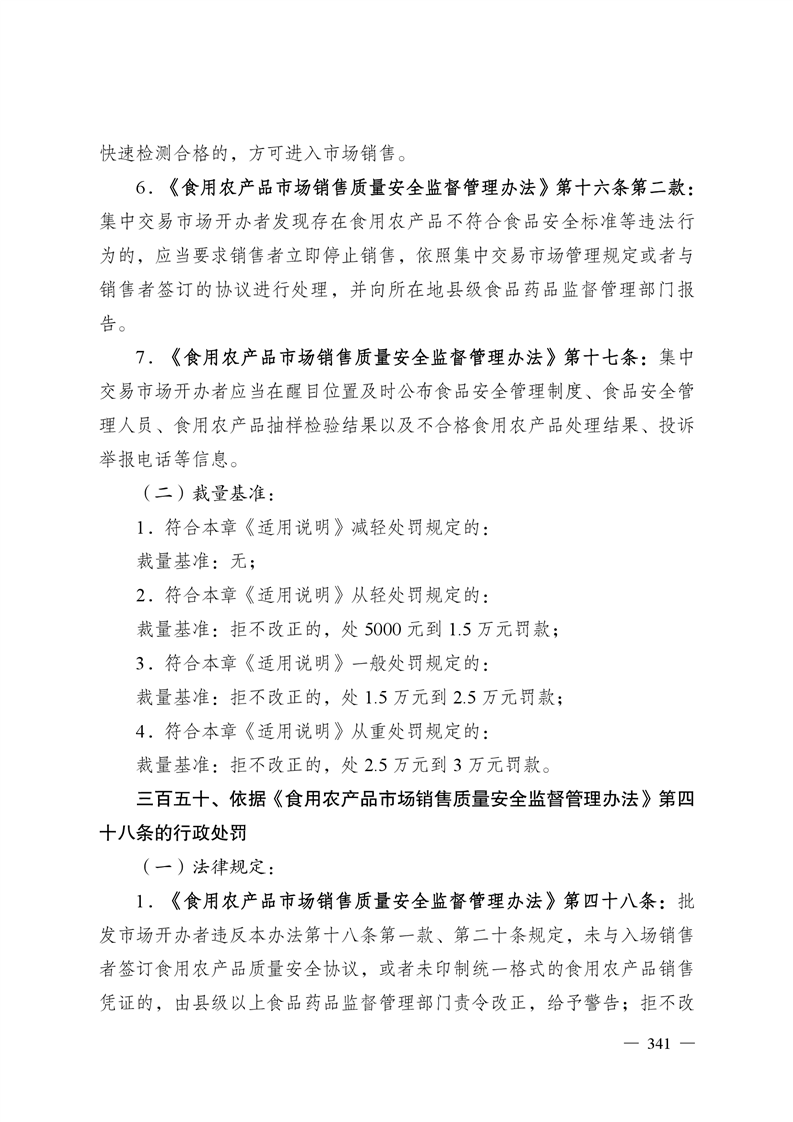
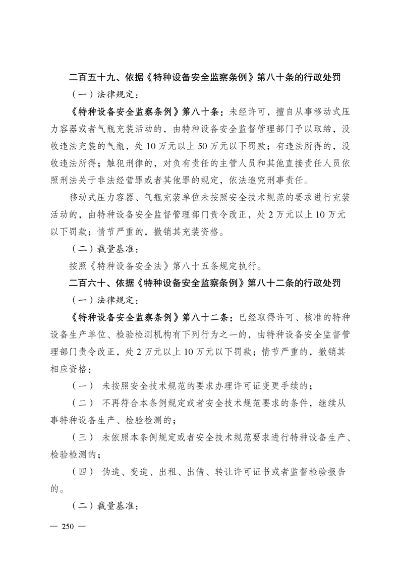
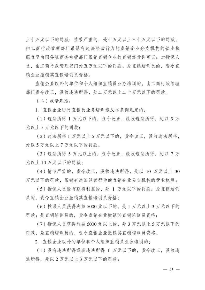
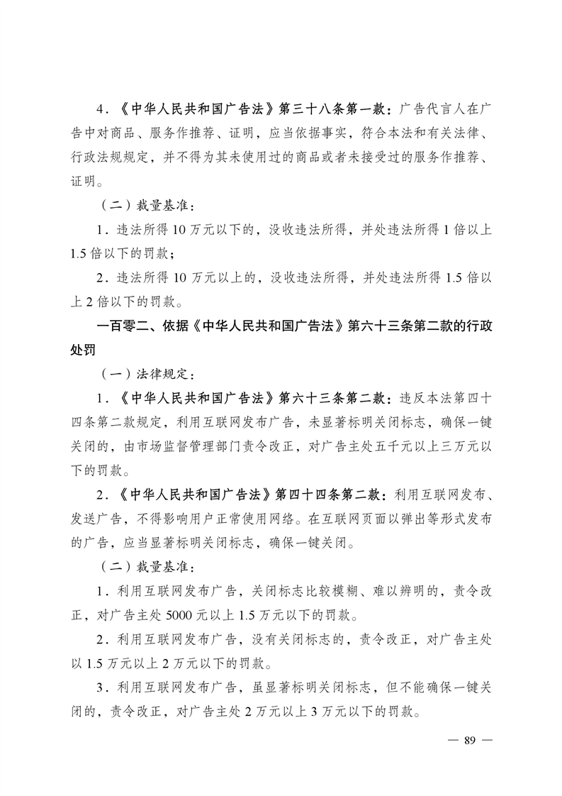
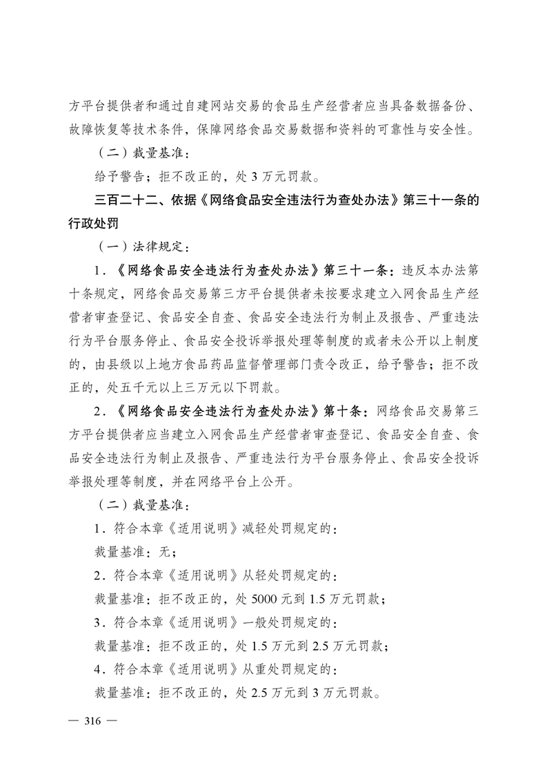
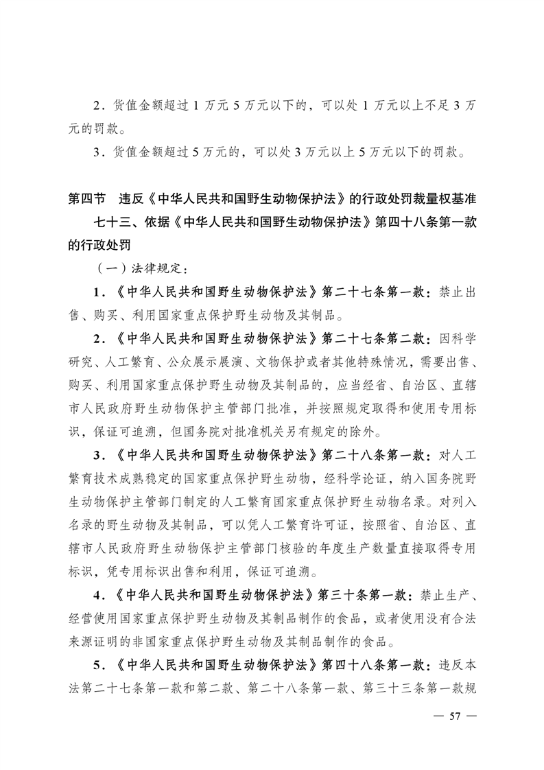
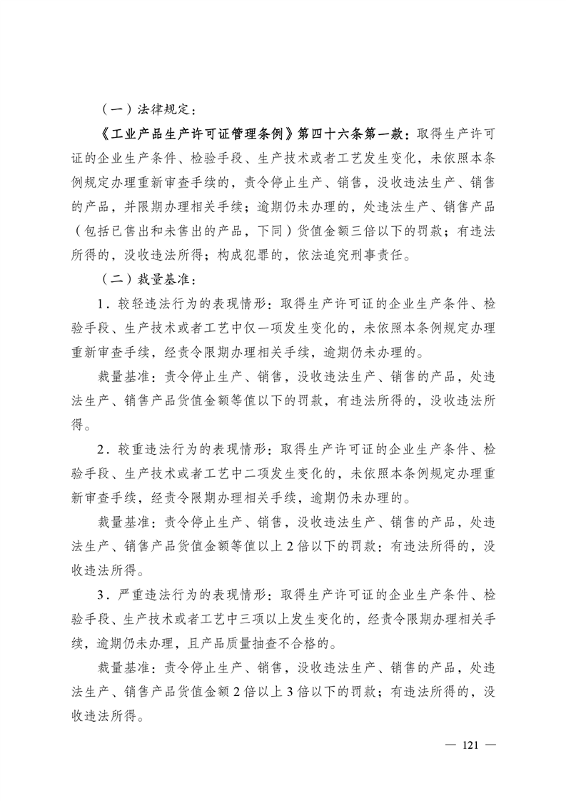
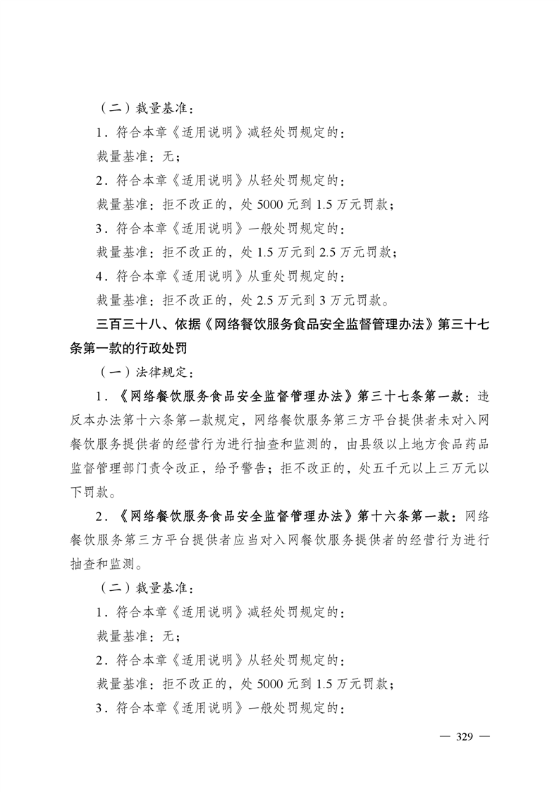
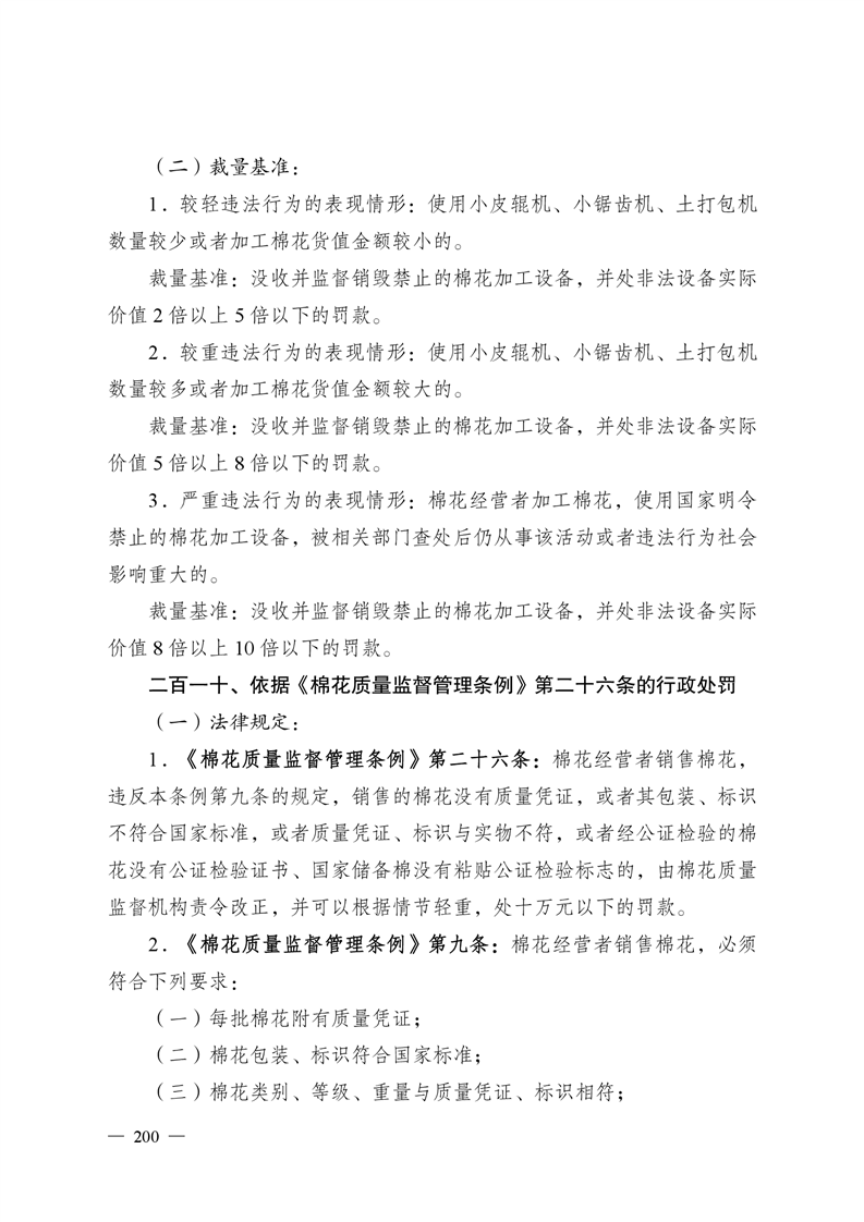
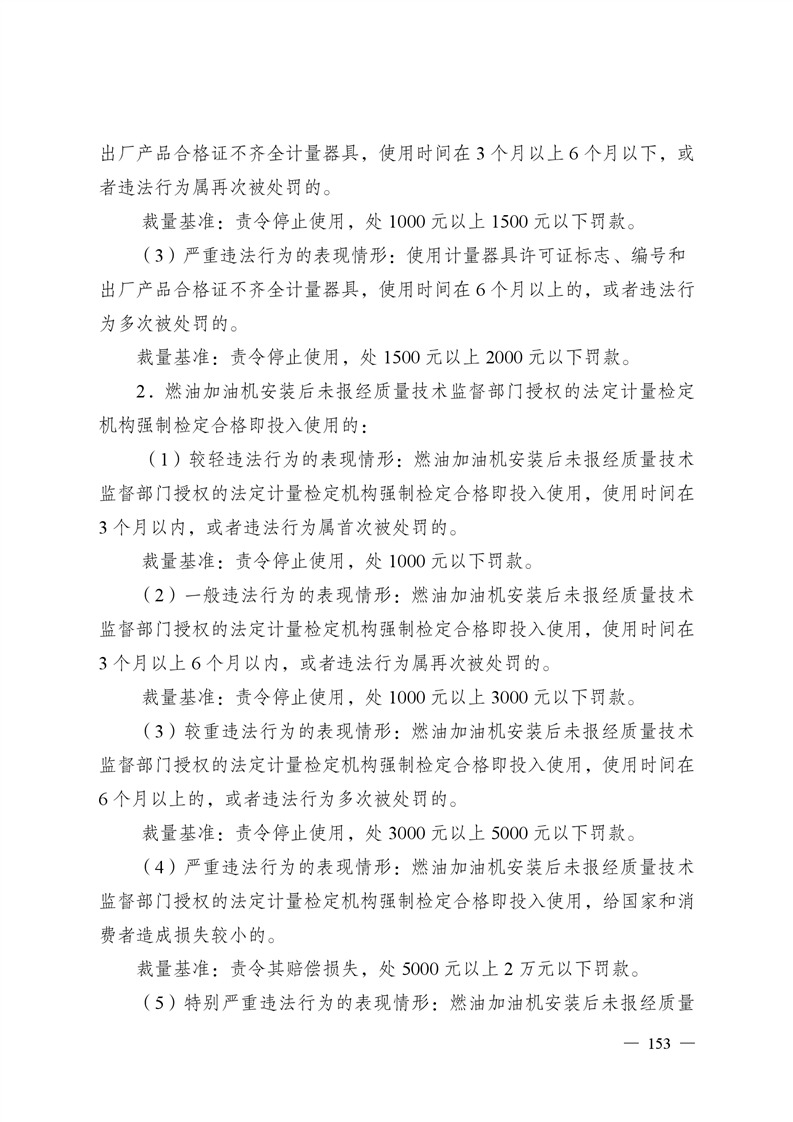
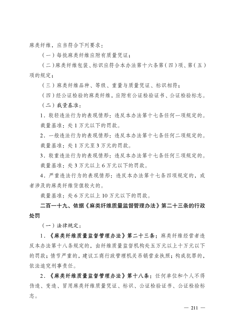
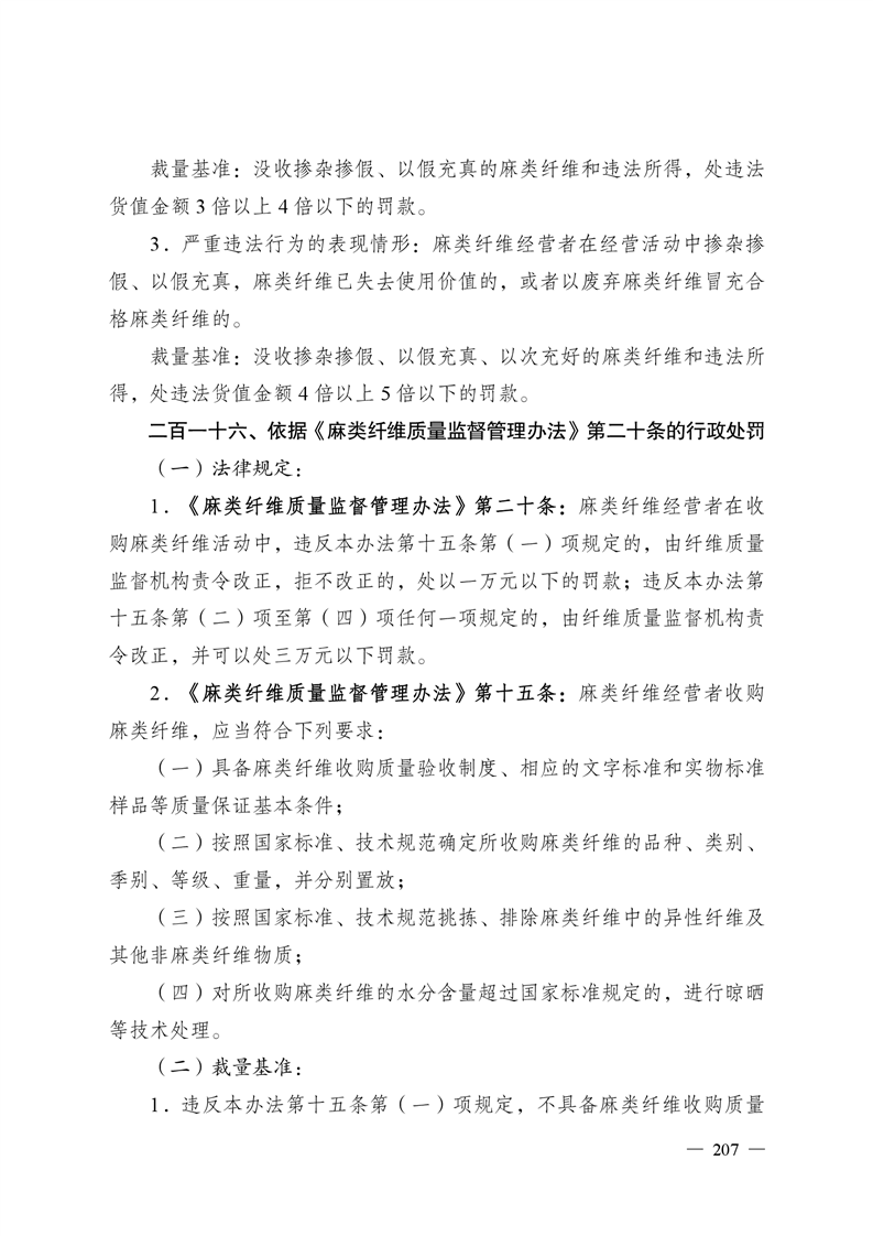
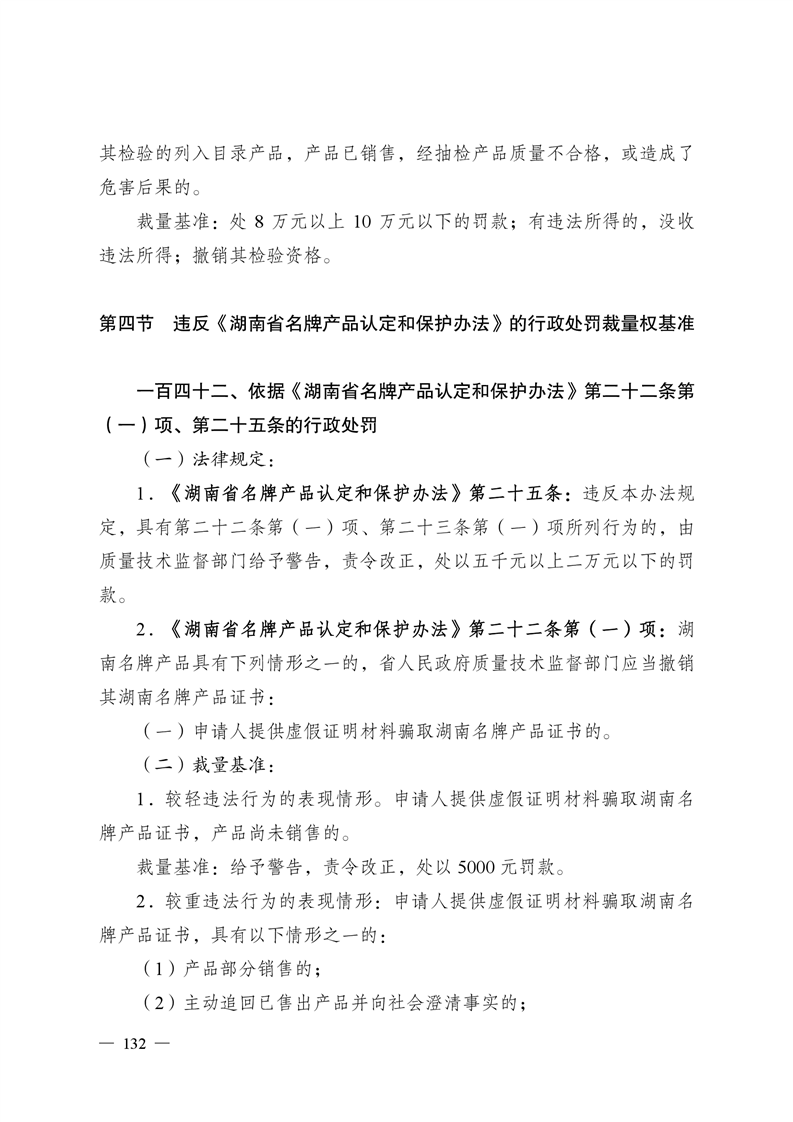
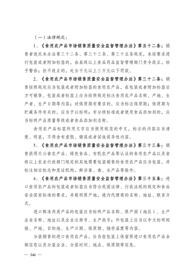
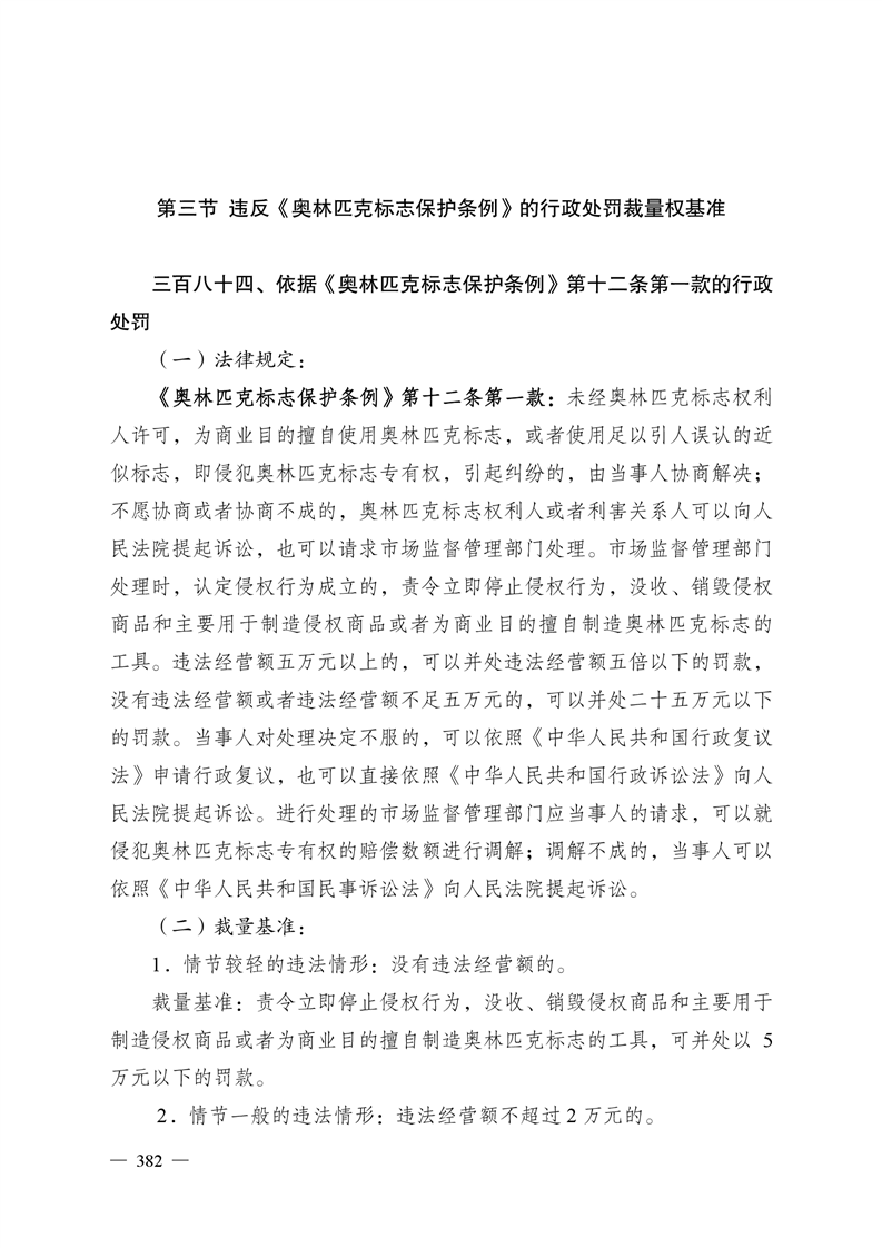
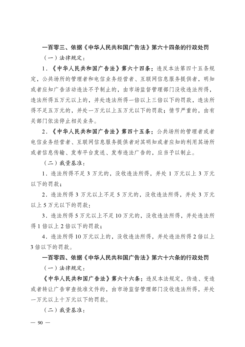
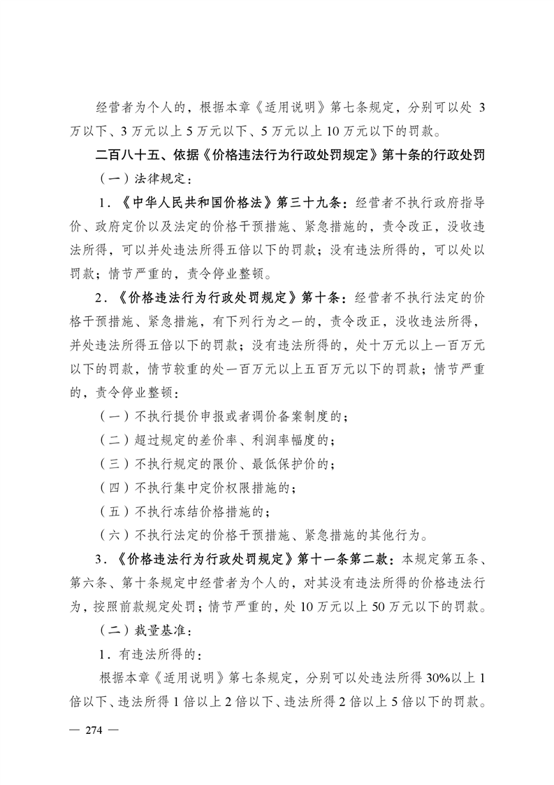
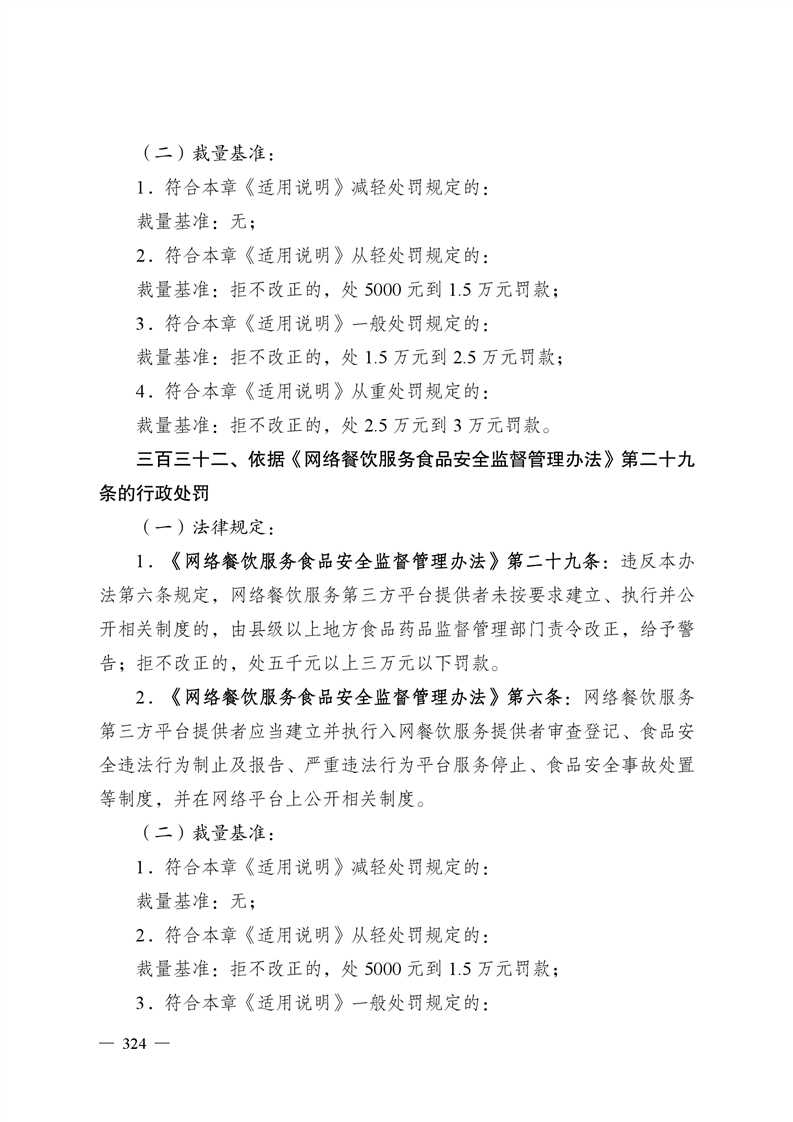
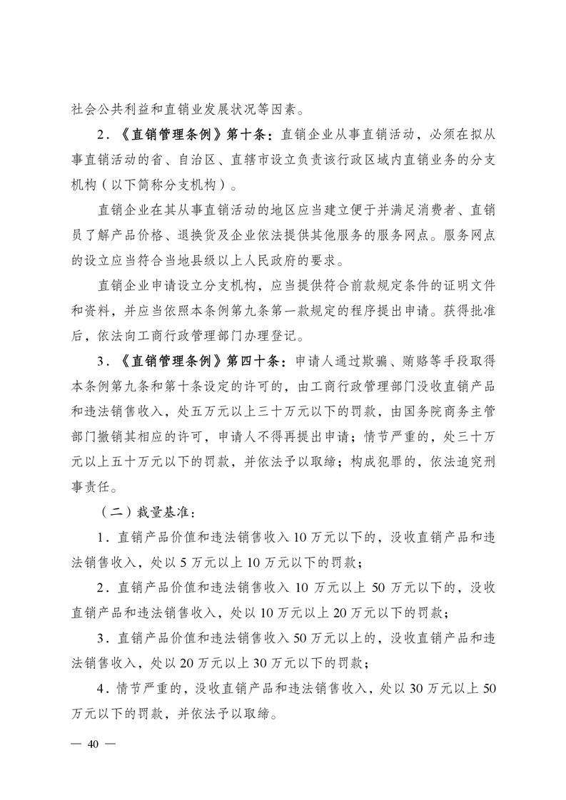
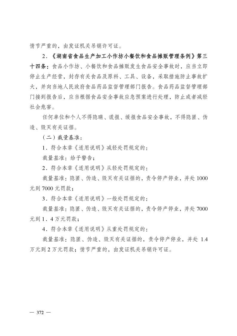
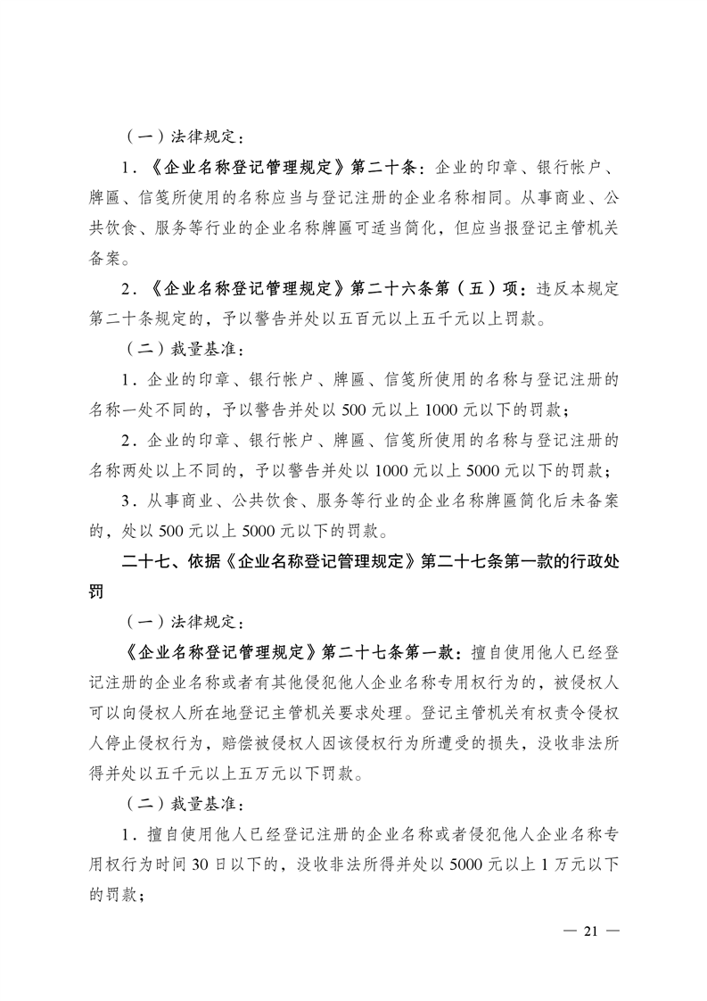
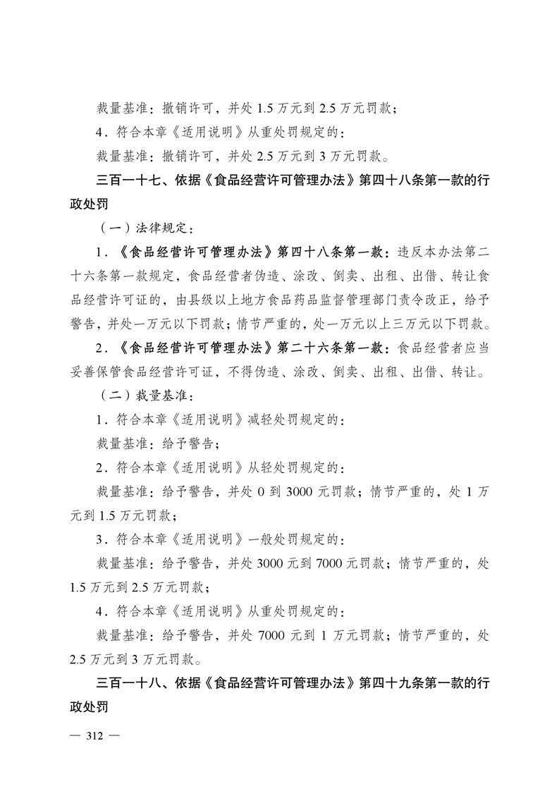
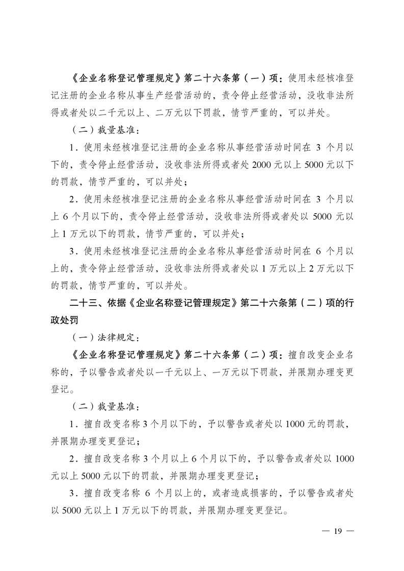
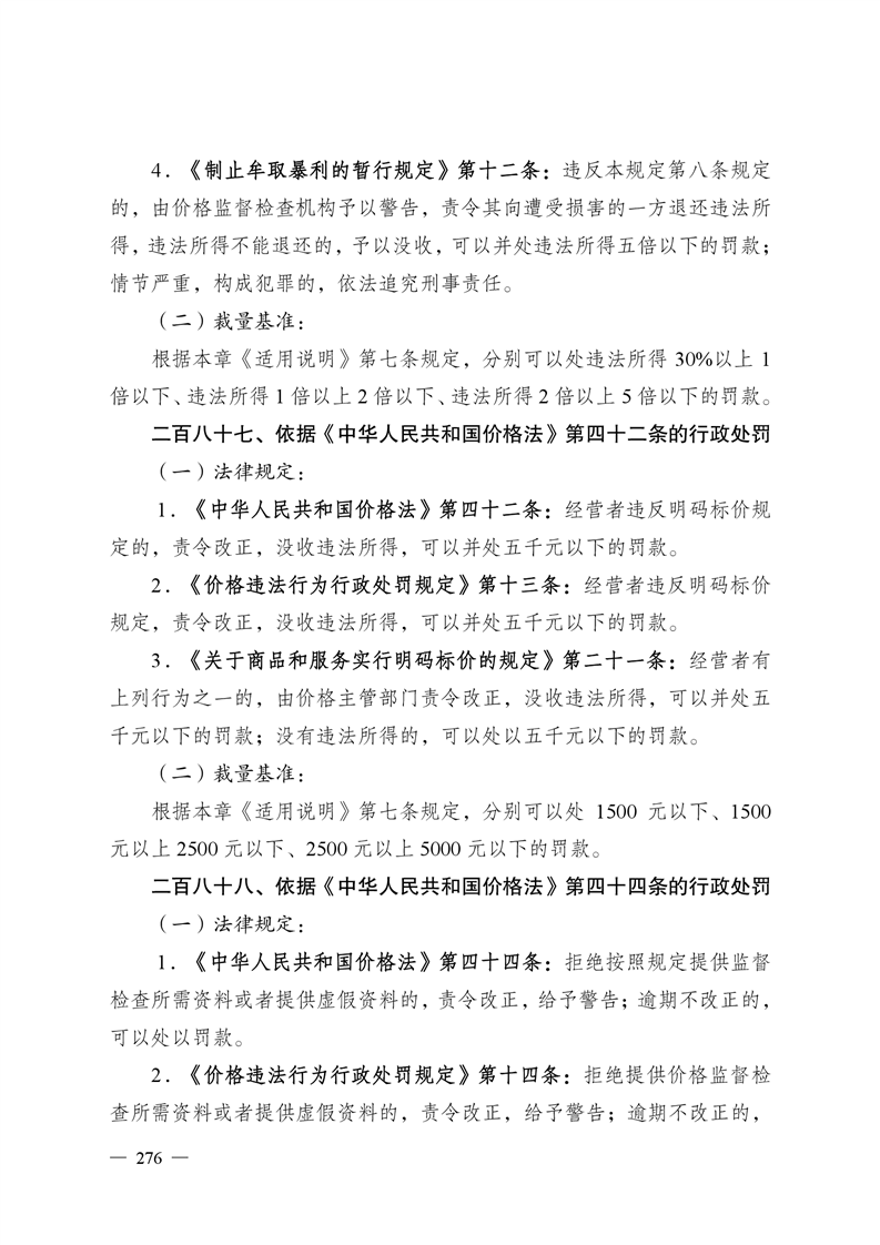
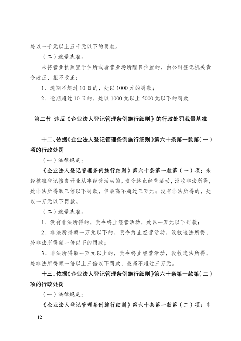
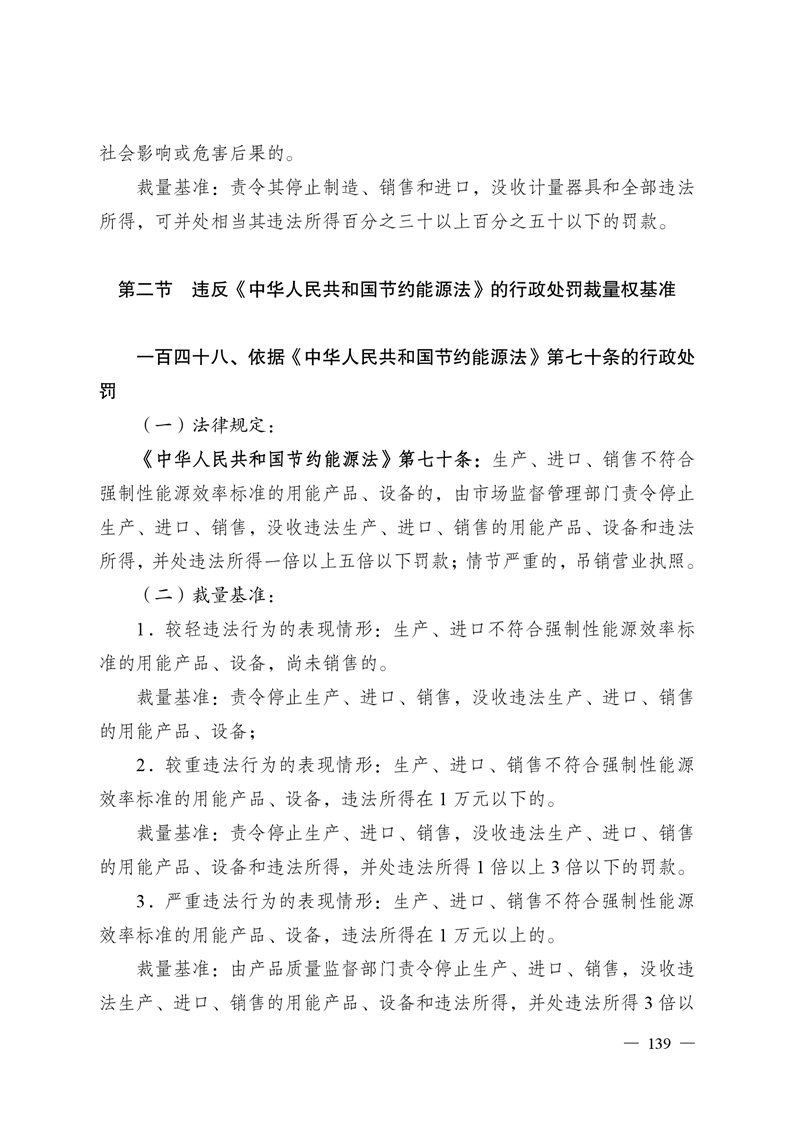
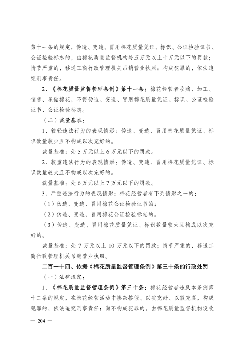
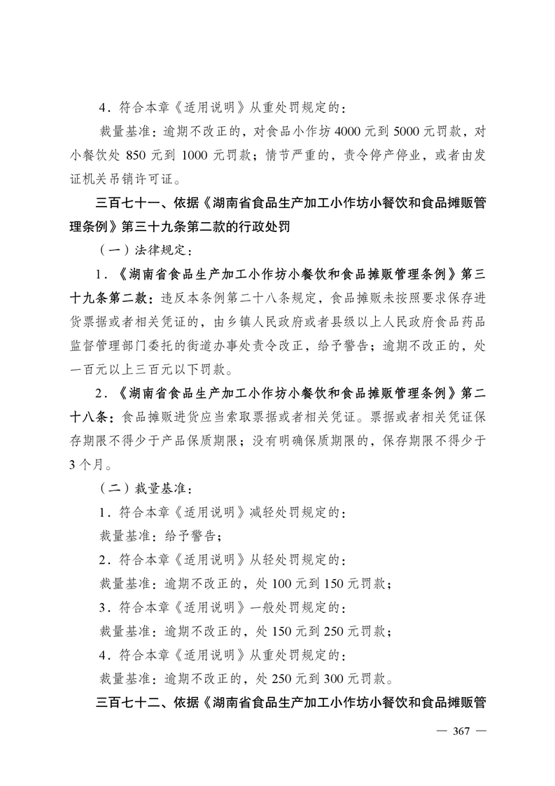
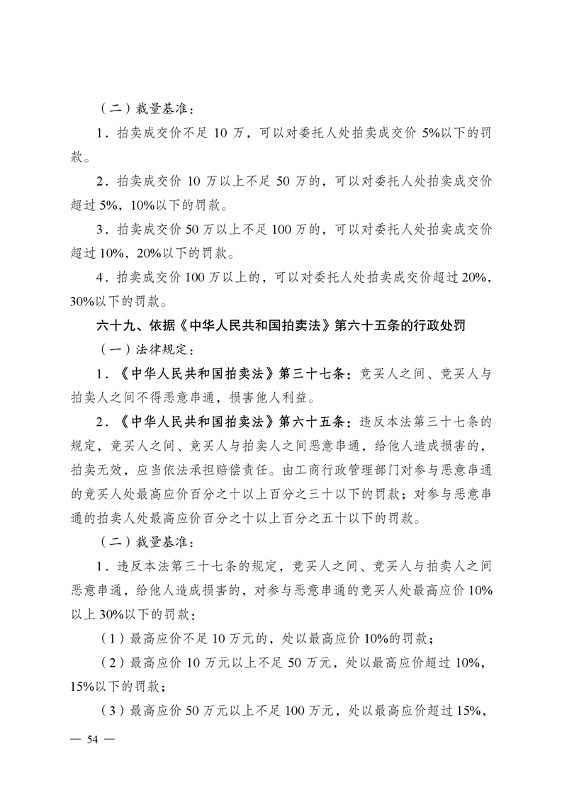
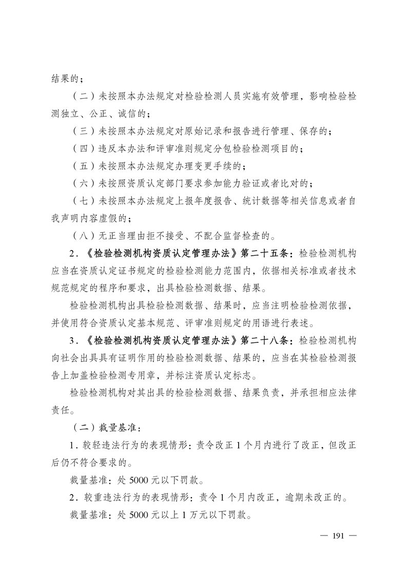
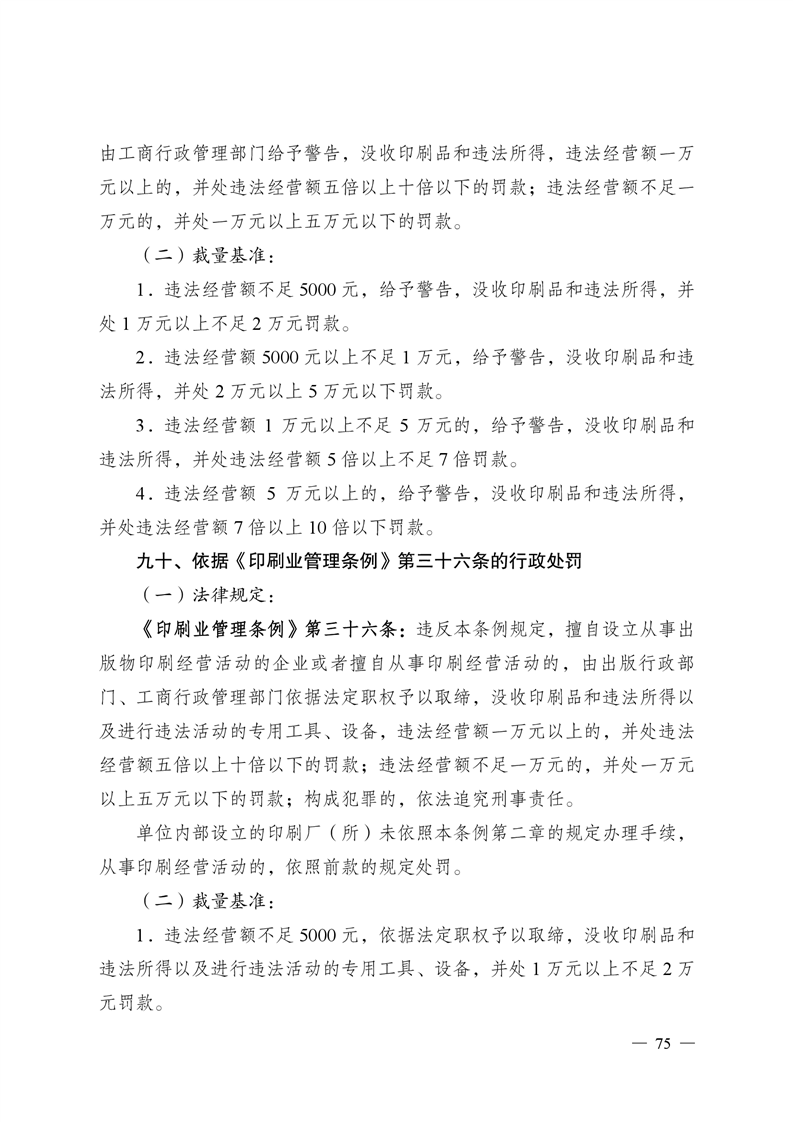
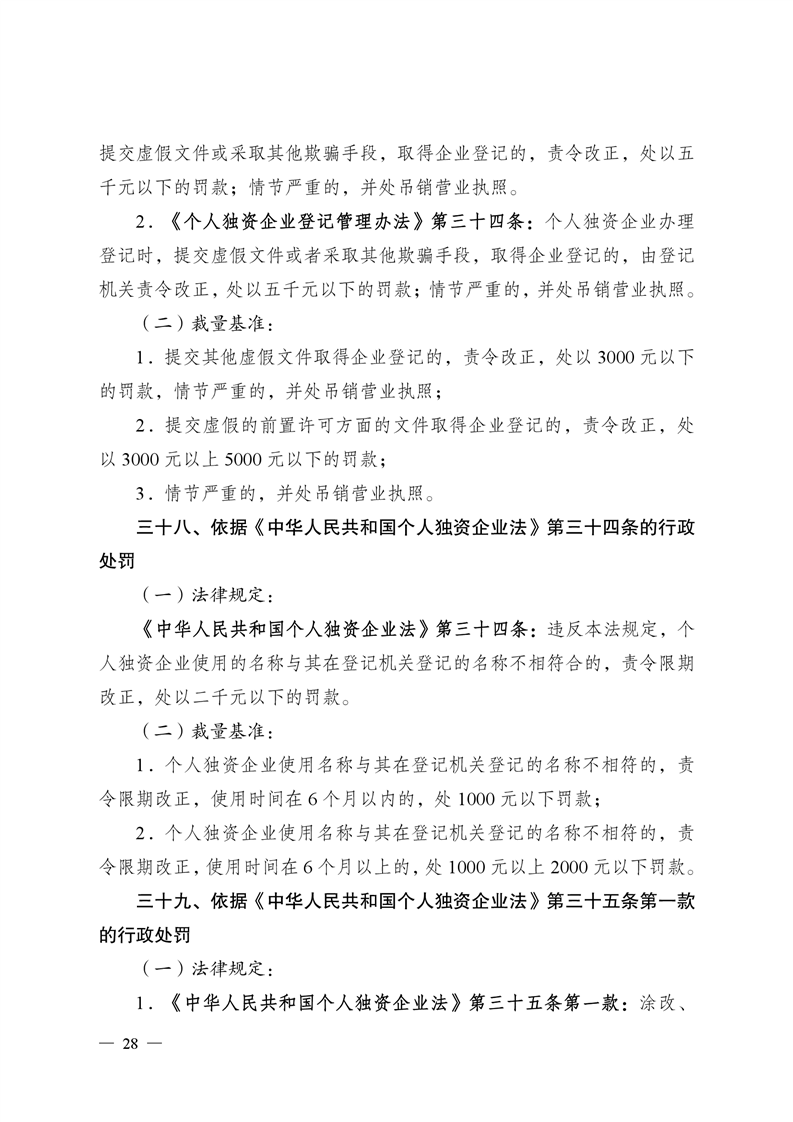
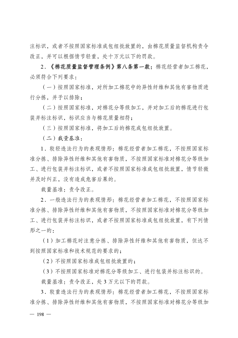
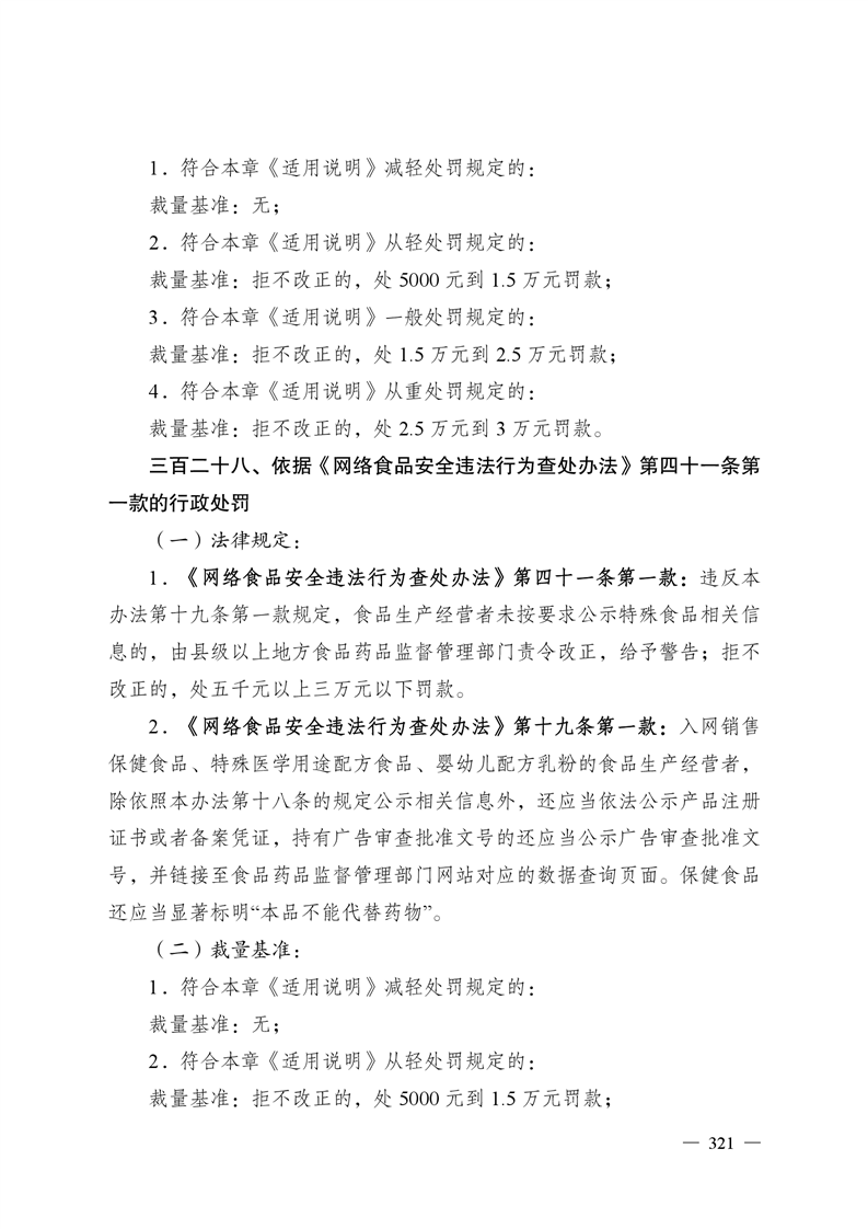
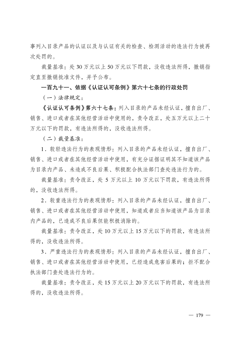
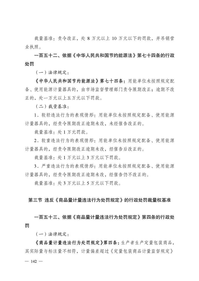
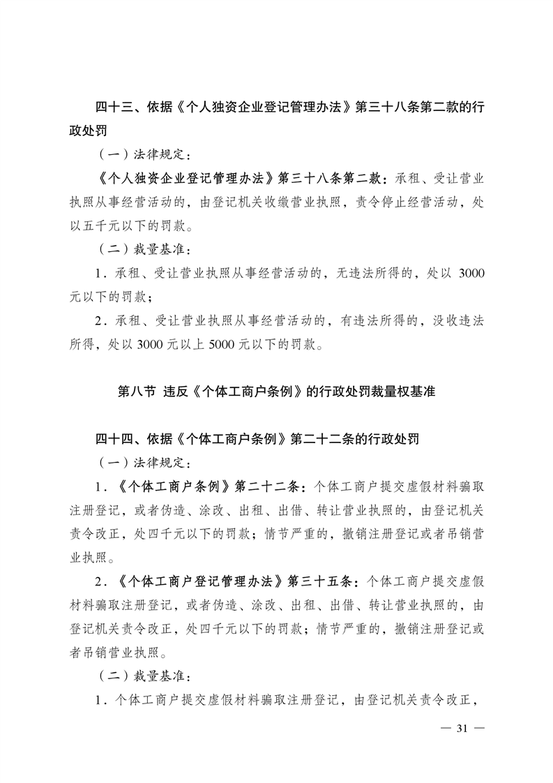
当前位置:
首页
>
政府信息公开
>
县直部门
>
县市场监督管理局
>
行政执法公示
>
事前公示
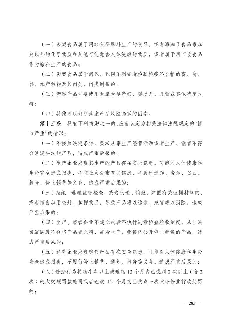
>
行政裁量权基准
索 引 号:43/2021-1863480
发布机构:县市场监督管理局
生成日期:2021-10-14 16:10:51.0
公开日期:2021-10-14
公开方式:政府网站
公开范围:全部公开
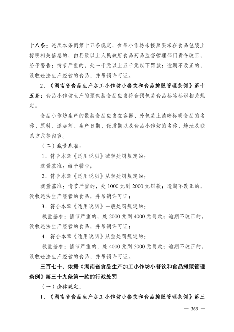
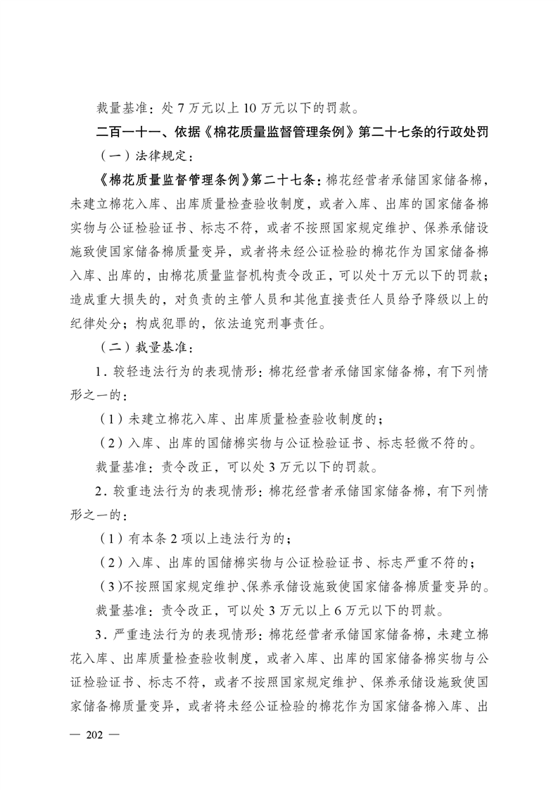
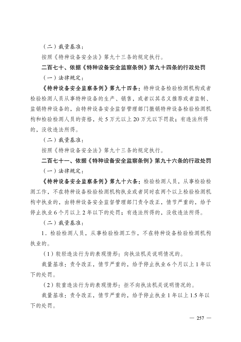
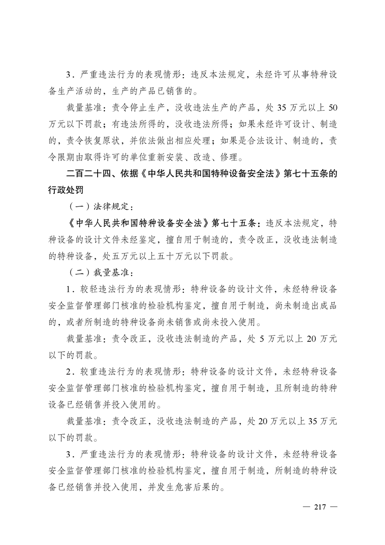
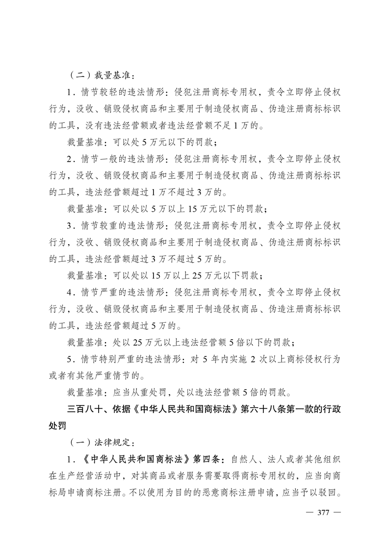
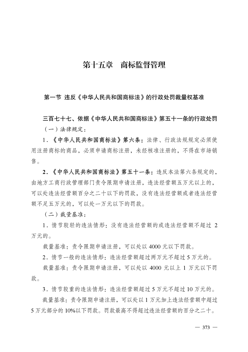
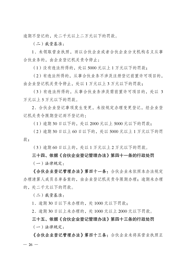
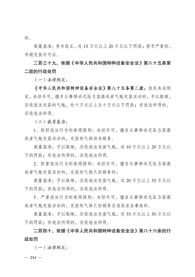
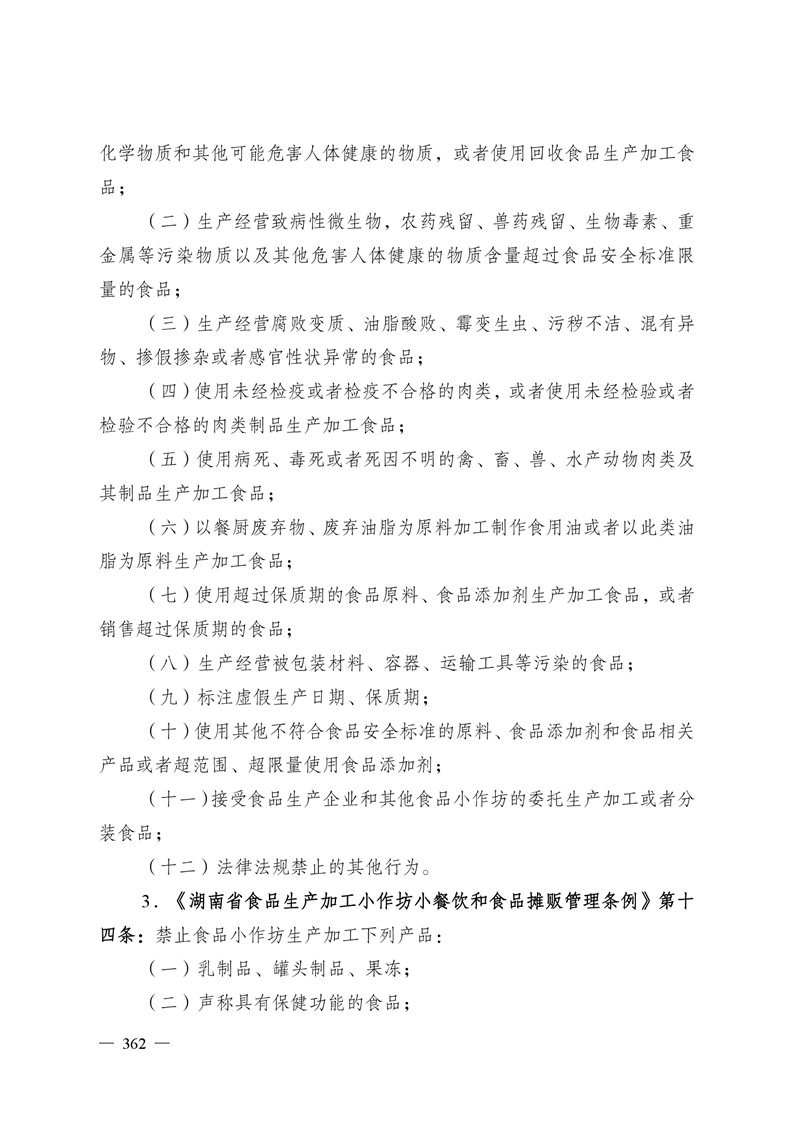
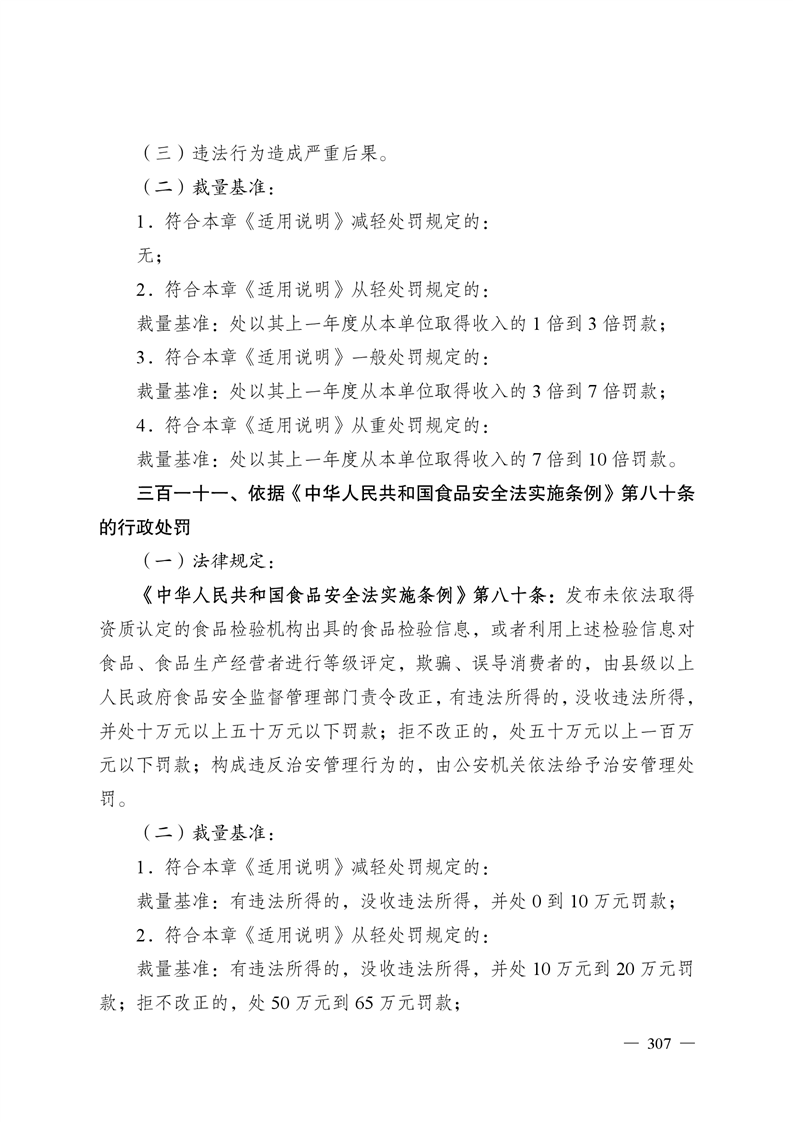
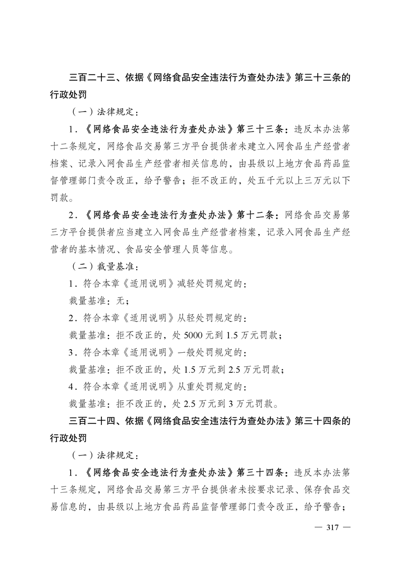
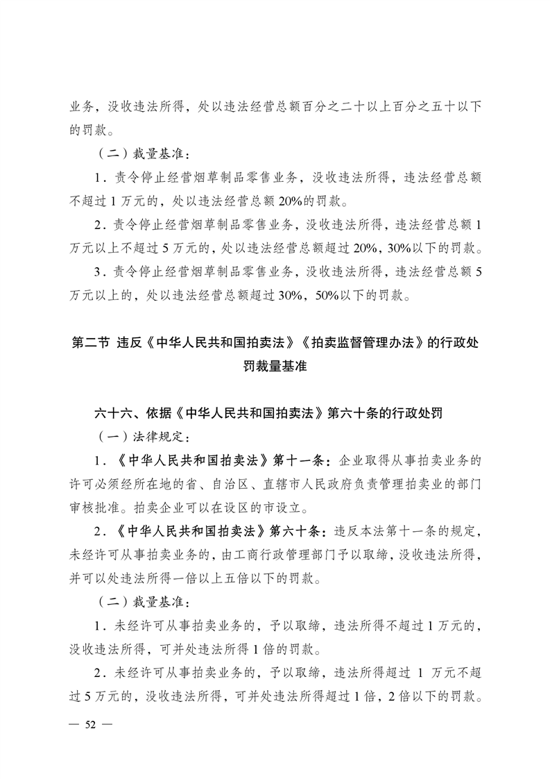
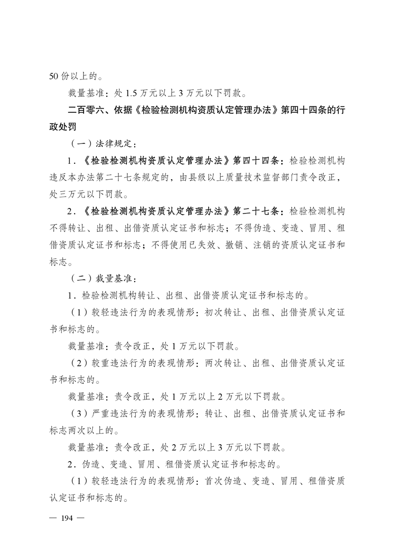
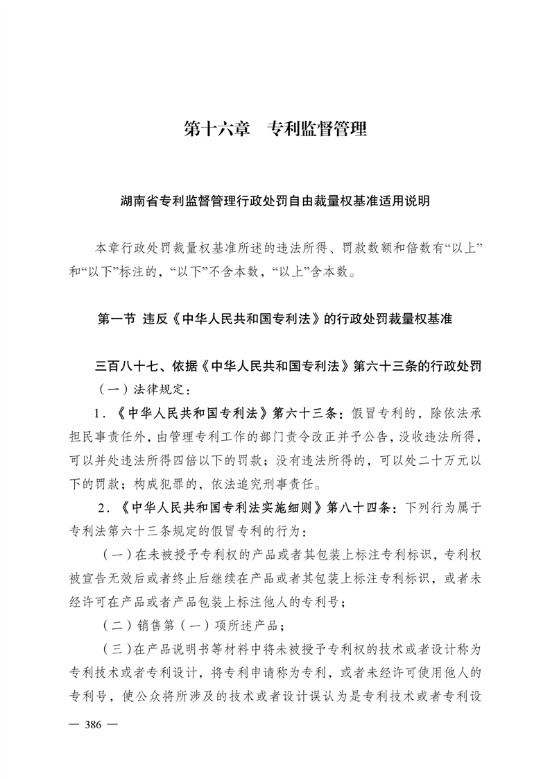
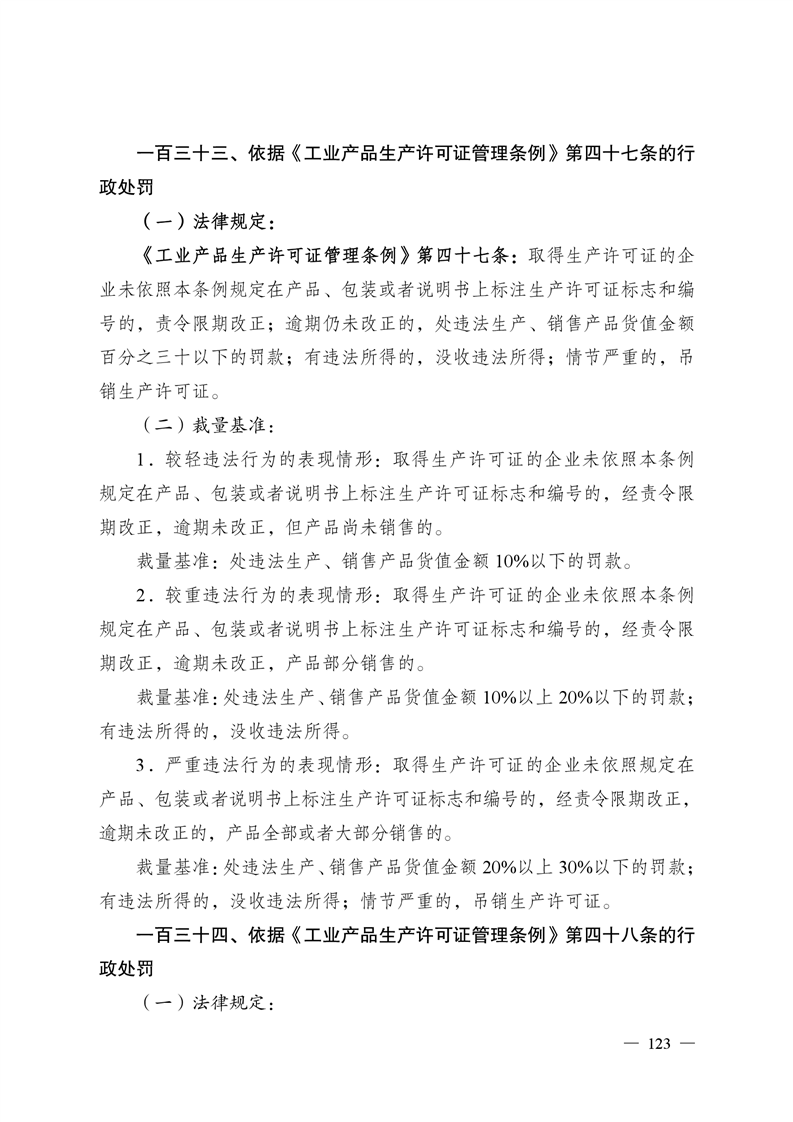
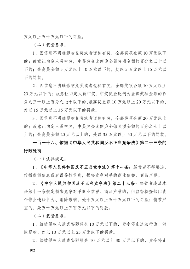
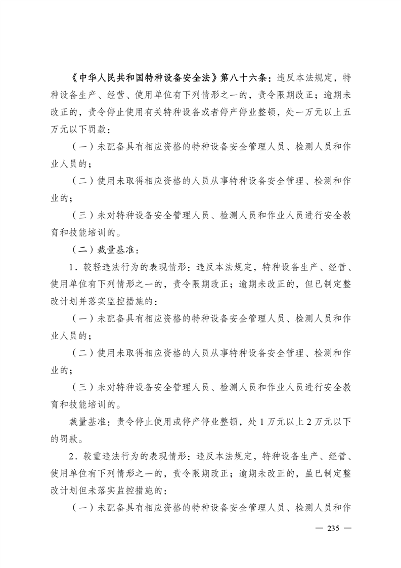
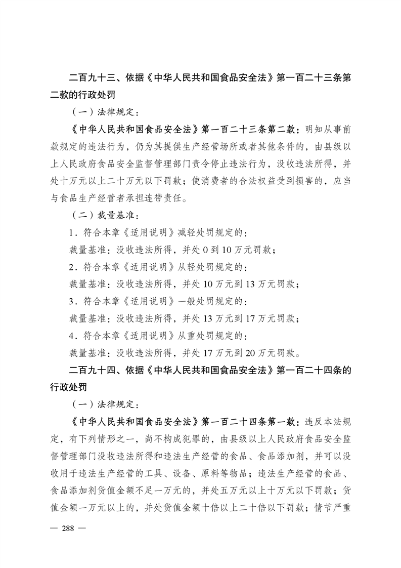
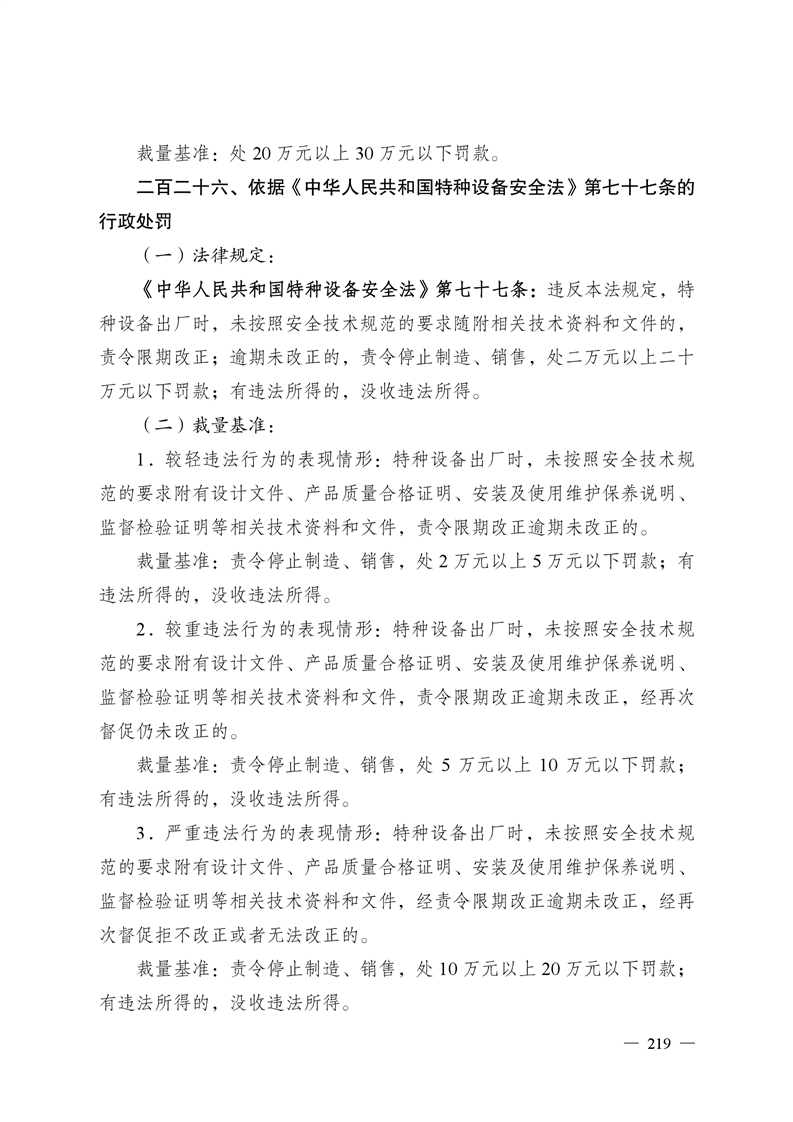
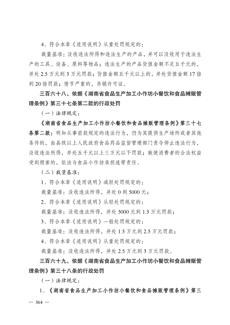
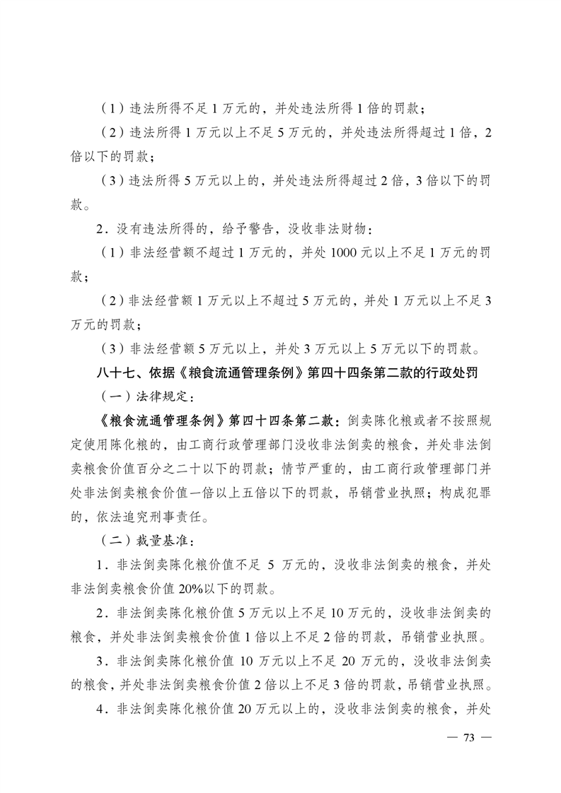
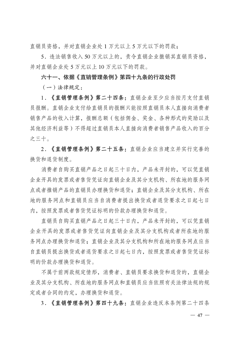
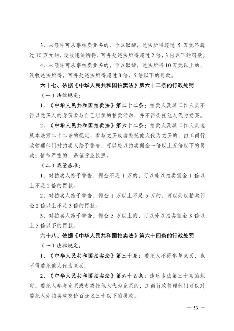
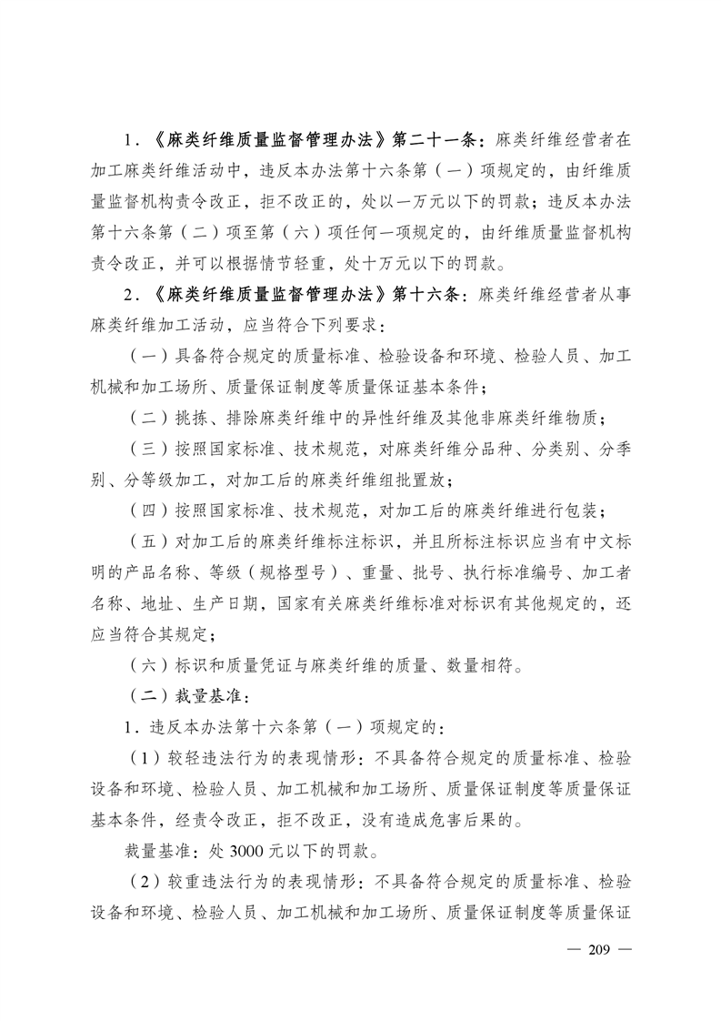
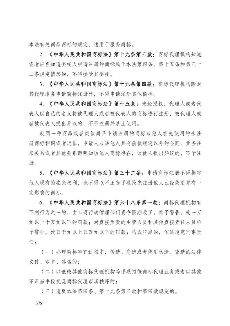
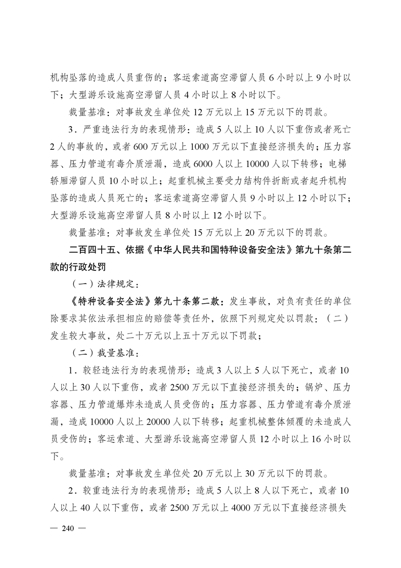
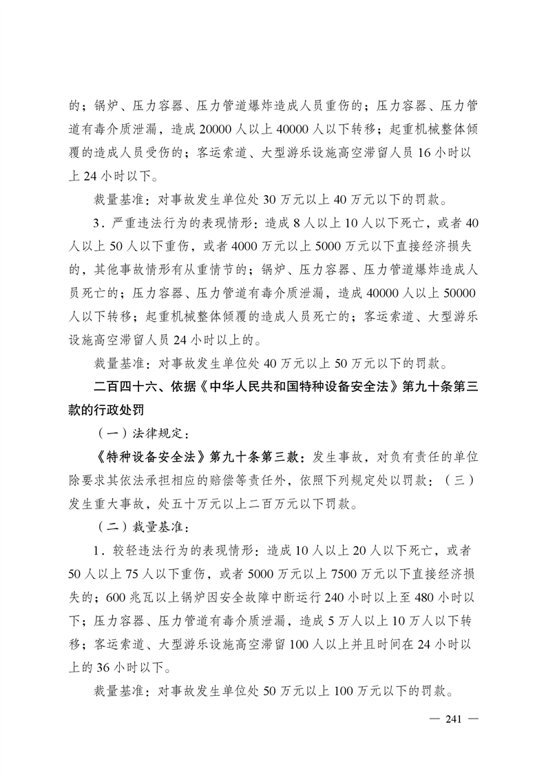
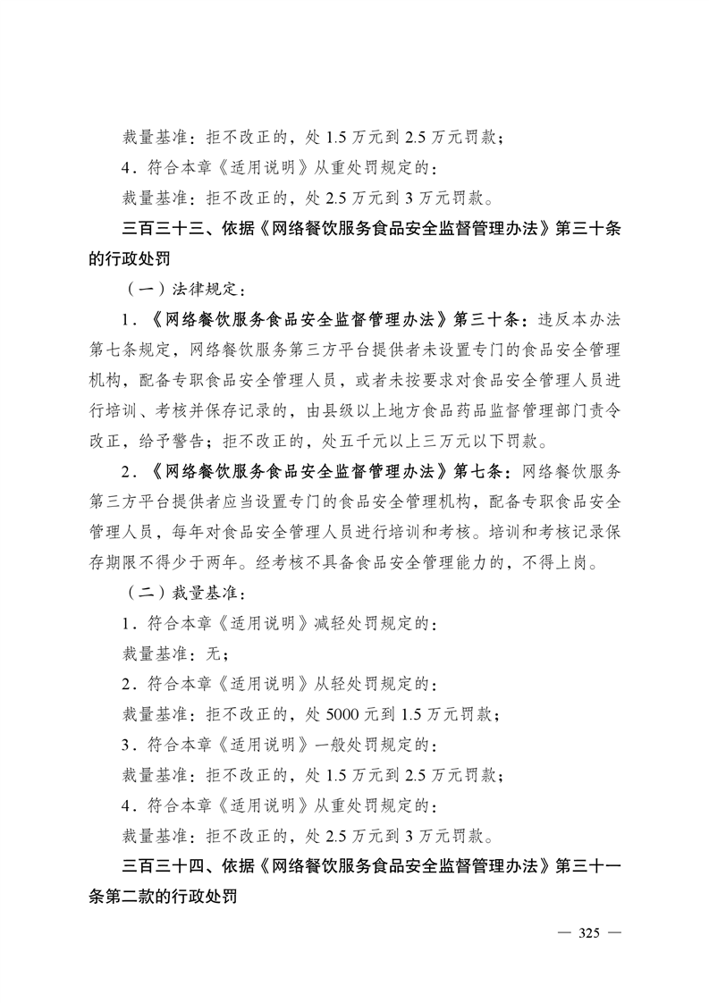
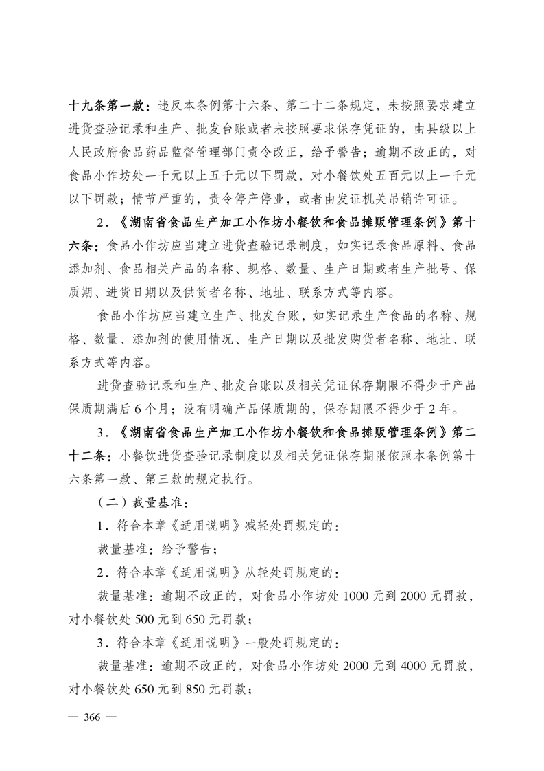
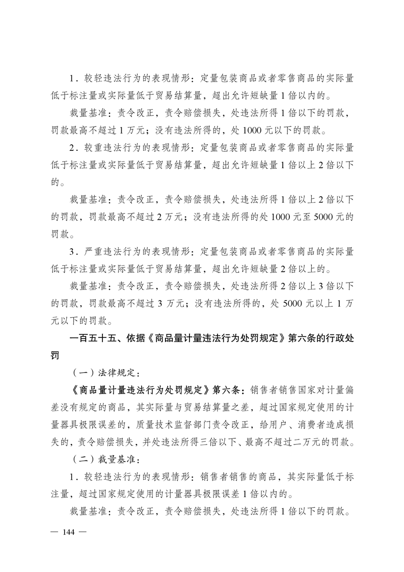
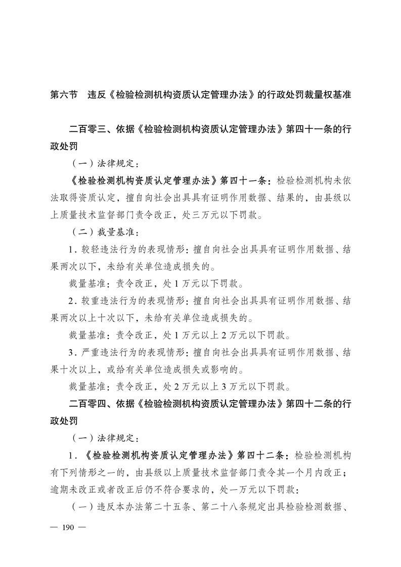
湖南省市场监督管理行政处罚自由裁量权办法及基准
来源:县市场监督管理局
2021-10-14 16:10
|
|
|
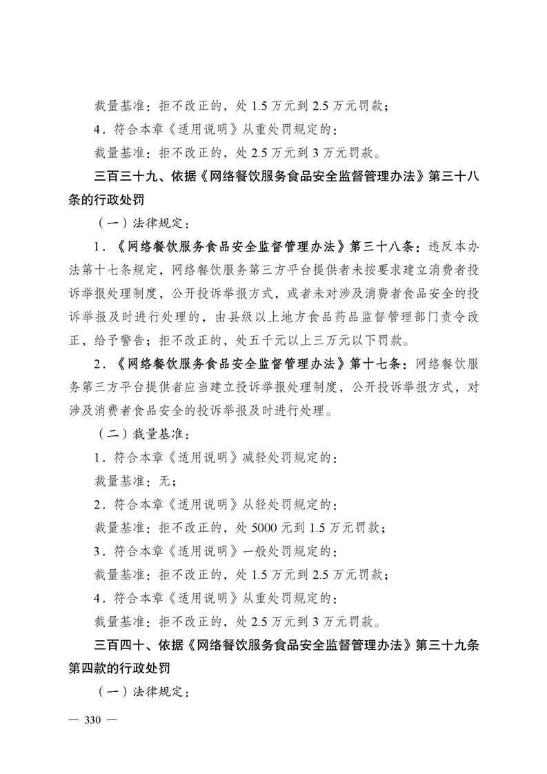
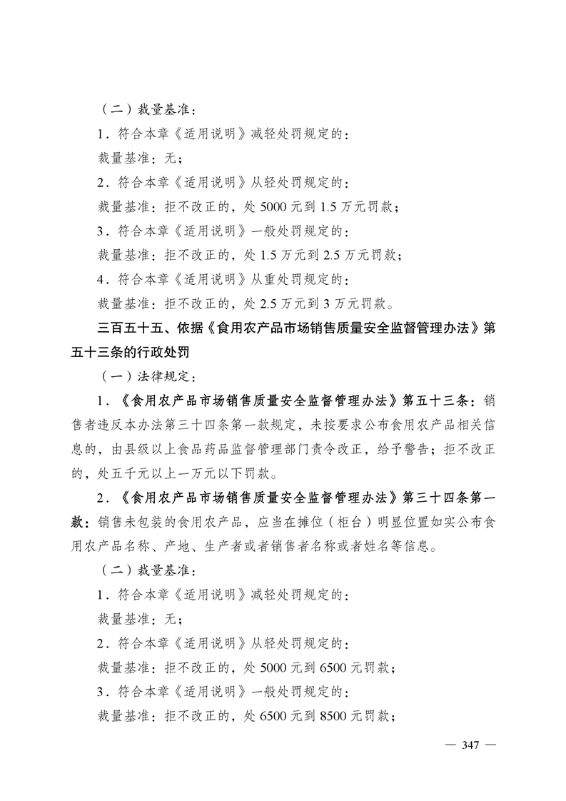
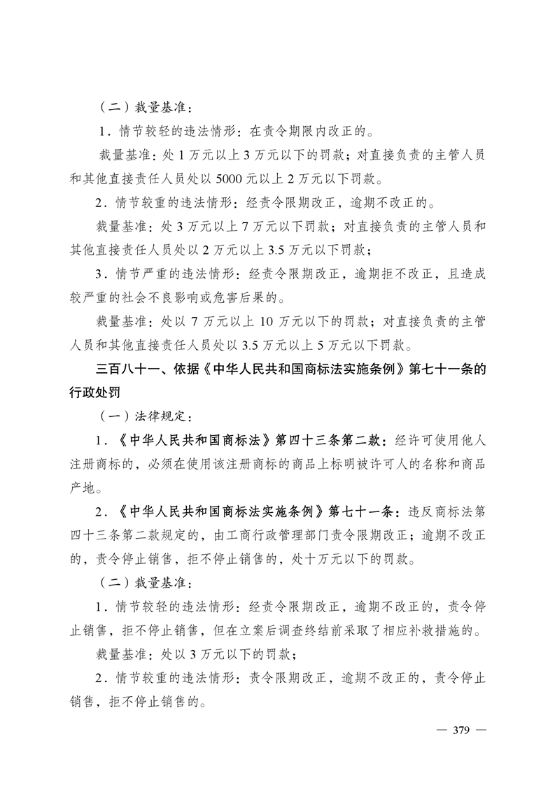
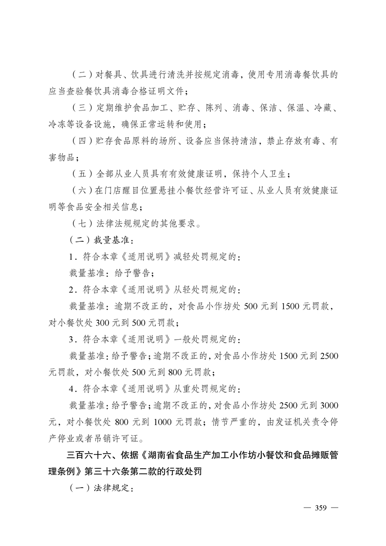
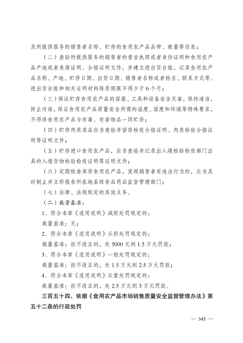
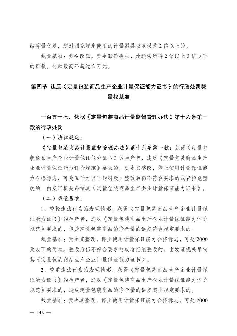
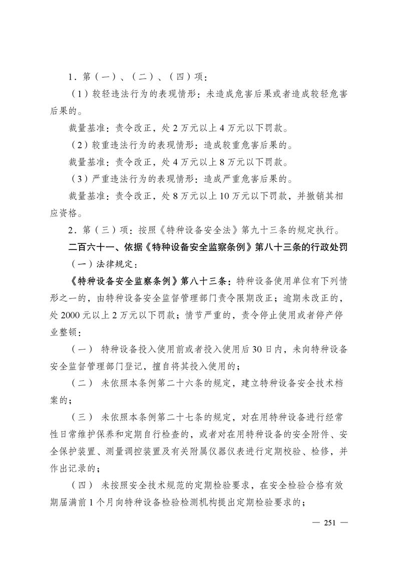
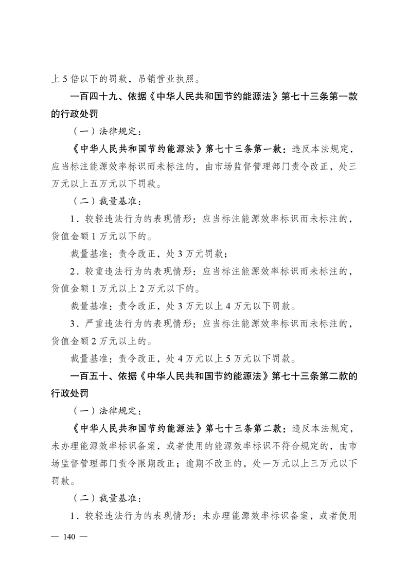
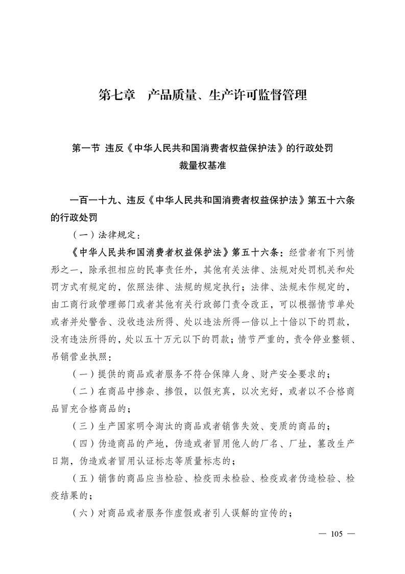
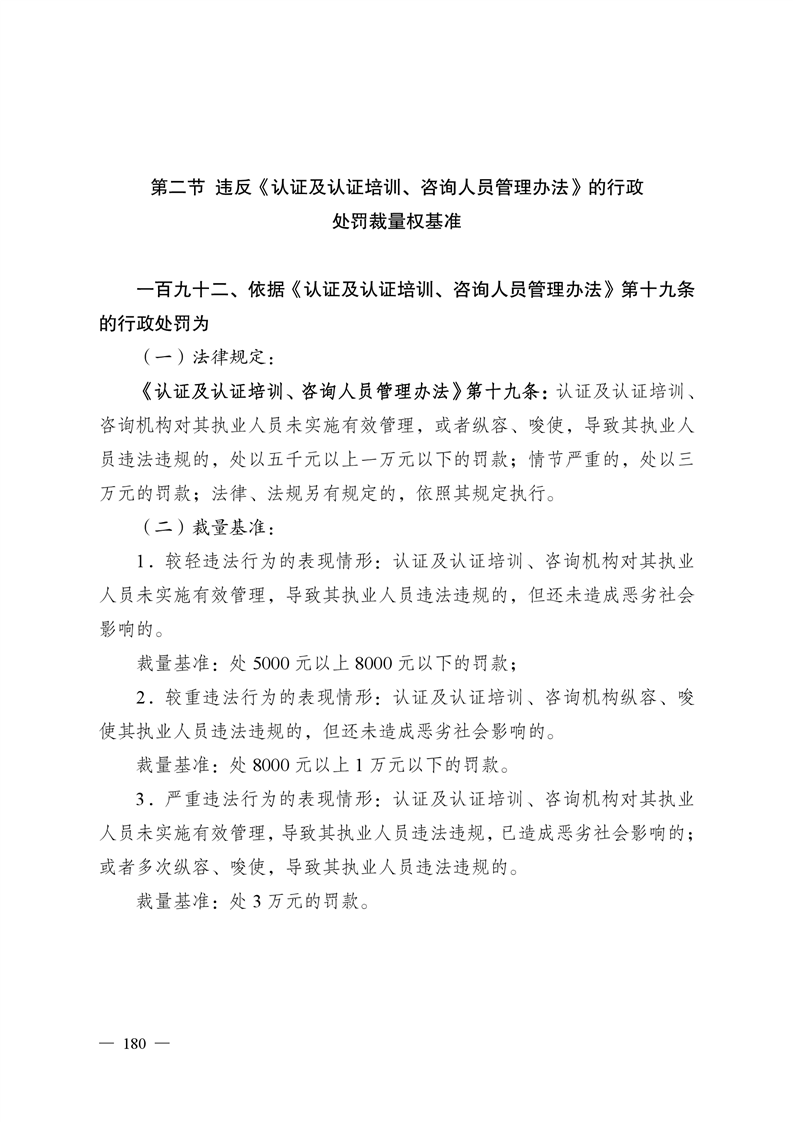
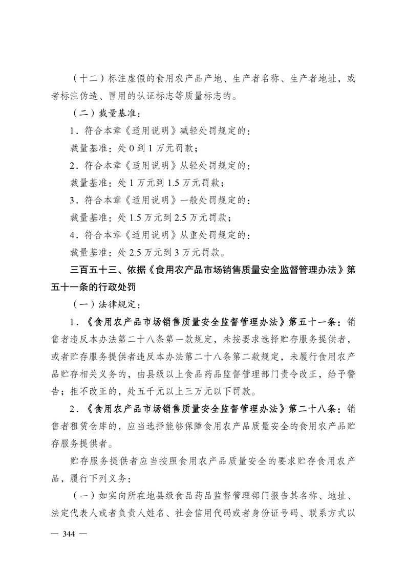
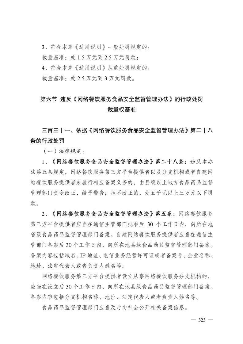
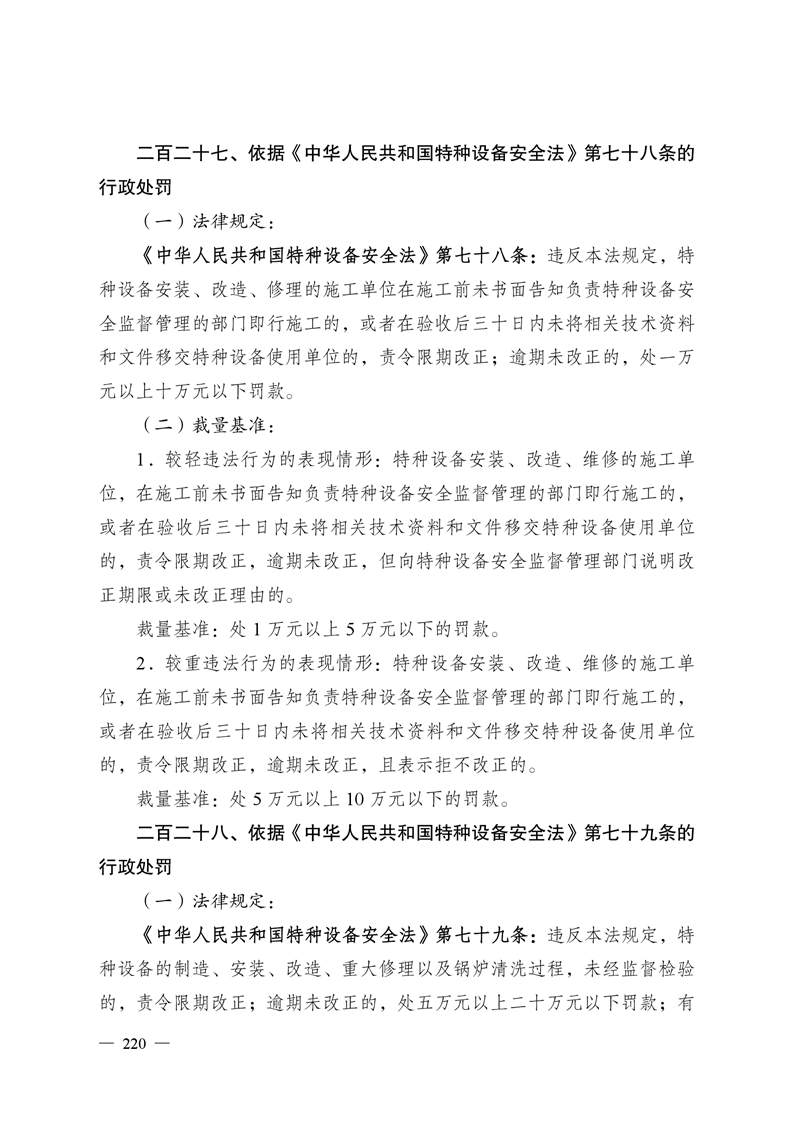
|