当前位置:
首页
>
政府信息公开
>
县直部门
>
县住房和城乡建设局
>
政府信息公开年度报告
索 引 号:73/2025-2264003
发布机构:县住建局
生成日期:2025-01-09 08:57:44.0
公开日期:2025-01-09
公开方式:政府网站
公开范围:全部公开
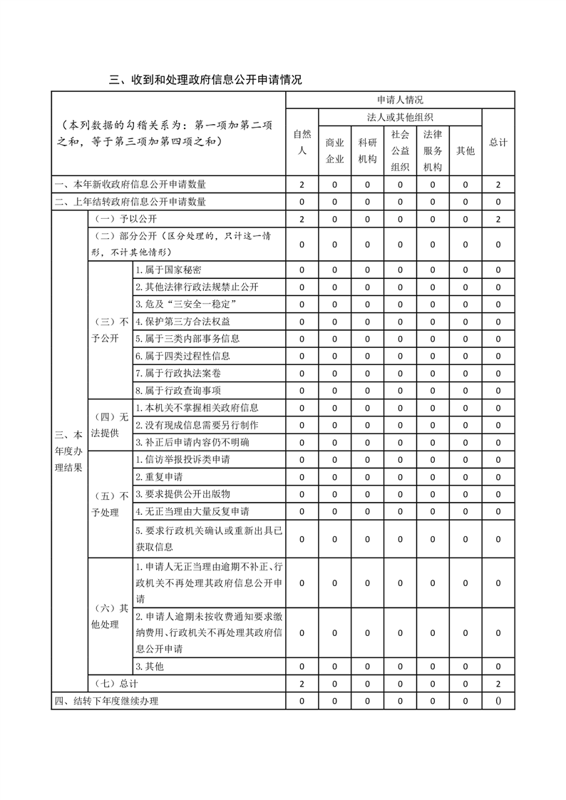
平江县住房和城乡建设局2024年度政府信息公开工作年度报告
来源:县住建局
2025-01-09 08:57
|
|
|
|