当前位置:
首页
>
政府信息公开
>
县直部门
>
县住房和城乡建设局
>
其他信息
索 引 号:73/2020-1784561
发布机构:县住建局
生成日期:2020-07-14 09:26:10.0
公开日期:2020-07-14
公开方式:政府网站
公开范围:全部公开
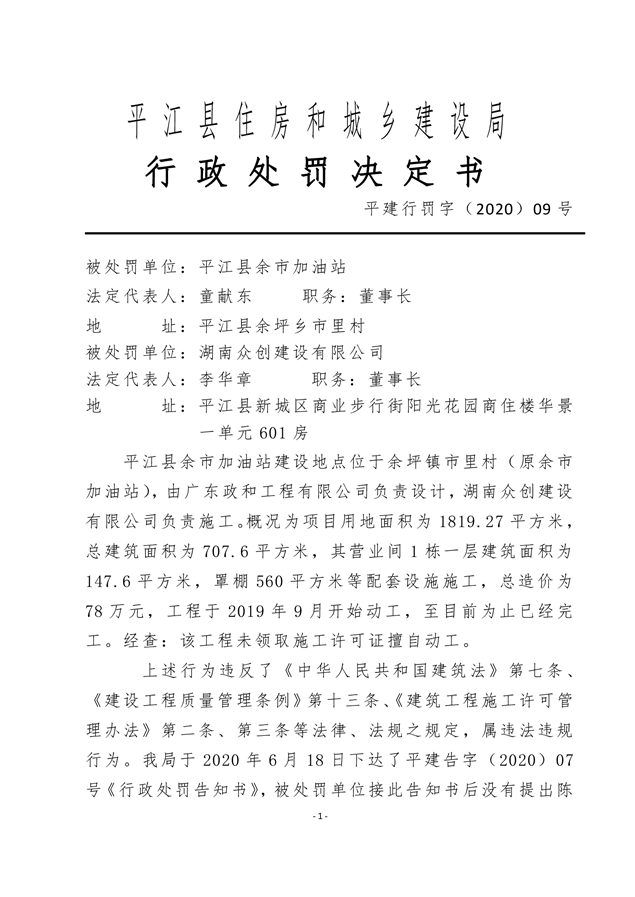
行政处罚决定书(平建行罚字【2020】09号)
来源:县住建局
2020-07-14 09:26
|
|
|
|