当前位置:
首页
>
政府信息公开
>
县直部门
>
县住房和城乡建设局
>
财政信息
索 引 号:73/2019-1586719
发布机构:县住建局
生成日期:2019-09-06 11:25:56.0
公开日期:2019-09-06
公开方式:政府网站
公开范围:全部公开
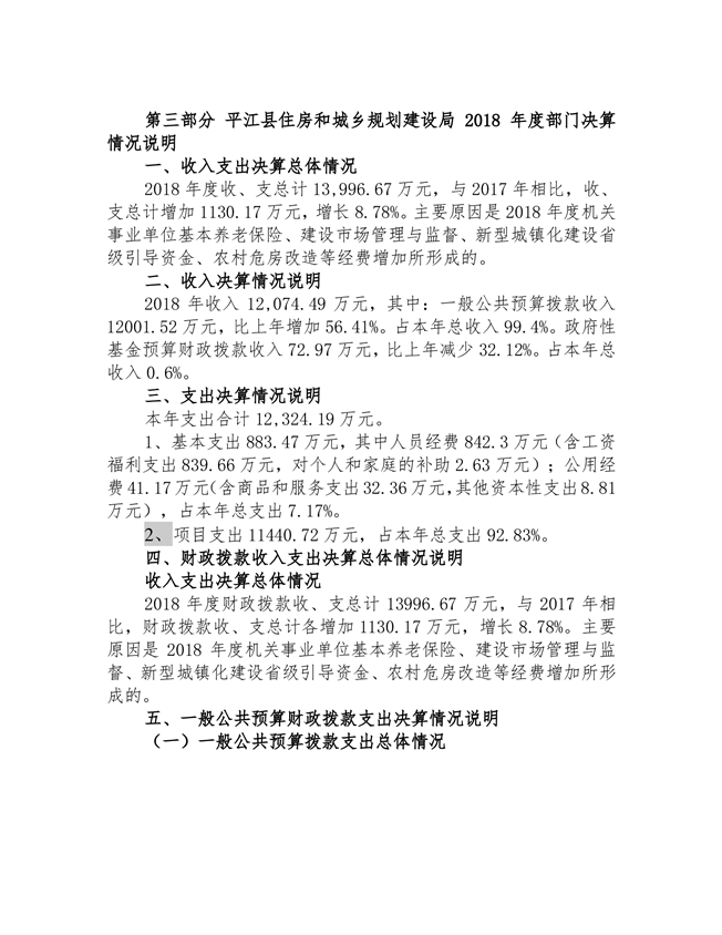
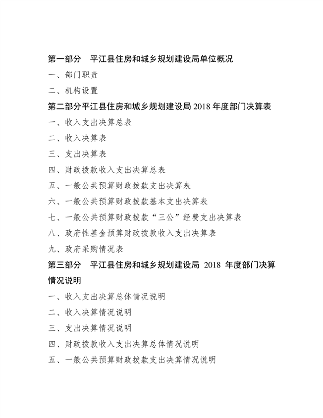
平江县住房和城乡规划建设局2018年度部门决算编报说明
来源:县住建局
2019-09-06 11:25
|
|
|
|