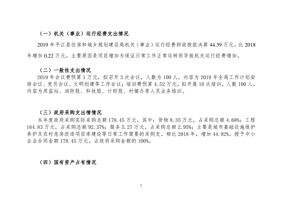
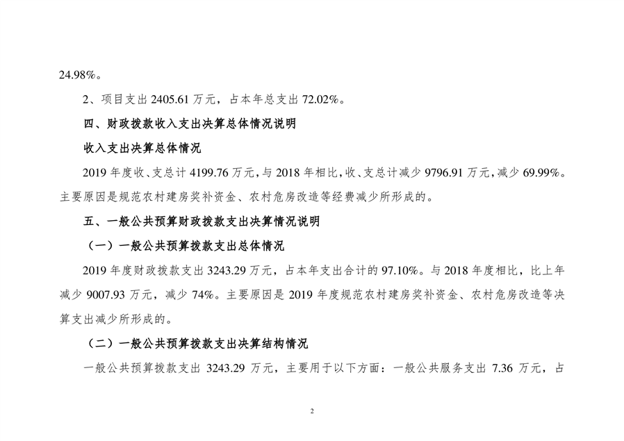
当前位置:
首页
>
政府信息公开
>
县直部门
>
县住房和城乡建设局
>
财政信息
索 引 号:73/2020-1735752
发布机构:县住建局
生成日期:2020-08-19 16:26:19.0
公开日期:2020-08-19
公开方式:政府网站
公开范围:全部公开
平江县住房和城乡规划建设局2019年部门决算说明
来源:县住建局
2020-08-19 16:26
|
|
|
|