当前位置:
首页
>
政府信息公开
>
县直部门
>
县住房和城乡建设局
>
财政信息
索 引 号:73/2025-2311790
发布机构:县住建局
生成日期:2025-08-22 08:58:11.0
公开日期:2025-08-22
公开方式:政府网站
公开范围:全部公开
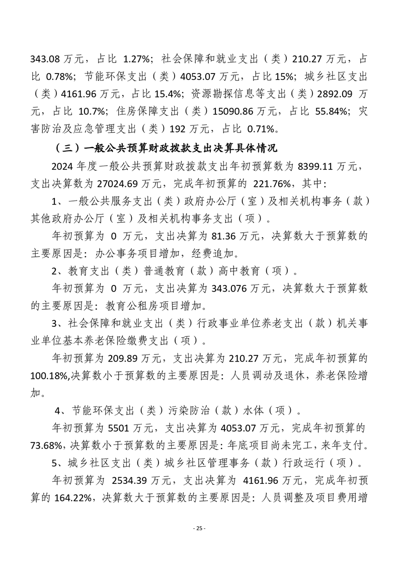
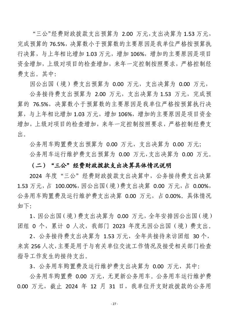
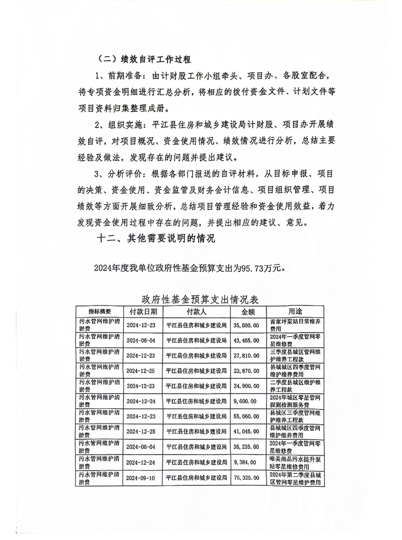
平江县住房和城乡建设局2024年度本级部门决算
来源:县住建局
2025-08-22 08:58
|
|
|
|