当前位置:
首页
>
政府信息公开
>
县直部门
>
县住房和城乡建设局
>
建设项目
>
住房安全保障
索 引 号:73/2021-1814064
发布机构:县住建局
生成日期:2021-05-06 10:23:28.0
公开日期:2021-05-06
公开方式:政府网站
公开范围:全部公开
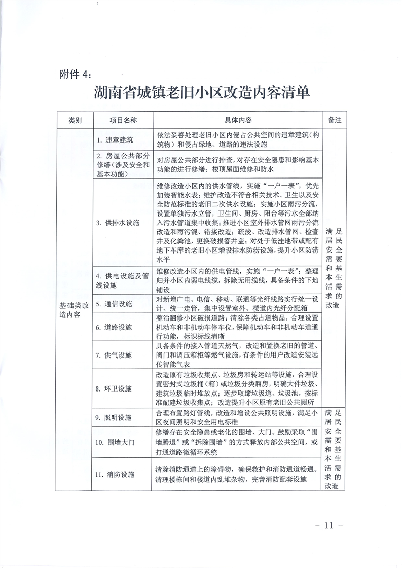
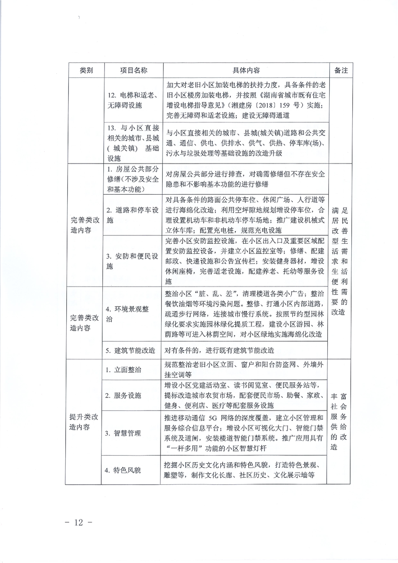
平办[2021]15号 关于老旧小区改造有关事项的通知
来源:县住建局
2021-05-06 10:23
|
|
|
|