当前位置:
首页
>
政府信息公开
>
县直部门
>
县住房和城乡建设局
>
建设项目
>
住房安全保障
索 引 号:73/2025-2352064
发布机构:县住建局
生成日期:2025-12-12 14:39:54.0
公开日期:2025-12-12
公开方式:政府网站
公开范围:全部公开
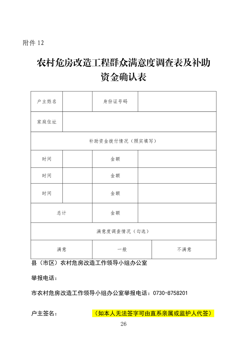
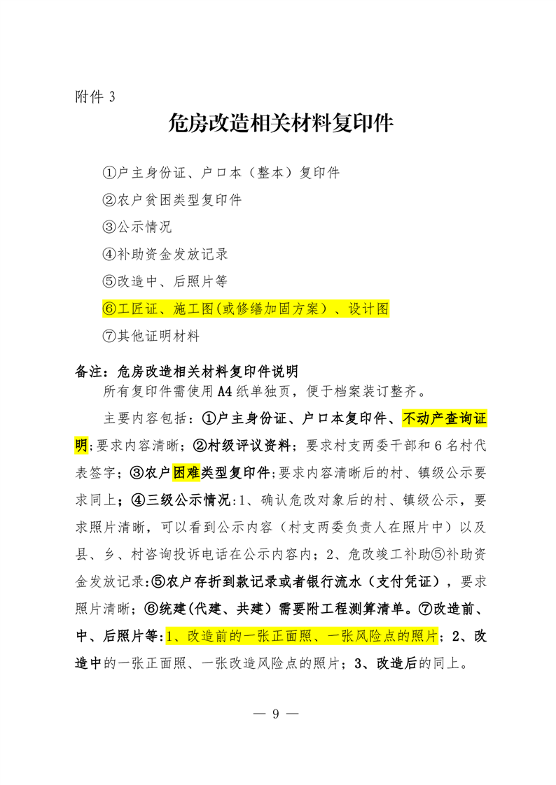
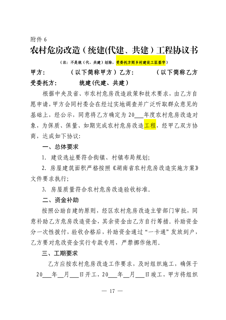
湖南省农村危房改造纸质档案
来源:县住建局
2025-12-12 14:39
|
|
|
|
湖南省农村危房改造纸质档案(2025.12.12).doc