当前位置:
首页
>
政府信息公开
>
县直部门
>
县住房和城乡建设局
>
政策文件
索 引 号:73/2020-1761395
发布机构:县住建局
生成日期:2020-04-10 09:20:33.0
公开日期:2020-04-10
公开方式:政府网站
公开范围:全部公开
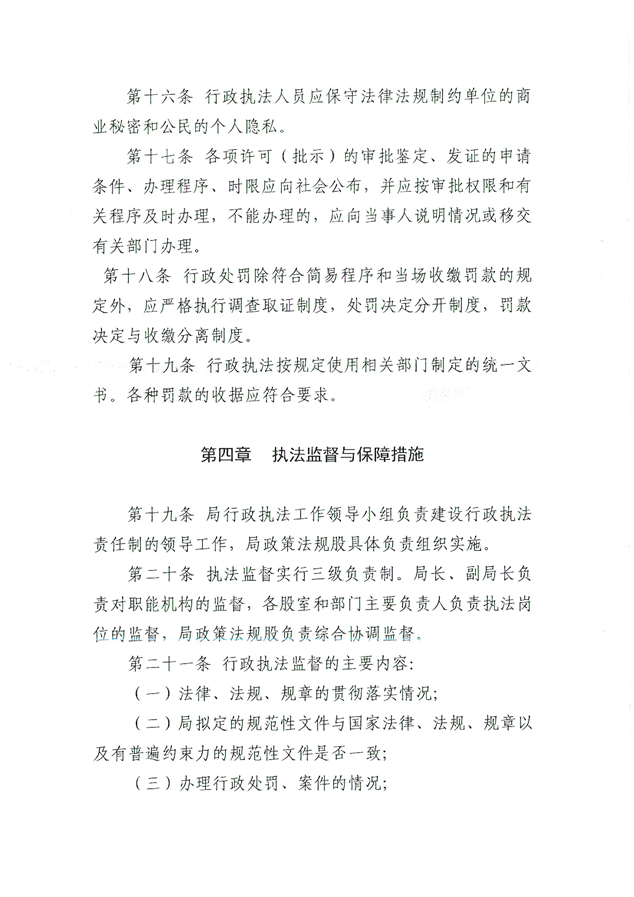
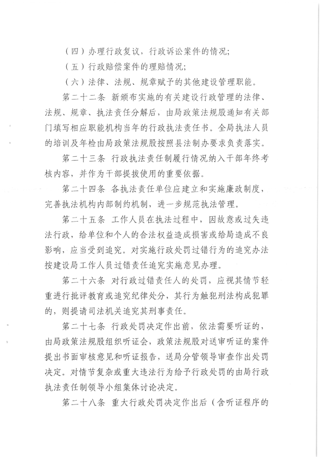
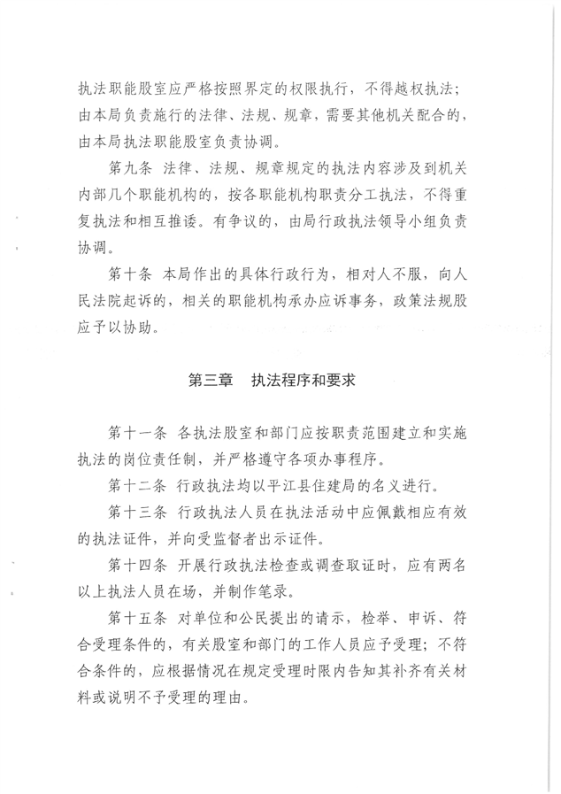
平江县住房和城乡建设局行政执法责任制实施办法
来源:县住建局
2020-04-10 09:20
|
|
|
|