当前位置:
首页
>
政府信息公开
>
县直部门
>
县住房和城乡建设局
>
政策文件
索 引 号:73/2021-1815233
发布机构:县住建局
生成日期:2021-05-10 10:02:26.0
公开日期:2021-05-10
公开方式:政府网站
公开范围:全部公开
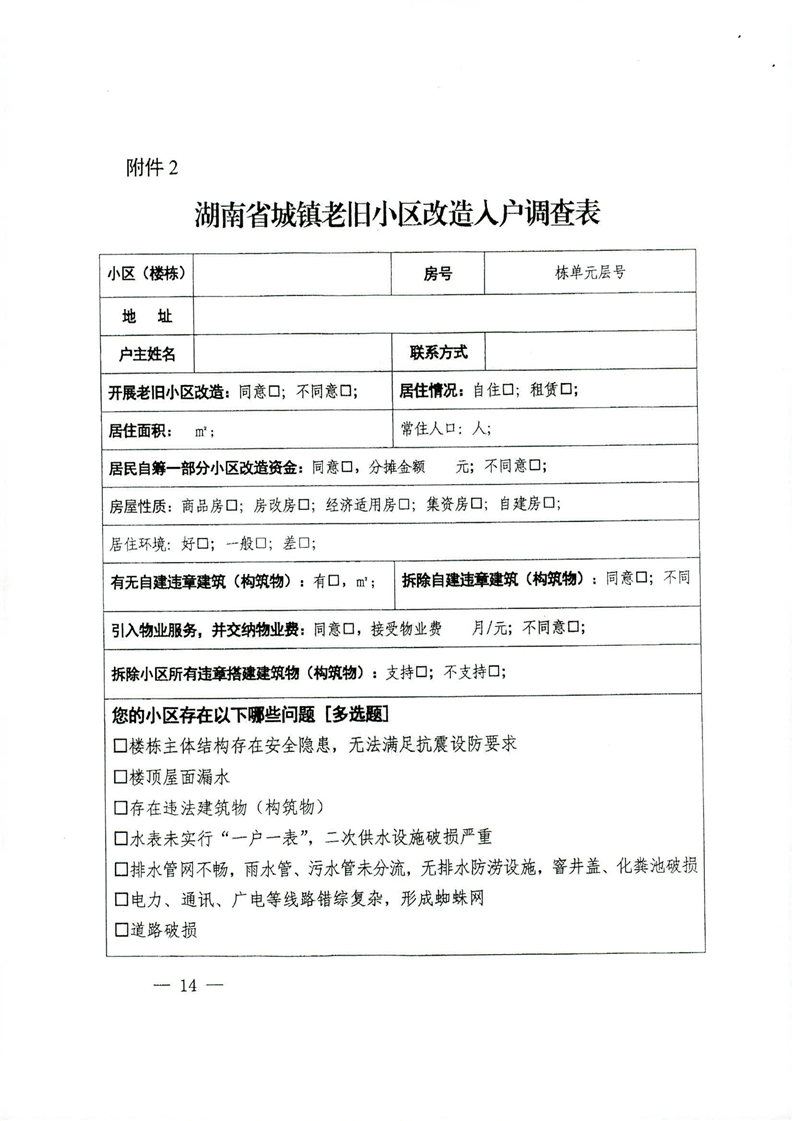
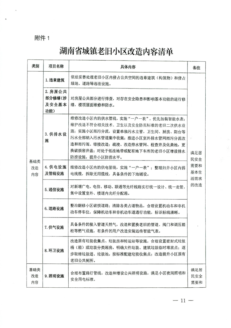
湘建城[2020]50号 湖南省住房和城乡建设厅 湖南省发展和改革委员会 湖南省财政厅关于推进全省城镇老旧小区改造工作的通知
来源:县住建局
2021-05-10 10:02
|
|
|
|