当前位置:
首页
>
政府信息公开
>
县直部门
>
县住房和城乡建设局
>
政策文件
索 引 号:73/2022-1924130
发布机构:县住建局
生成日期:2022-03-29 15:10:12.0
公开日期:2022-03-29
公开方式:政府网站
公开范围:全部公开
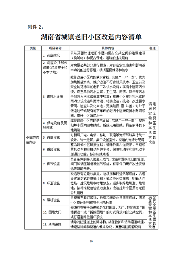
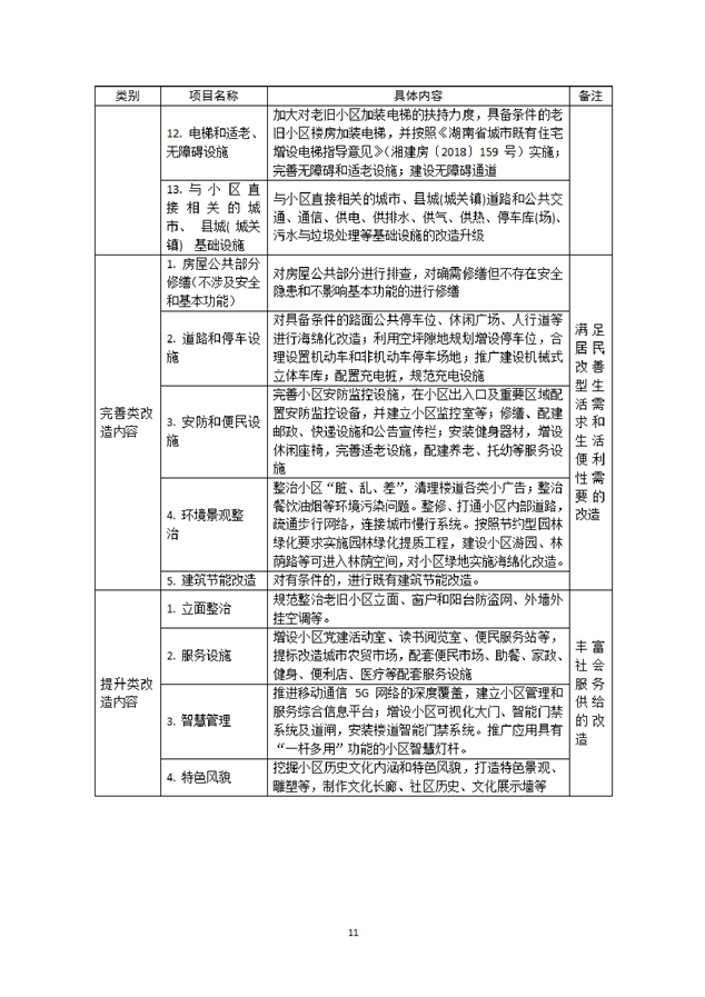
《平江县老旧小区改造工作领导小组办公室 关于老旧小区改造有关事项的通知》(平旧改发[2022]1号 )
来源:县住建局
2022-03-29 15:10
|
|
|
|