归档时间:2025-05-09
当前位置:
首页
>
政府信息公开
>
县直部门
>
县住房和城乡建设局
>
工改专栏
索 引 号:73/2020-1762315
发布机构:县住建局
生成日期:2020-11-09 15:40:27.0
公开日期:2020-11-09
公开方式:政府网站
公开范围:全部公开
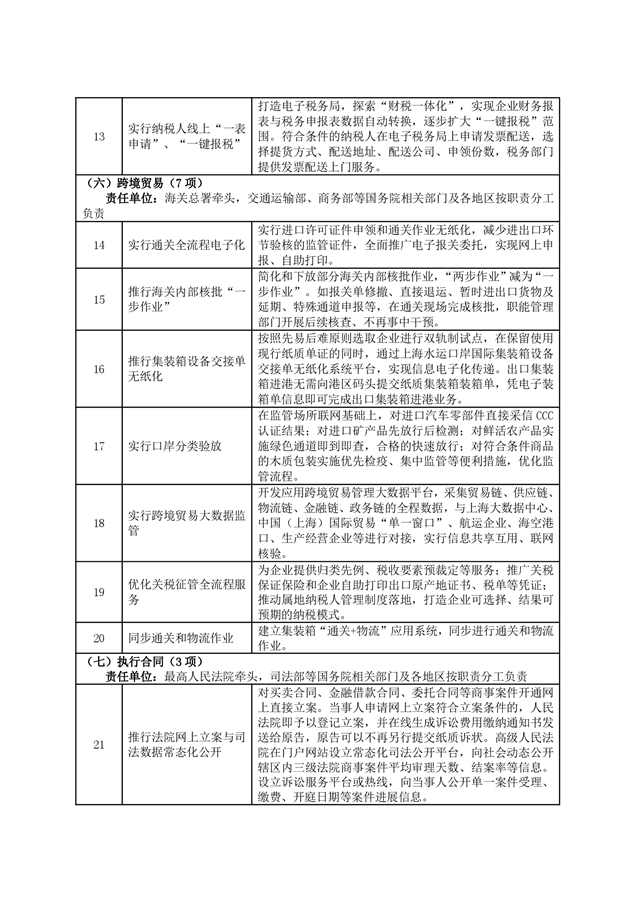
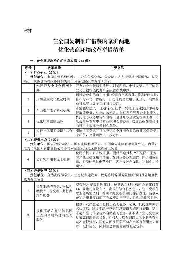
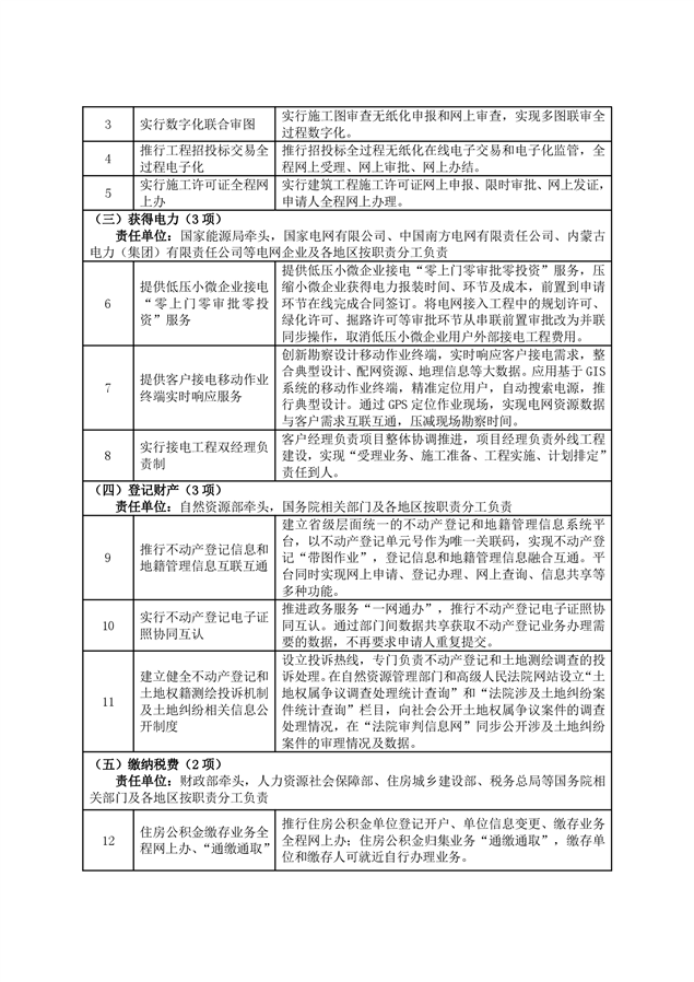
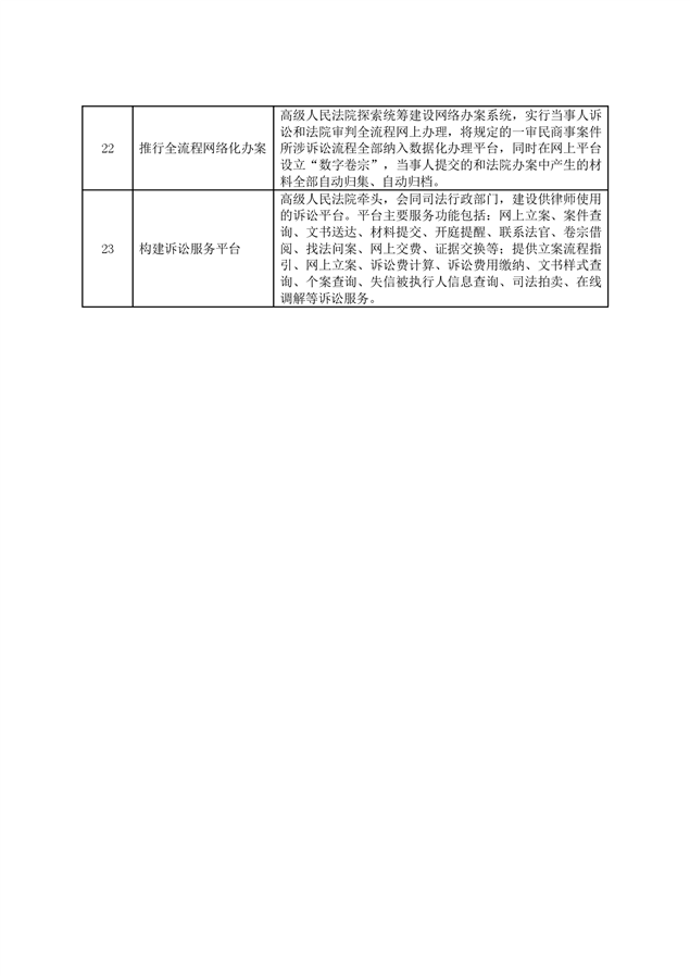
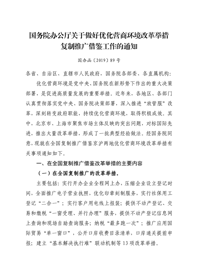
国务院办公厅关于做好优化营商环境改革举措复制推广借鉴工作的通知(国办函[2019]89号)
来源:县住建局
2020-11-09 15:40
|
|
|
|