归档时间:2025-05-09
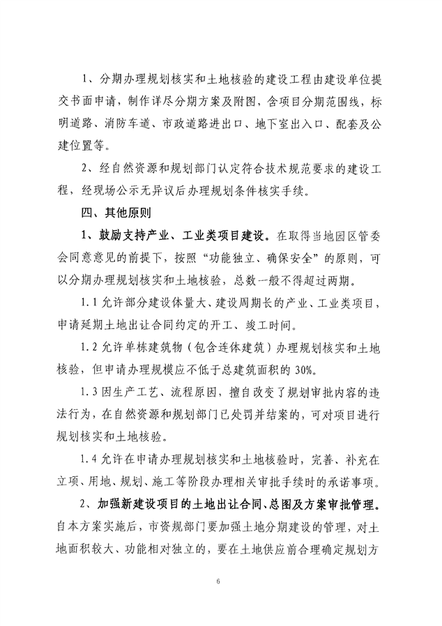
当前位置:
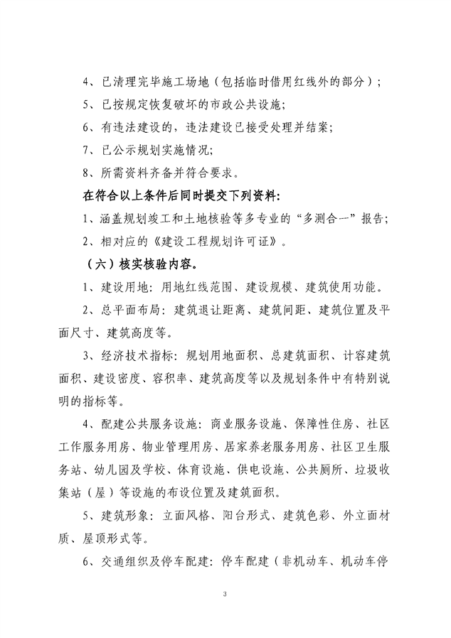
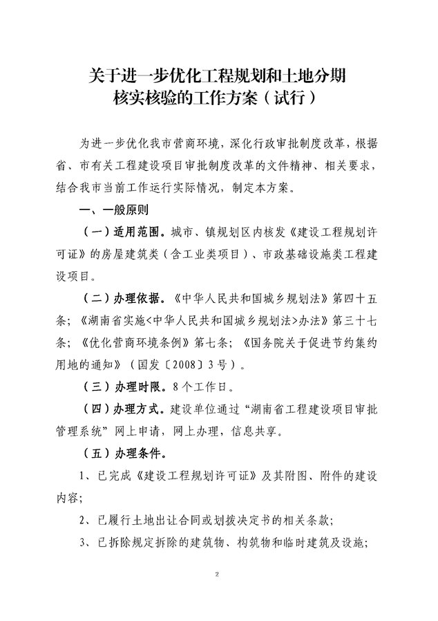
首页
>
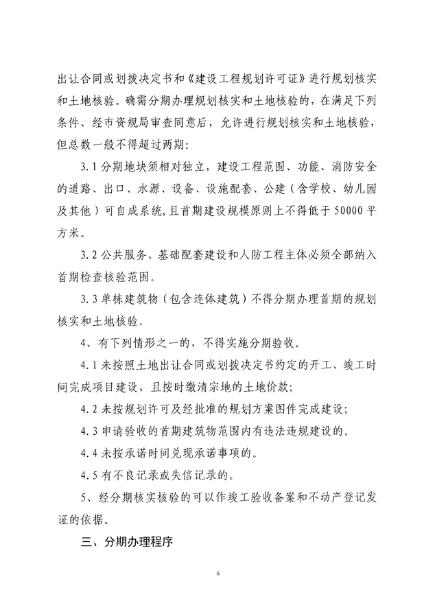
政府信息公开
>
县直部门
>
县住房和城乡建设局
>
工改专栏
索 引 号:73/2021-1825927
发布机构:县住建局
生成日期:2021-06-15 14:38:47.0
公开日期:2021-06-15
公开方式:政府网站
公开范围:全部公开
关于印发《进一步优化工程规划和土地分期核实核验的工作方案(试行)》的通知(岳工改办发[2021]3号)
来源:县房产局
2021-06-15 14:38
|
|
|
|