归档时间:2025-05-09
当前位置:
首页
>
政府信息公开
>
县直部门
>
县住房和城乡建设局
>
工改专栏
索 引 号:73/2021-1825932
发布机构:县住建局
生成日期:2021-06-15 14:41:32.0
公开日期:2021-06-15
公开方式:政府网站
公开范围:全部公开
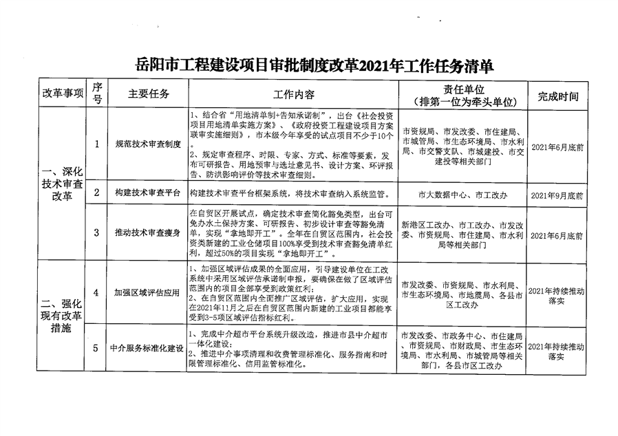
关于印发《岳阳市工程建设项目审批制度改革2021年工作任务清单》的通知(岳工改办发[2021]1号)
来源:县房产局
2021-06-15 14:41
|
|
|
|