归档时间:2025-05-09
当前位置:
首页
>
政府信息公开
>
县直部门
>
县住房和城乡建设局
>
工改专栏
索 引 号:73/2021-1869874
发布机构:县住建局
生成日期:2021-10-29 15:40:55.0
公开日期:2021-10-29
公开方式:政府网站
公开范围:全部公开
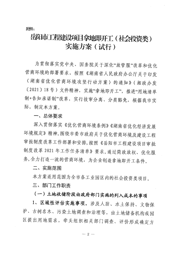
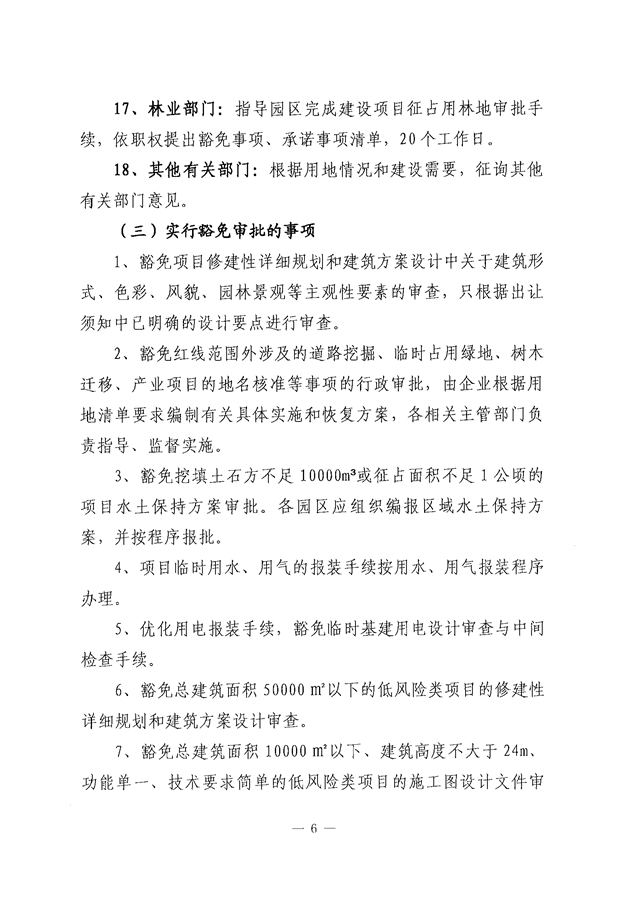
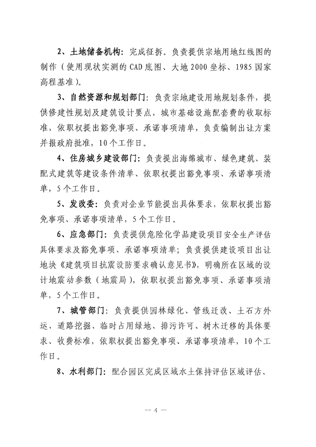
关于印发《岳阳市工程建设项目拿地即开工(社会投资)实施方案(试行)》的通知(岳工改办发〔2021〕9号)
来源:县住建局
2021-10-29 15:40
|
|
|
|