归档时间:2025-05-09
当前位置:
首页
>
政府信息公开
>
县直部门
>
县住房和城乡建设局
>
工改专栏
索 引 号:73/2021-1869892
发布机构:县住建局
生成日期:2021-10-29 15:47:24.0
公开日期:2021-10-29
公开方式:政府网站
公开范围:全部公开
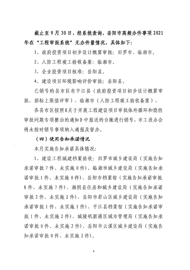
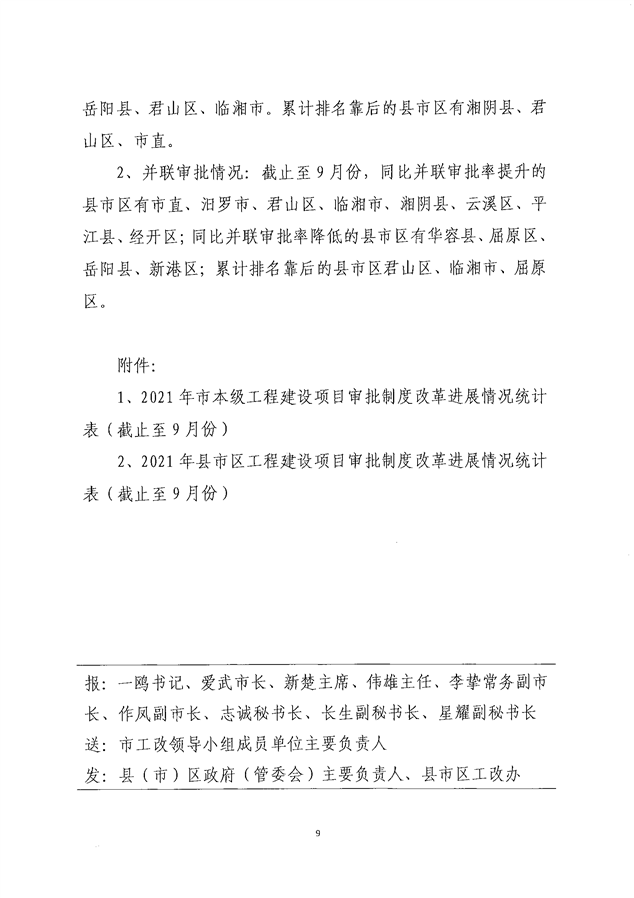
岳阳市工程建设项目审批制度改革进展情况通报(第11期)
来源:县住建局
2021-10-29 15:47
|
|
|
|