归档时间:2025-05-09
当前位置:
首页
>
政府信息公开
>
县直部门
>
县住房和城乡建设局
>
工改专栏
索 引 号:73/2021-1932088
发布机构:县住建局
生成日期:2021-09-15 11:34:10.0
公开日期:2021-09-15
公开方式:政府网站
公开范围:全部公开
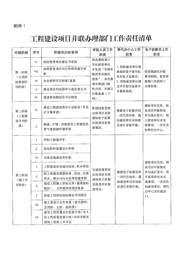
《关于加强工程建设项目并联办理提高审批便利度的通知》(岳工改办发[2021]11号)
来源:县住建局
2021-09-15 11:34
|
|
|
|