当前位置:
首页
>
政府信息公开
>
县直部门
>
县住房和城乡建设局
>
保障性住房
索 引 号:73/2024-2238650
发布机构:县住建局
生成日期:2024-10-23 16:07:43.0
公开日期:2024-10-23
公开方式:政府网站
公开范围:全部公开
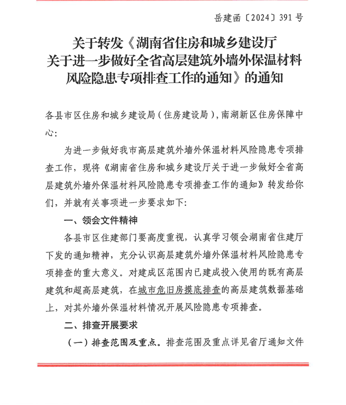
关于转发《湖南省住房和城乡建设厅关于进一步做好全省高层建筑外墙外保温材料风险隐患专项排查工作的通知》的通知
来源:县住建局
2024-10-23 16:07
|
|
|
|