当前位置:
首页
>
政府信息公开
>
县直部门
>
县住房和城乡建设局
>
保障性住房
索 引 号:73/2025-2324117
发布机构:县住建局
生成日期:2025-06-27 10:28:01.0
公开日期:2025-06-27
公开方式:政府网站
公开范围:全部公开
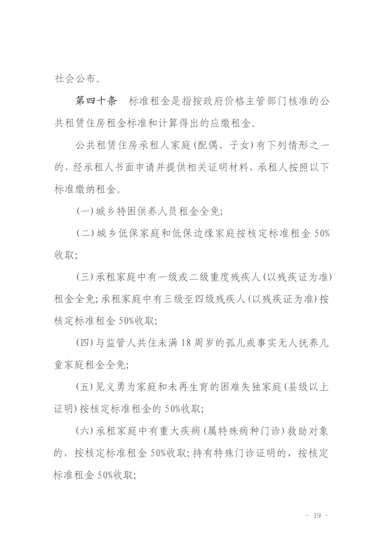
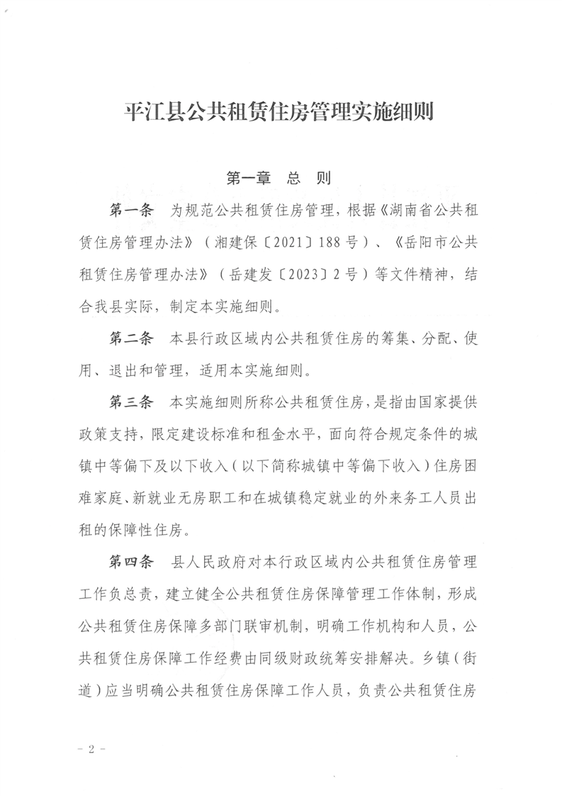
平江县公共租赁住房管理实施细则
来源:县住建局
2025-06-27 10:28
|
|
|
|