当前位置:
首页
>
政府信息公开
>
县直部门
>
县农业农村局
>
财政信息
索 引 号:43060000/2019-1589372
发布机构:平江县
生成日期:2019-09-12 09:40:14.0
公开日期:2019-09-12
公开方式:政府网站
公开范围:全部公开
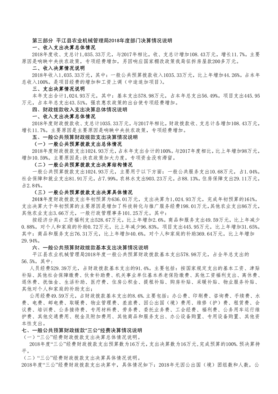
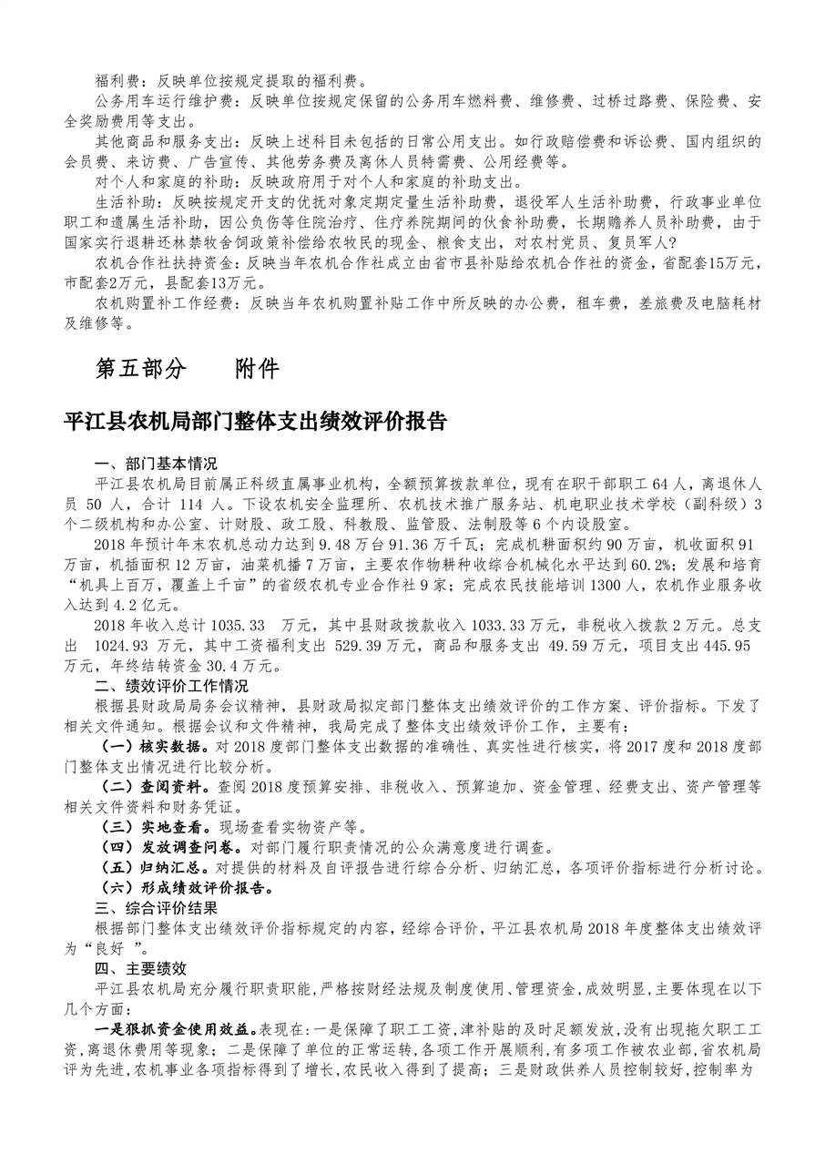
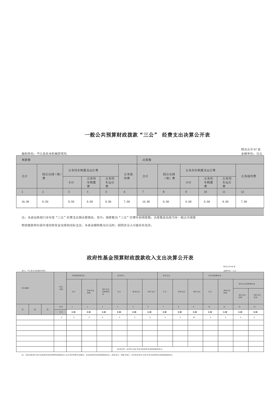
平江县农业机械管理局2018年部门决算编报说明
来源:县农业农村局
2019-09-12 09:40
|
|
|
|