当前位置:
首页
>
政府信息公开
>
县直部门
>
县农业农村局
>
财政信息
索 引 号:43060000/2019-1592079
发布机构:平江县
生成日期:2019-03-14 09:37:43.0
公开日期:2019-03-14
公开方式:政府网站
公开范围:全部公开
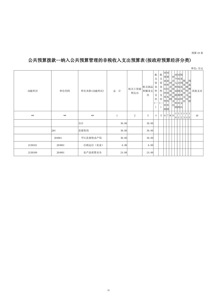
平江县畜牧水产局2019年部门预算编报说明
来源:县畜牧水产局
2019-03-14 09:37
|
|
|
|