当前位置:
首页
>
政府信息公开
>
县直部门
>
县农业农村局
>
财政信息
索 引 号:43060000/2019-1638391
发布机构:平江县
生成日期:2019-08-30 16:54:11.0
公开日期:2019-08-30
公开方式:政府网站
公开范围:全部公开
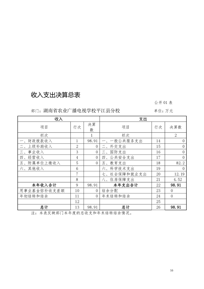
平江县农业广播电视学校平江分校2018年度部门决算编报说明
来源:县农广校
2019-08-30 16:54
|
|
|
|