当前位置:
首页
>
政府信息公开
>
县直部门
>
县农业农村局
>
财政信息
索 引 号:58/2020-1705272
发布机构:县农业农村局
生成日期:2020-05-29 10:08:47.0
公开日期:2020-05-29
公开方式:政府网站
公开范围:全部公开
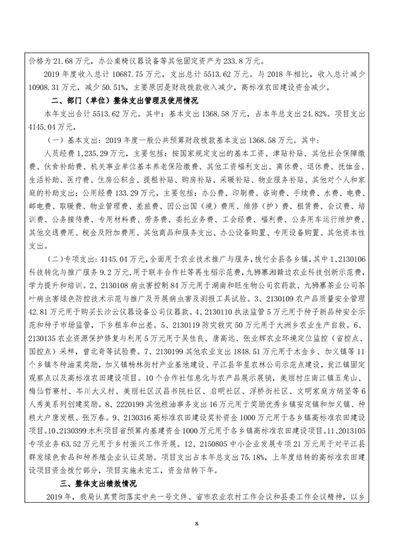
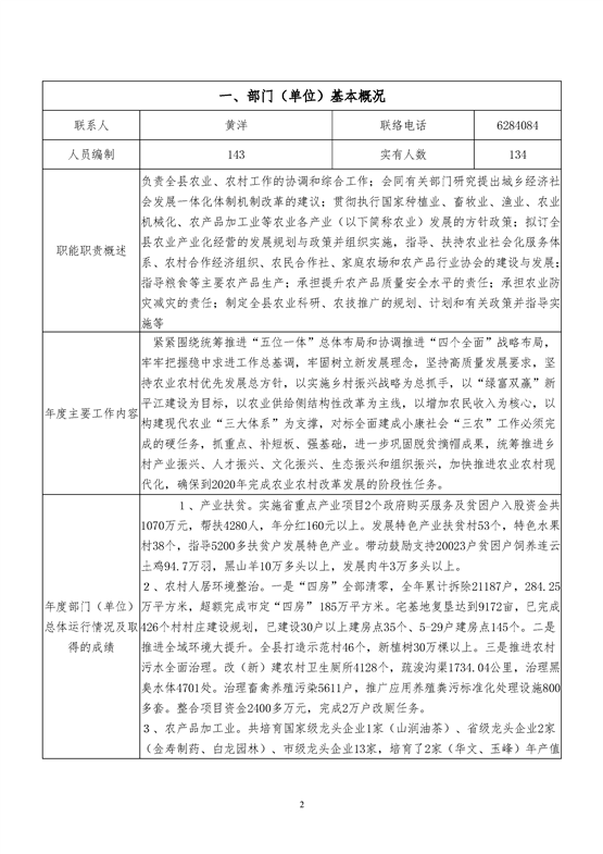
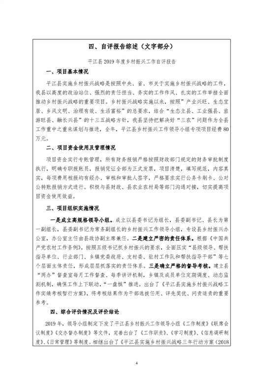
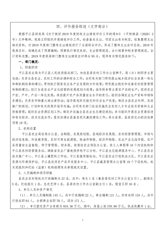
平江县2019年农业农村局绩效自评
来源:县农业农村局
2020-05-29 10:08
|
|
|
|