当前位置:
首页
>
政府信息公开
>
县直部门
>
县农业农村局
>
财政信息
索 引 号:43060000/2020-1708342
发布机构:平江县人民政府
生成日期:2020-06-07 12:18:31.0
公开日期:2020-06-07
公开方式:政府网站
公开范围:全部公开
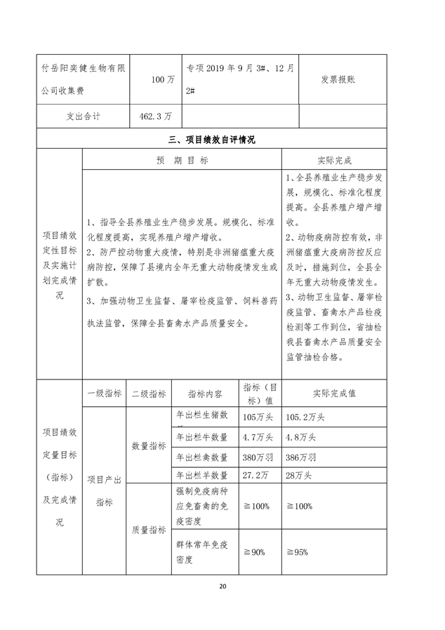
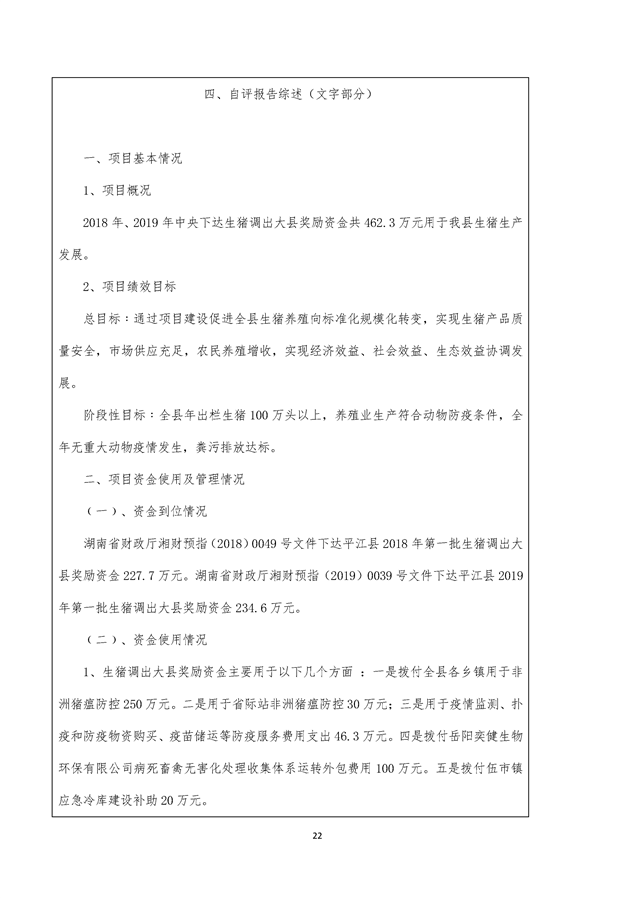
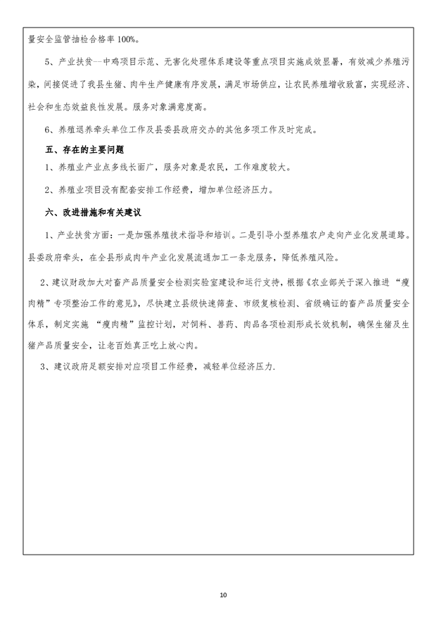
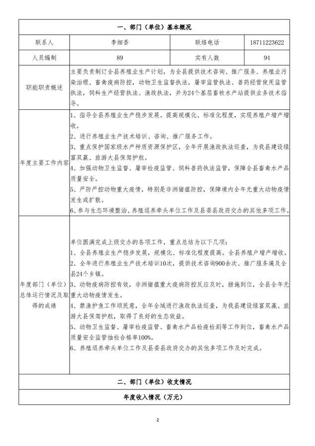
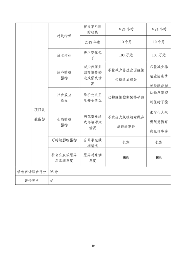
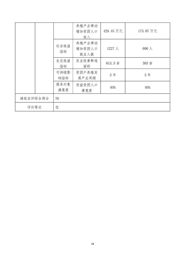
平江县畜牧水产局2019年度整体支出绩效自评
来源:县农业农村局
2020-06-07 12:18
|
|
|
|