当前位置:
首页
>
政府信息公开
>
县直部门
>
县农业农村局
>
财政信息
索 引 号:58/2020-1736487
发布机构:县农业农村局
生成日期:2020-08-24 09:28:32.0
公开日期:2020-08-24
公开方式:政府网站
公开范围:全部公开
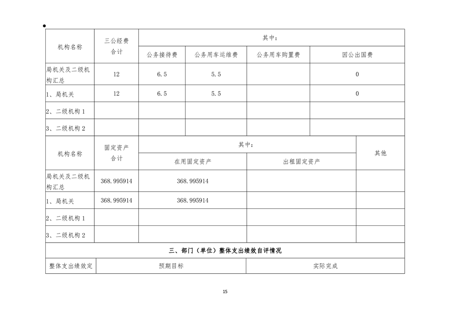
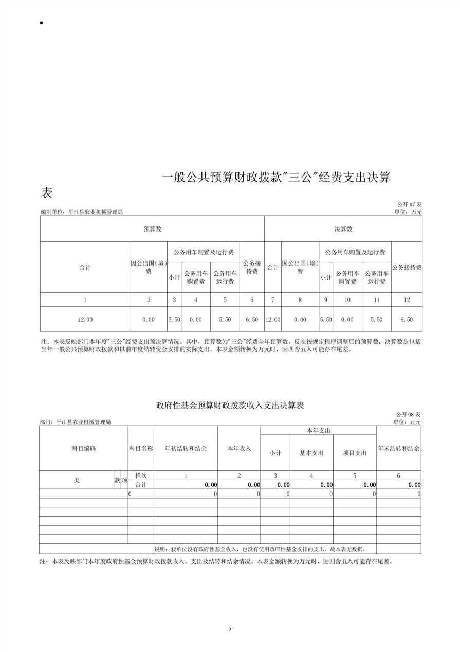
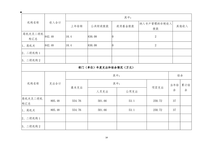
2019年度平江县农业机械管理局部门决算
来源:县农业农村局
2020-08-24 09:28
|
|
|
|