当前位置:
首页
>
政府信息公开
>
县直部门
>
县农业农村局
>
财政信息
索 引 号:58/2022-1987742
发布机构:县农业农村局
生成日期:2022-09-16 09:44:54.0
公开日期:2022-09-16
公开方式:政府网站
公开范围:全部公开
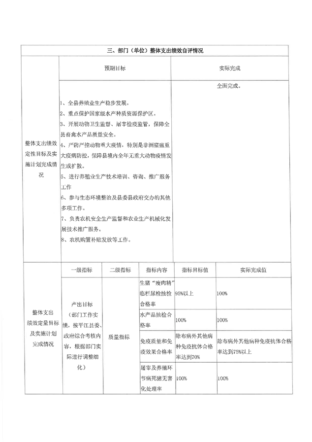
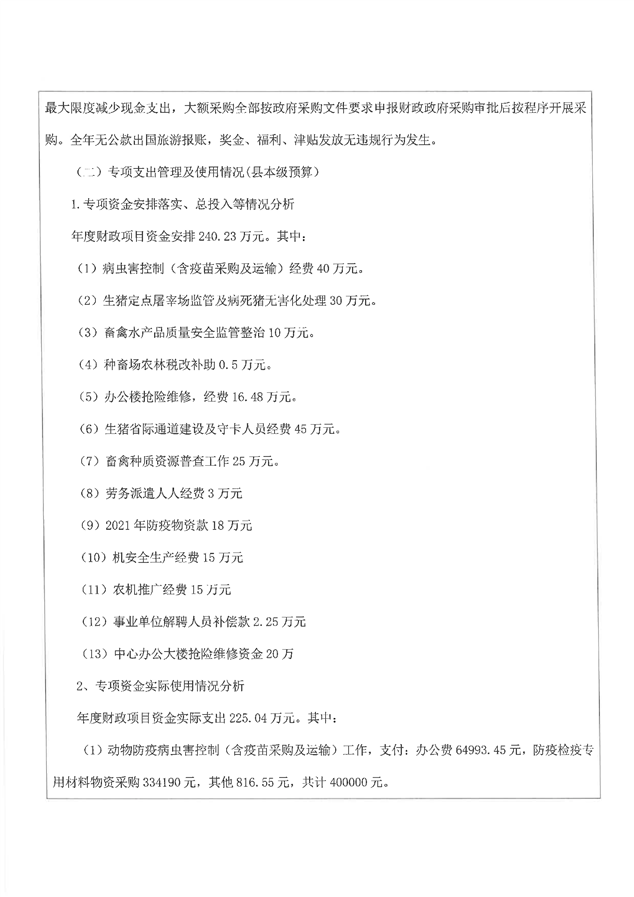
畜牧水产农机事务中心2021年度整体绩效评价自评报告
来源:县农业农村局
2022-09-16 09:44
|
|
|
|