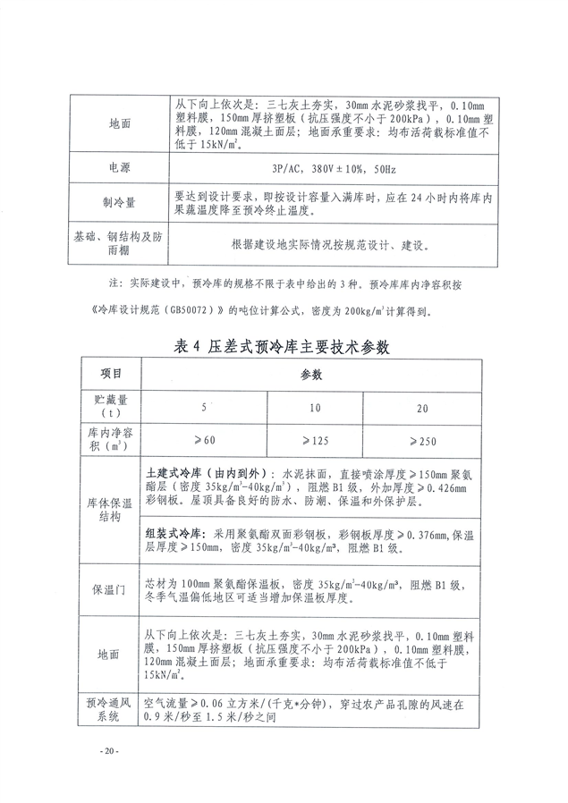
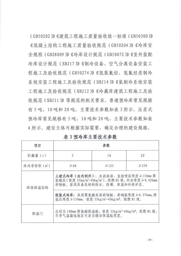
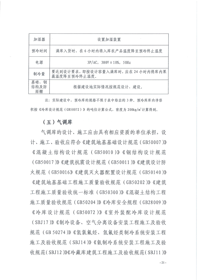
当前位置:
首页
>
政府信息公开
>
县直部门
>
县农业农村局
>
业务事项
索 引 号:58/2022-1984200
发布机构:县农业农村局
生成日期:2022-09-01 10:38:08.0
公开日期:2022-09-01
公开方式:政府网站
公开范围:全部公开
关于平江县申报2022年农产品产地冷藏保鲜设施建设项目的公示
来源:县农业农村局
2022-09-01 10:38
|
|
|
|