当前位置:
首页
>
政府信息公开
>
县直部门
>
县农业农村局
>
行政执法公示
>
事前公示
>
行政执法事项清单
索 引 号:58/2023-2104823
发布机构:县农业农村局
生成日期:2023-09-04 09:37:26.0
公开日期:2023-09-04
公开方式:政府网站
公开范围:全部公开
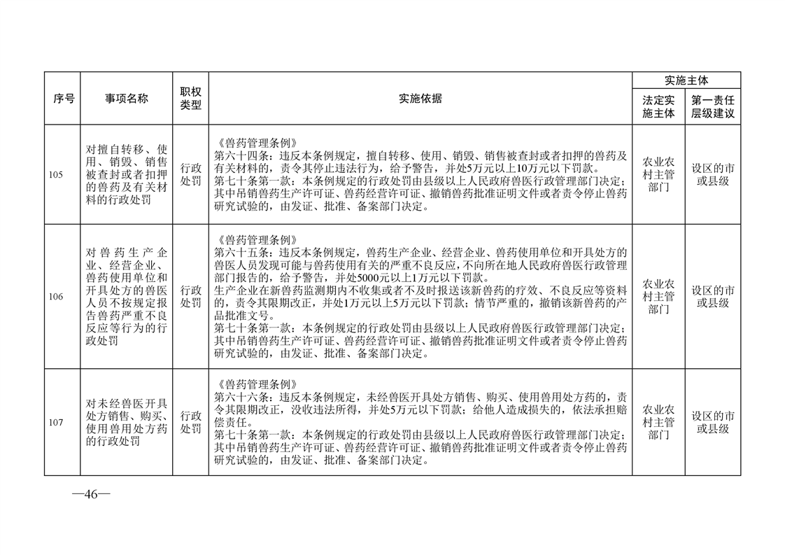
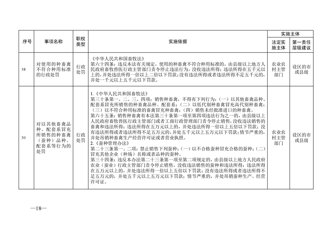
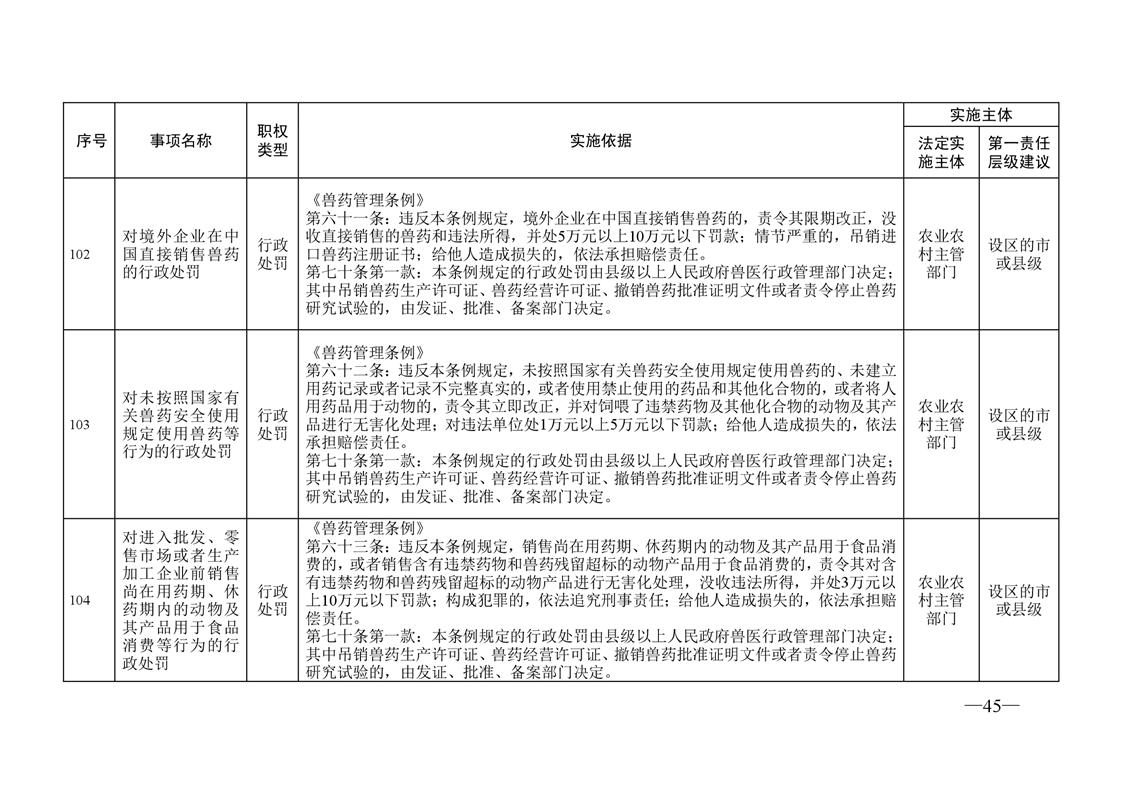
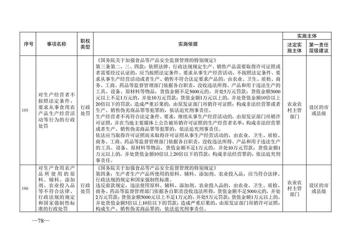
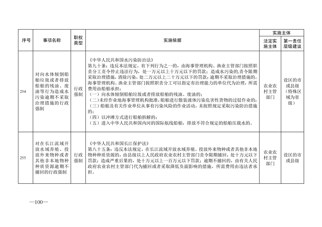
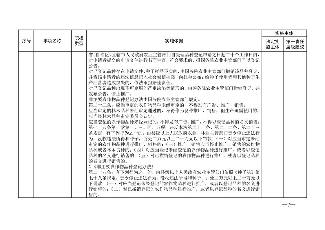
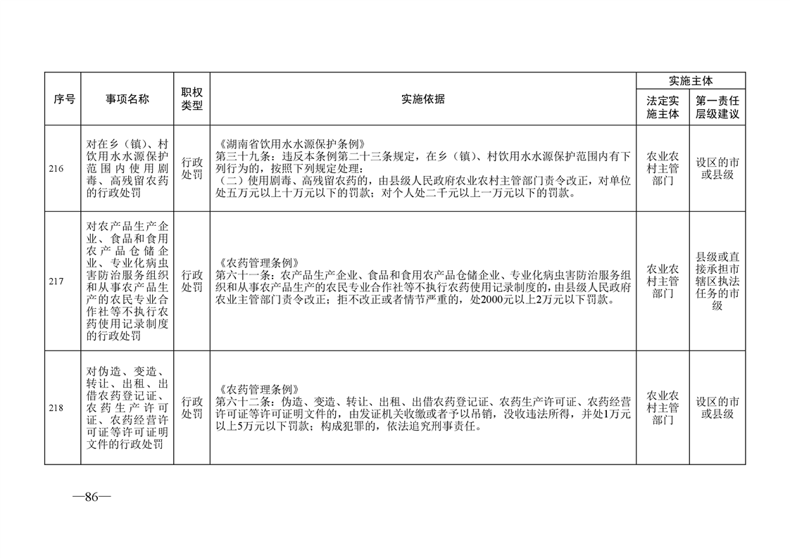
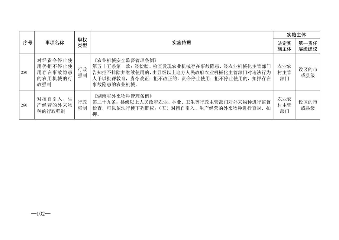
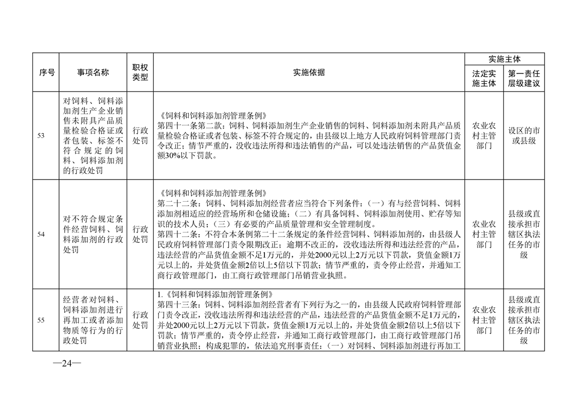
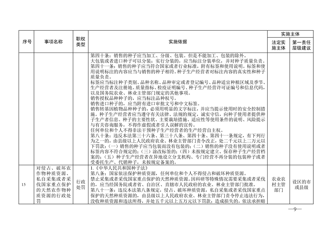
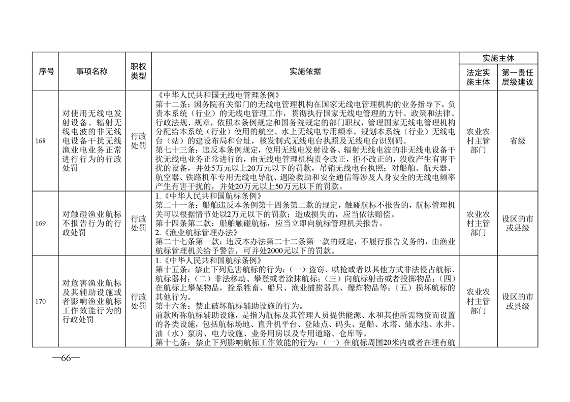
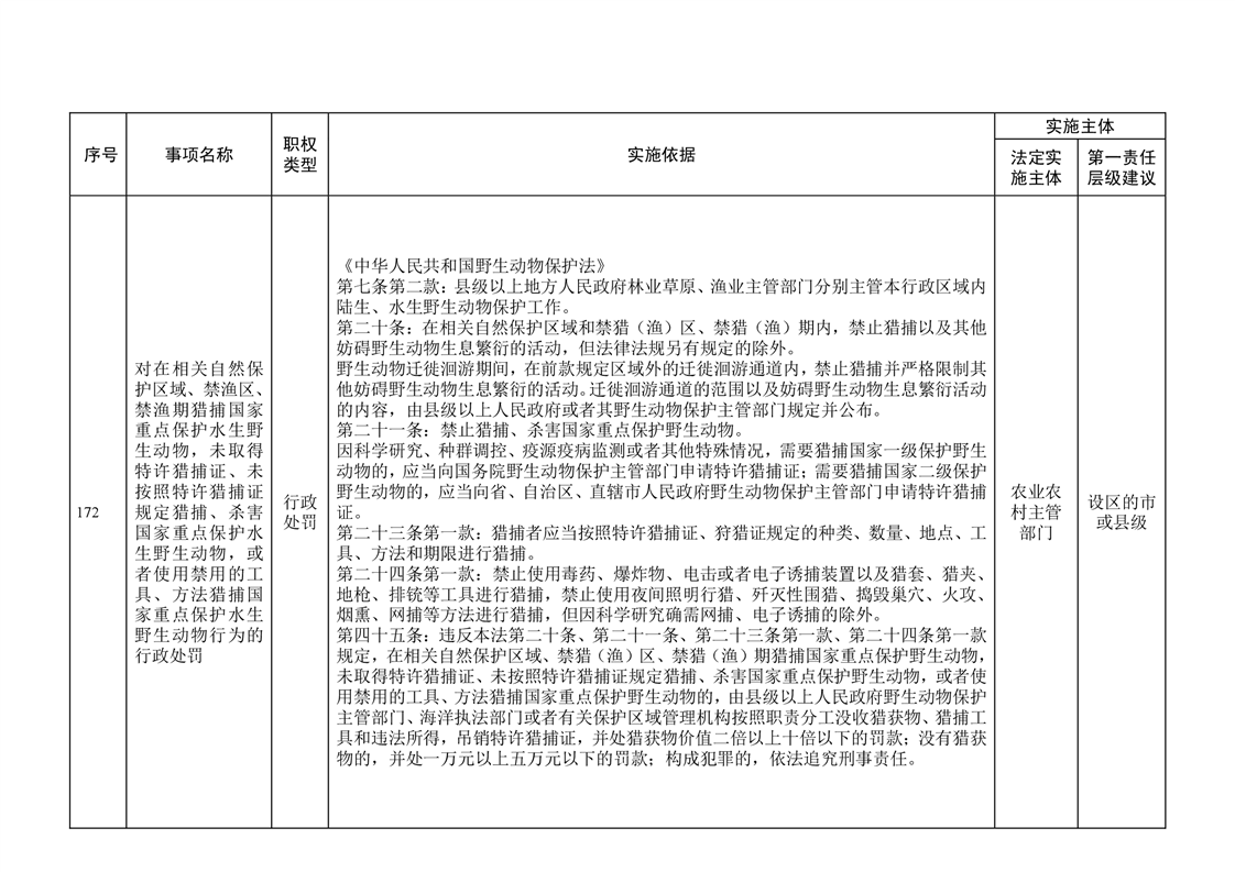
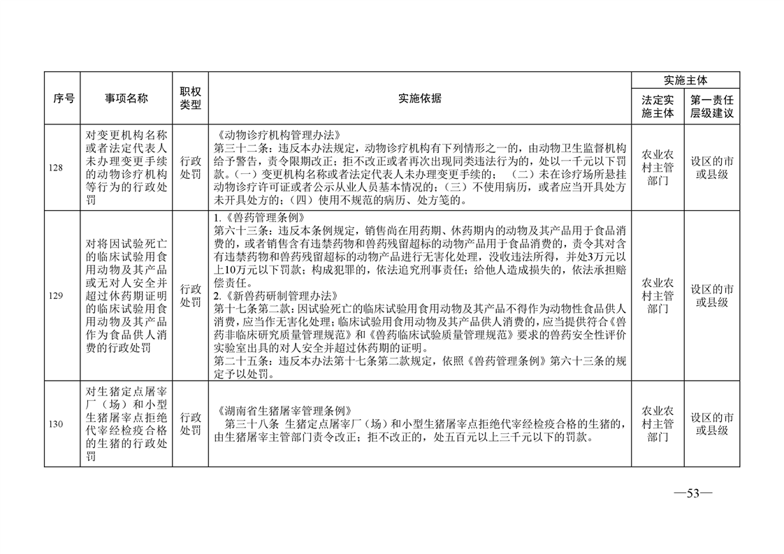
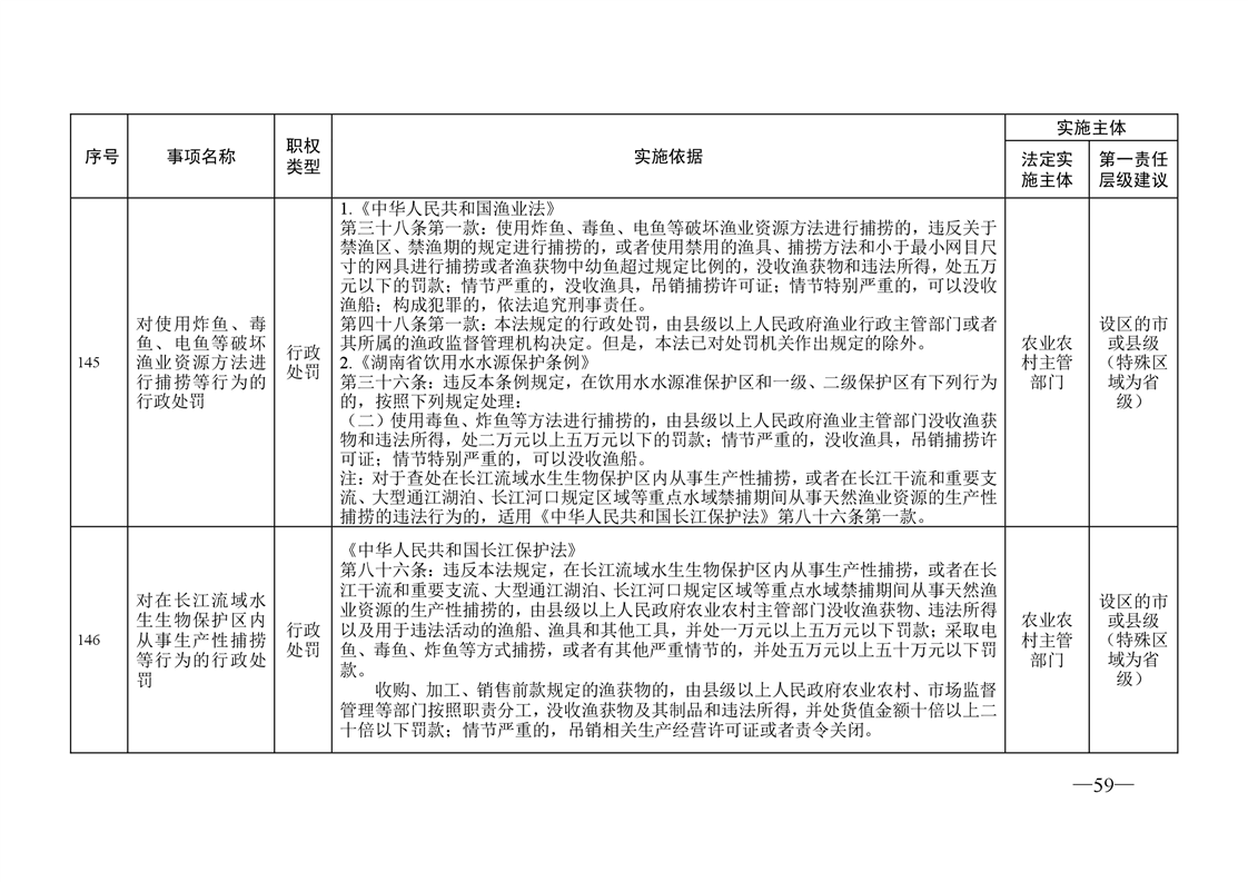
《湖南省农业综合行政执法事项指导目录(2021年版)》
来源:县农业农村局
2023-09-04 09:37
|
|
|
|