当前位置:
首页
>
政府信息公开
>
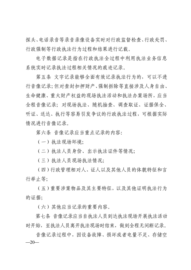
县直部门
>
县农业农村局
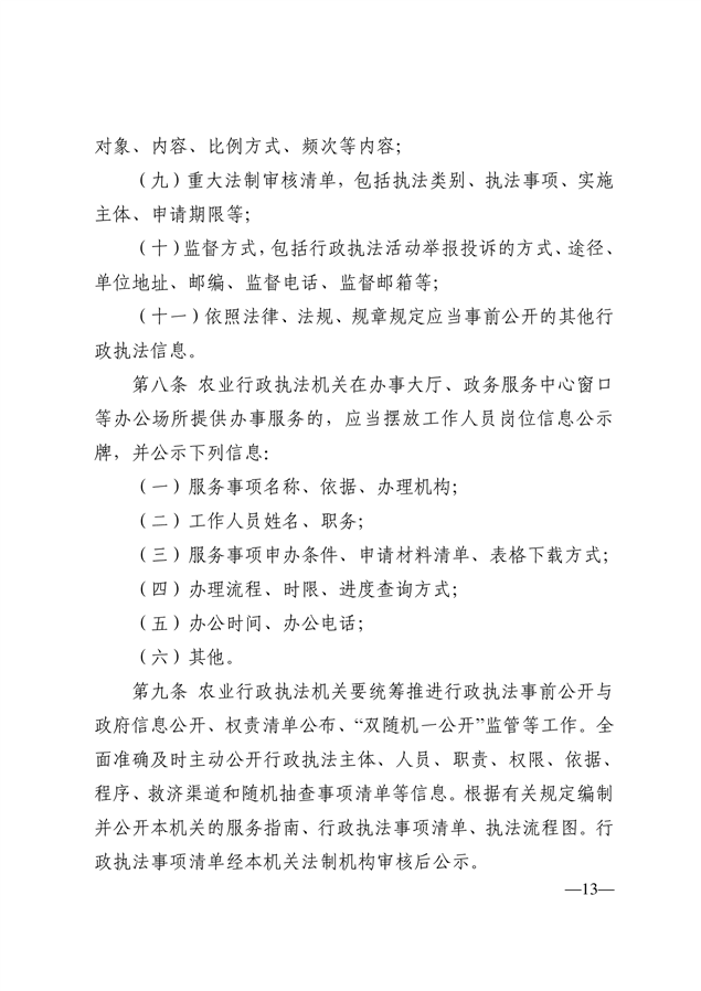
>
行政执法公示
>
事前公示
>
行政执法依据及制度文件
索 引 号:58/2021-1867325
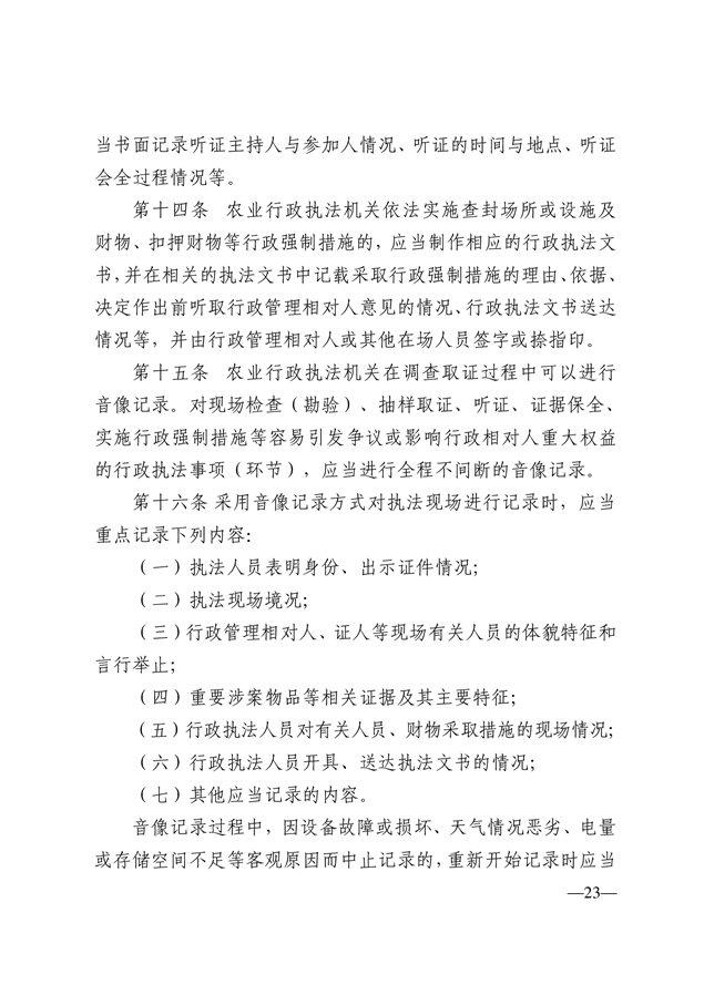
发布机构:县农业农村局
生成日期:2021-10-25 10:09:26.0
公开日期:2021-10-25
公开方式:政府网站
公开范围:全部公开
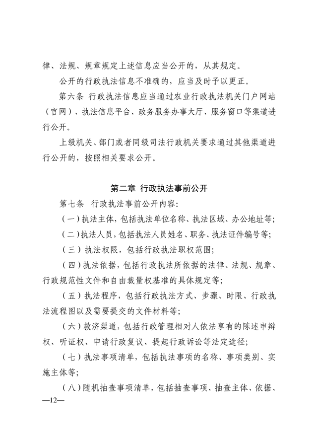
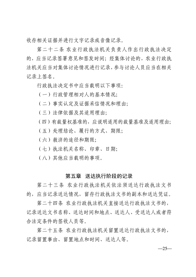
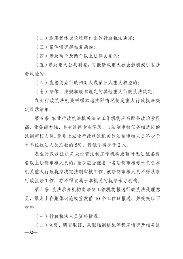
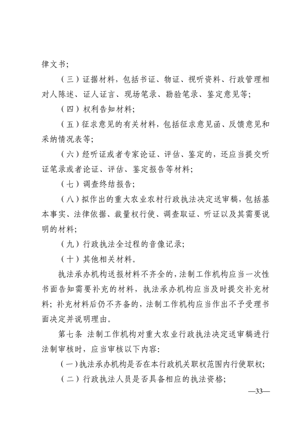
湖南省农业农村厅印发全面推行行政执法公示制度执法全过程记录制度重大执法决定法制审核制度的实施方案
来源:县农业农村局
2021-10-25 10:09
|
|
|
|