平江县森林公安局2016年部门预算
编 报 说 明
一、基本情况
平江县森林公安局负责保护全县森林及野生动植物资源,保护生态环境安全;负责全县森林防火工作,是维护林区社会治安秩序的重要力量。下设政工秘书股、预审法制股、森林消防股、装备财务股、刑侦治安队、下设浯口、加义、长寿、南江四个森林公安派出所及余坪警务室。现有人数 55 人,其中在职46人(含工勤9人)、离退休9人。
二、预算安排情况
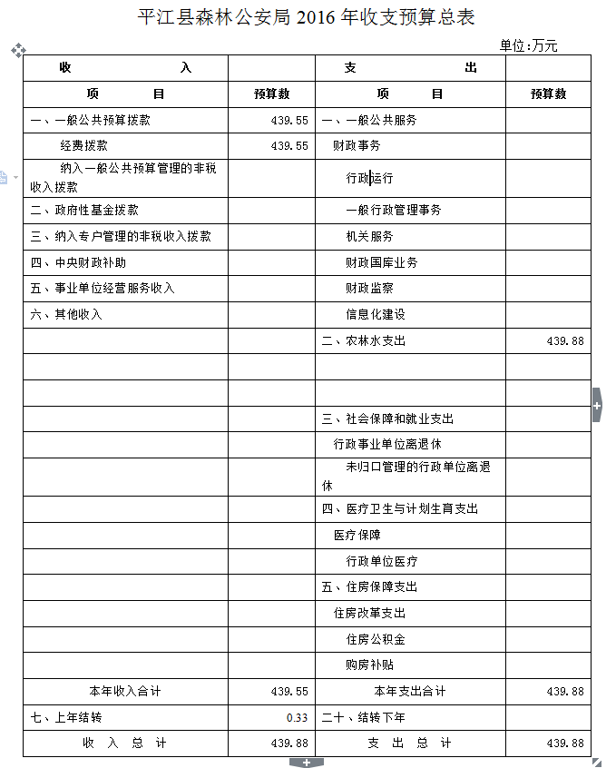
预算总收入 439.88 万元,其中:经费拨款 439.55 万元、上年结余 0.33万元。
预算总支出 439.88 万元,其中:基本支出403.88 万元 ,其中(工资福利支出 310.76 万元,一般商品和服务支出 80 万元,对个人和家庭补助支出 13.12 万元);项目支出 36 万元。
三、主要项目支出安排
安排预算内专项经费36 万元,主要安排情况如下:
协警工资发放36万元。



