当前位置:
首页
>
政府信息公开
>
县直部门
>
县林业局
>
财政信息
索 引 号:60/2021-1791075
发布机构:县林业局
生成日期:2021-02-01 10:27:31.0
公开日期:2021-02-01
公开方式:政府网站
公开范围:全部公开
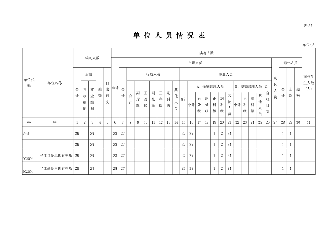
平江县幕阜国有林场2021年部门预算编报说明
来源:平江县幕阜国有林场
2021-02-01 10:27
|
|
|
|