当前位置:
首页
>
政府信息公开
>
县直部门
>
县林业局
>
财政信息
索 引 号:60/2021-1796604
发布机构:县林业局
生成日期:2021-01-19 16:47:11.0
公开日期:2021-01-19
公开方式:政府网站
公开范围:全部公开
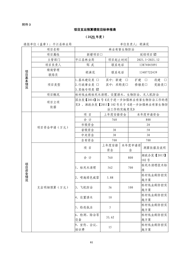
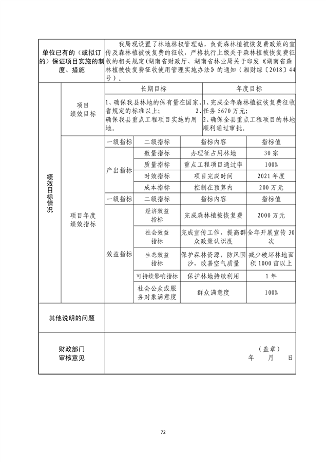
平江县林业局2021年部门预算编报说明
来源:县林业局
2021-01-19 16:47
|
|
|
|