当前位置:
首页
>
政府信息公开
>
县直部门
>
县水利局
>
其他信息
索 引 号:61/2018-1433428
发布机构:县水务局
生成日期:2018-10-31 16:09:55.0
公开日期:2018-10-31
公开方式:政府网站
公开范围:全部公开
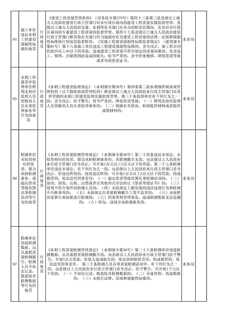
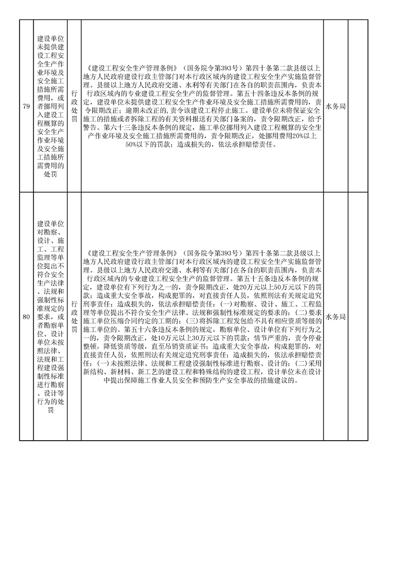
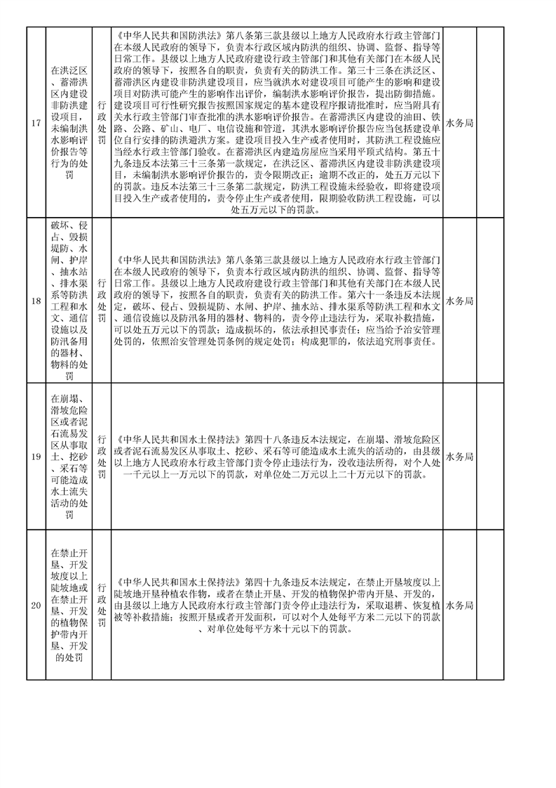
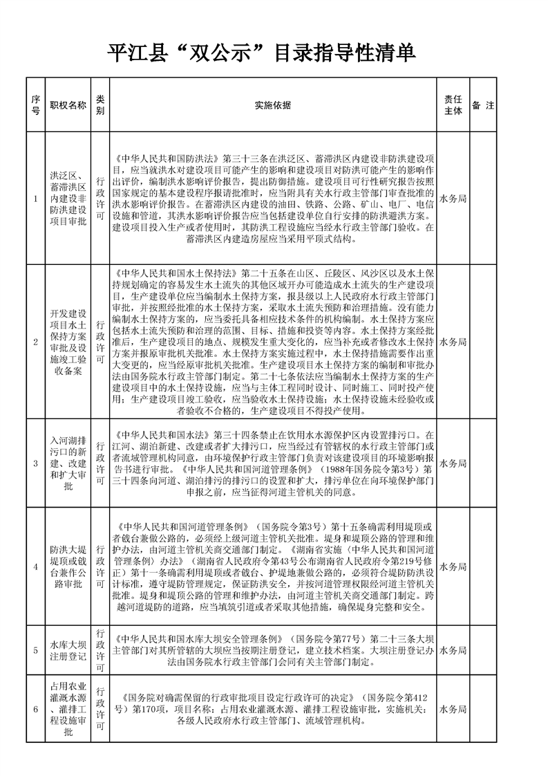
平江县“双公示”目录指导性清单
来源:县水务局
2018-10-31 16:09
|
|
|
|