当前位置:
首页
>
政府信息公开
>
县直部门
>
县水利局
>
财政信息
索 引 号:43060000/2020-1708340
发布机构:平江县人民政府
生成日期:2020-06-07 12:15:55.0
公开日期:2020-06-07
公开方式:政府网站
公开范围:全部公开
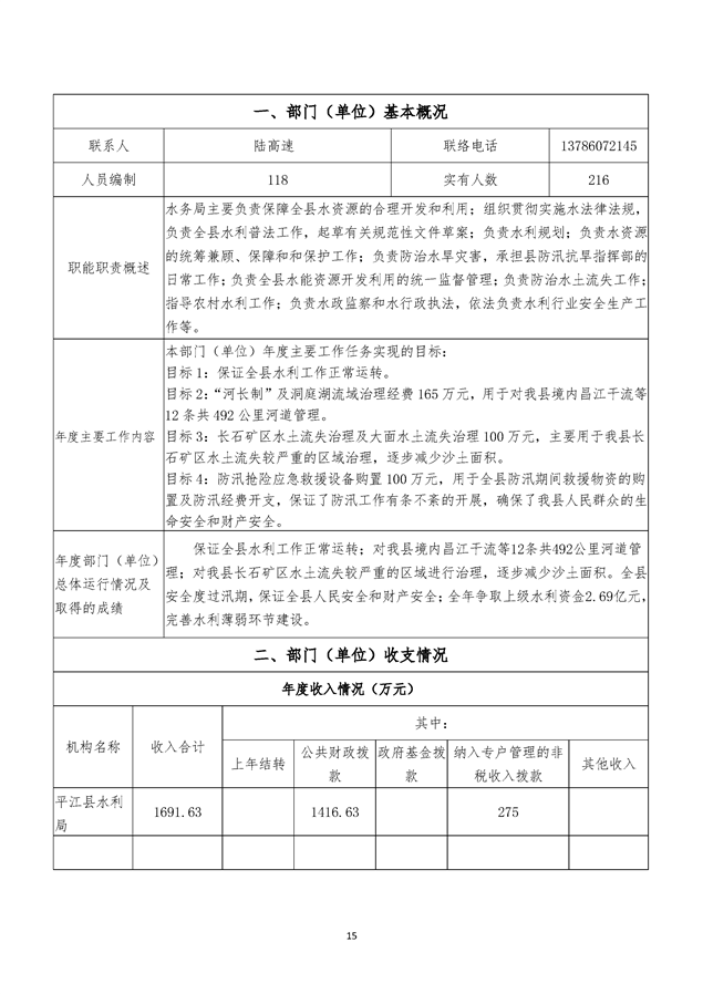
平江县水利局2019年度整体支出绩效自评
来源:县水利局2
2020-06-07 12:15
|
|
|
|