当前位置:
首页
>
政府信息公开
>
县直部门
>
县水利局
>
财政信息
索 引 号:61/2021-1808076
发布机构:县水利局
生成日期:2021-04-15 09:58:14.0
公开日期:2021-04-15
公开方式:政府网站
公开范围:全部公开
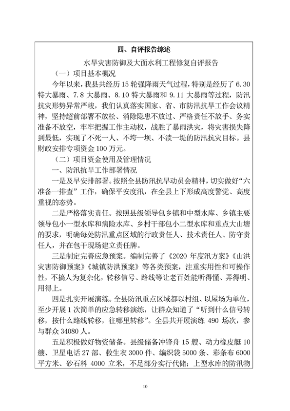
平江县水利局2020年度水旱灾害防治绩效评价自评报告
来源:县水利局
2021-04-15 09:58
|
|
|
|