当前位置:
首页
>
政府信息公开
>
县直部门
>
县水利局
>
行政执法公示
>
事前公示
>
行政执法文书样本
索 引 号:61/2021-1865148
发布机构:县水利局
生成日期:2021-10-19 09:22:34.0
公开日期:2021-10-19
公开方式:政府网站
公开范围:全部公开
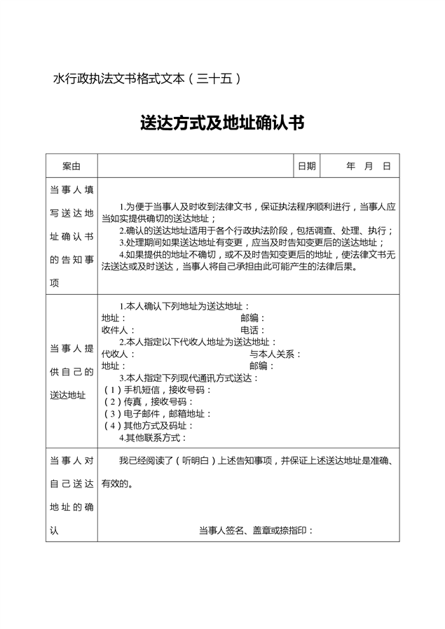
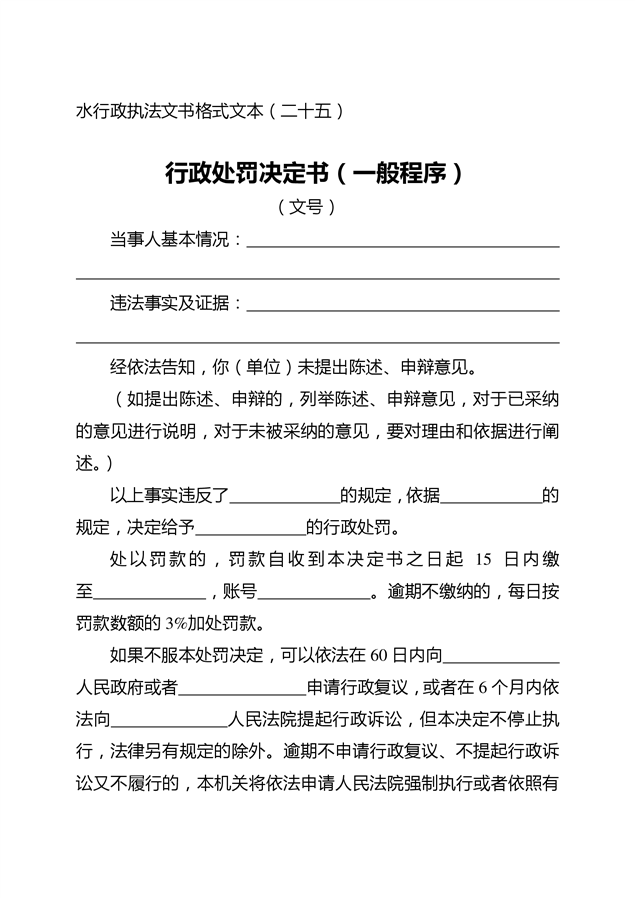
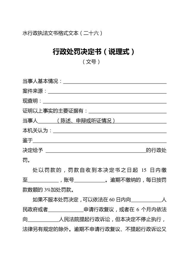
水行政执法文书
来源:县水利局
2021-10-19 09:22
|
|
|
|