当前位置:
首页
>
政府信息公开
>
县直部门
>
县水利局
>
行政执法公示
>
事前公示
>
法制审核目录清单
索 引 号:61/2023-2053234
发布机构:县水利局
生成日期:2023-04-07 11:21:08.0
公开日期:2023-04-07
公开方式:政府网站
公开范围:全部公开
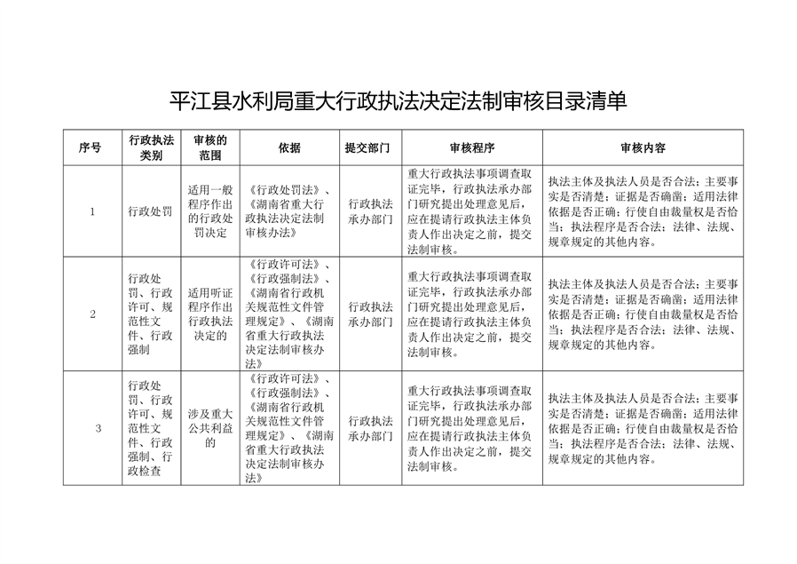
2023平江县水利局重大行政执法决定法制审核目录清单
来源:县水利局
2023-04-07 11:21
|
|
|
|