当前位置:
首页
>
政府信息公开
>
县直部门
>
县水利局
>
行政执法公示
>
事前公示
>
证明事项清单
索 引 号:61/2022-1930296
发布机构:县水利局
生成日期:2022-04-18 11:39:16.0
公开日期:2022-04-18
公开方式:政府网站
公开范围:全部公开
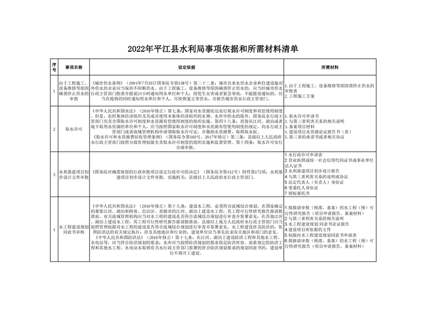
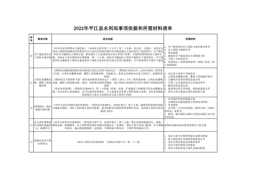
2022年平江县水利局事项依据和所需材料清单
来源:县水利局
2022-04-18 11:39
|
|
|
|