当前位置:
首页
>
政府信息公开
>
县直部门
>
县水利局
>
行政执法公示
>
事前公示
>
行政裁量权基准
索 引 号:61/2022-1928753
发布机构:县水利局
生成日期:2022-04-13 11:06:46.0
公开日期:2022-04-13
公开方式:政府网站
公开范围:全部公开
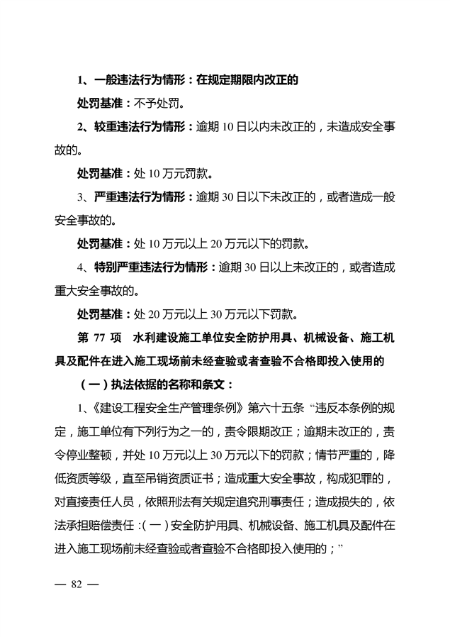
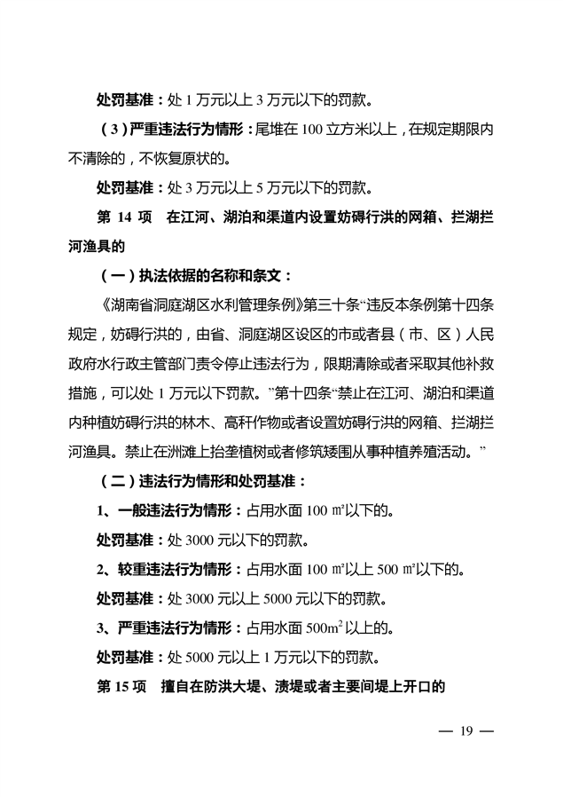
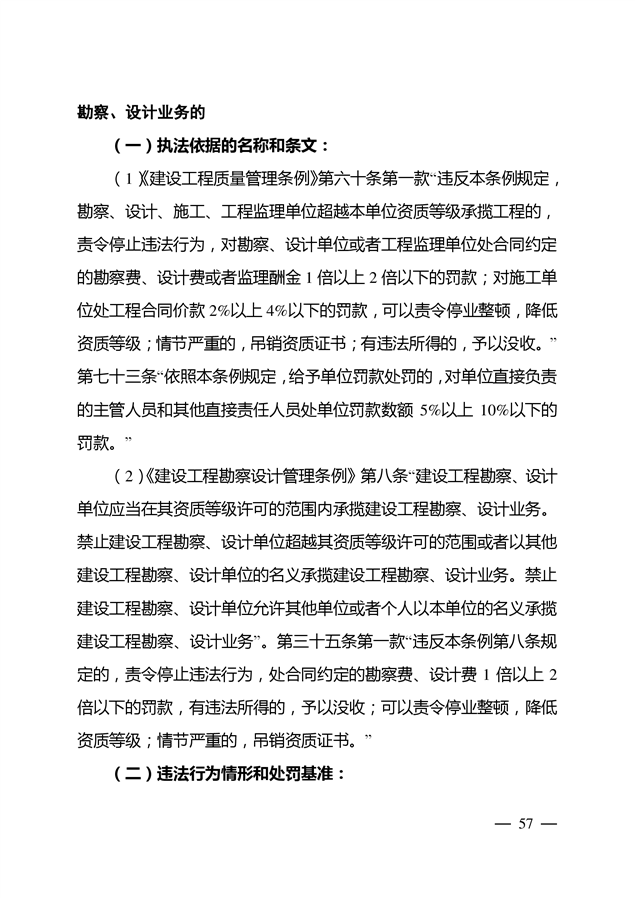
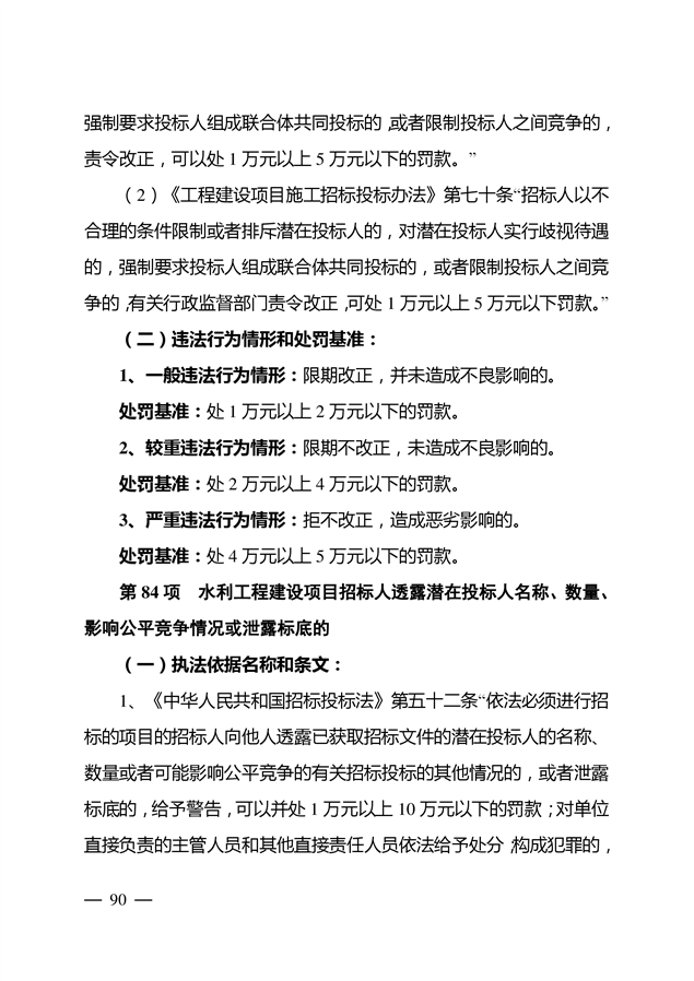
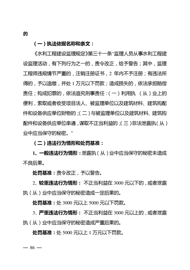
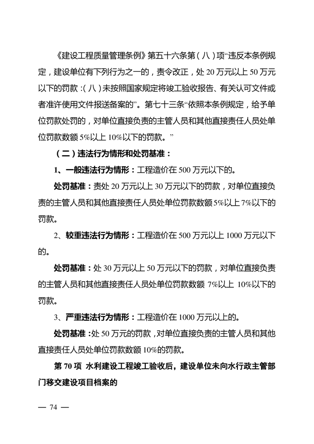
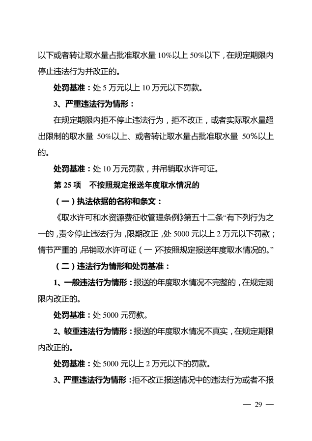
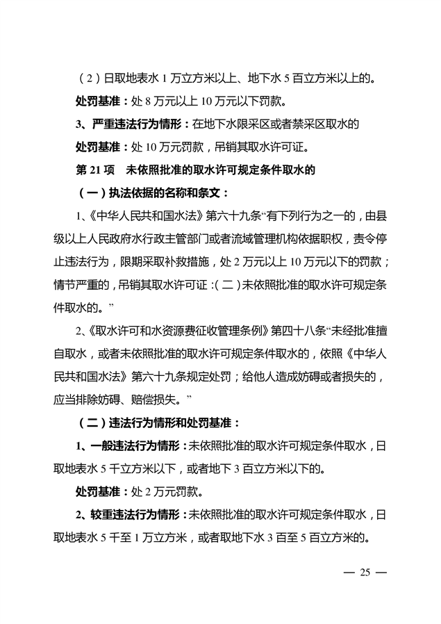
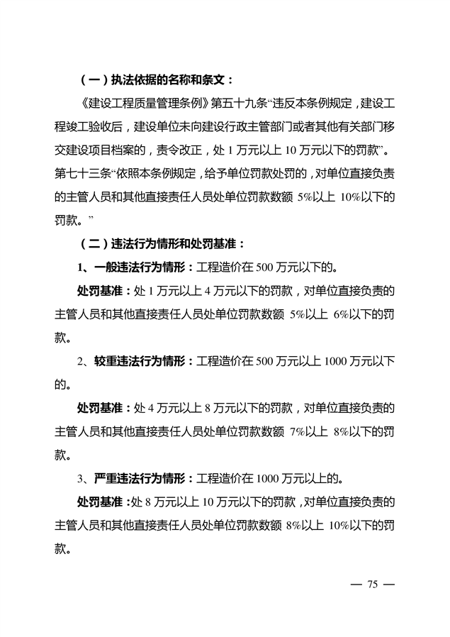
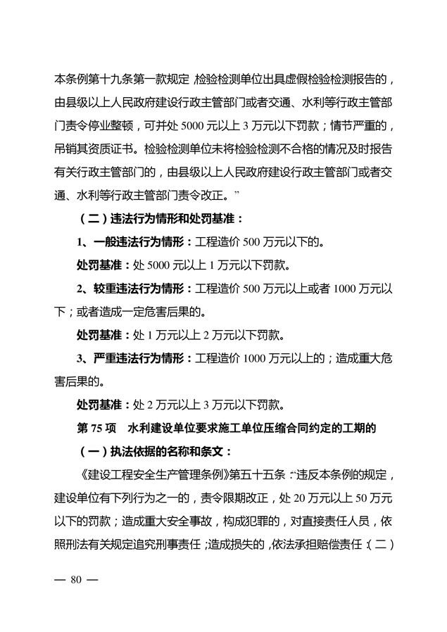
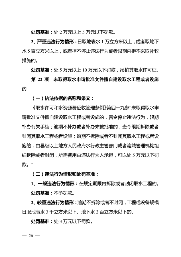
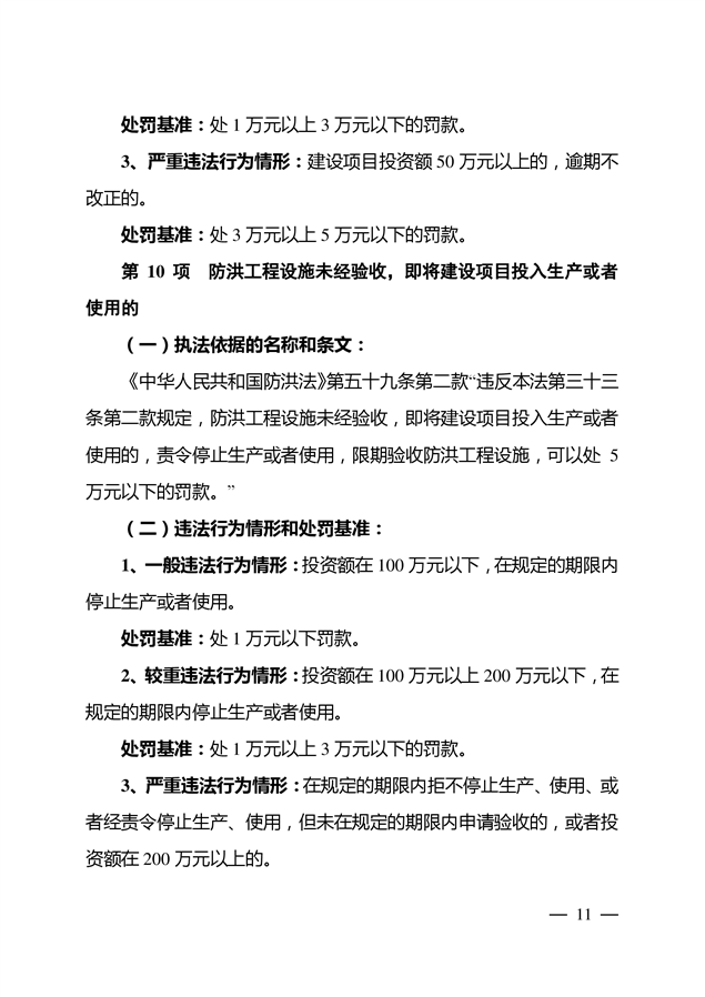
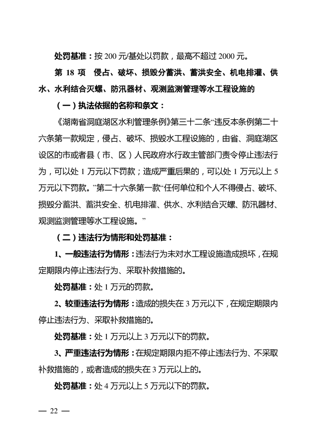
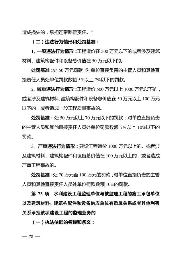
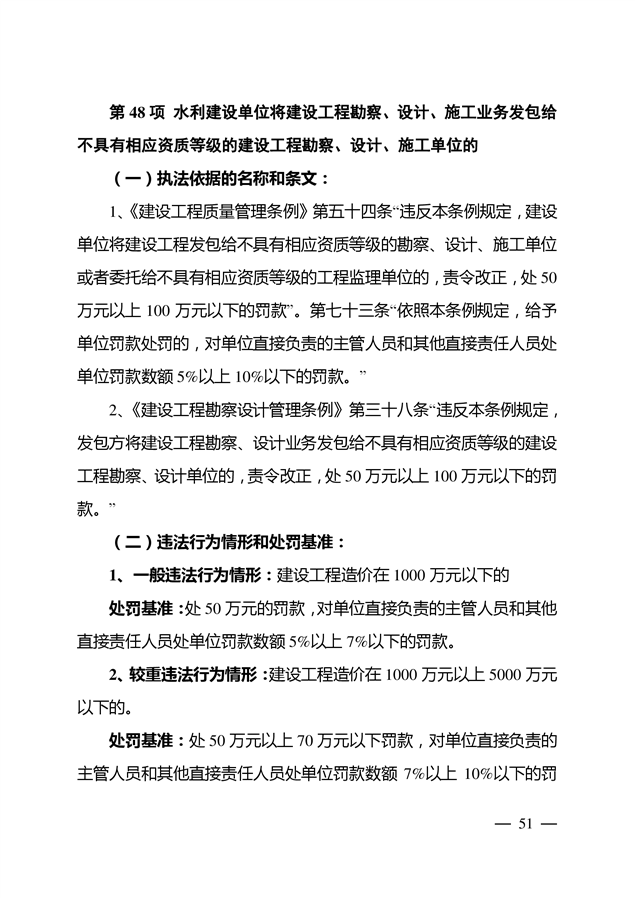
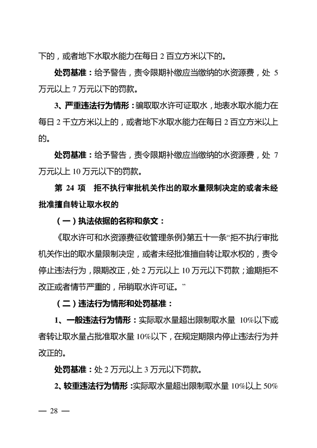
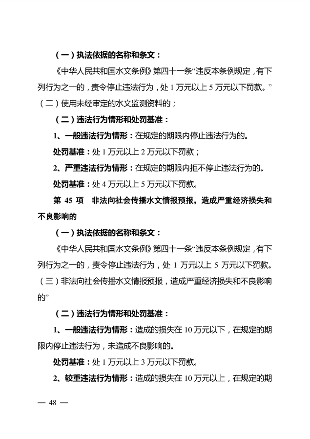
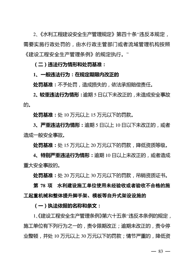
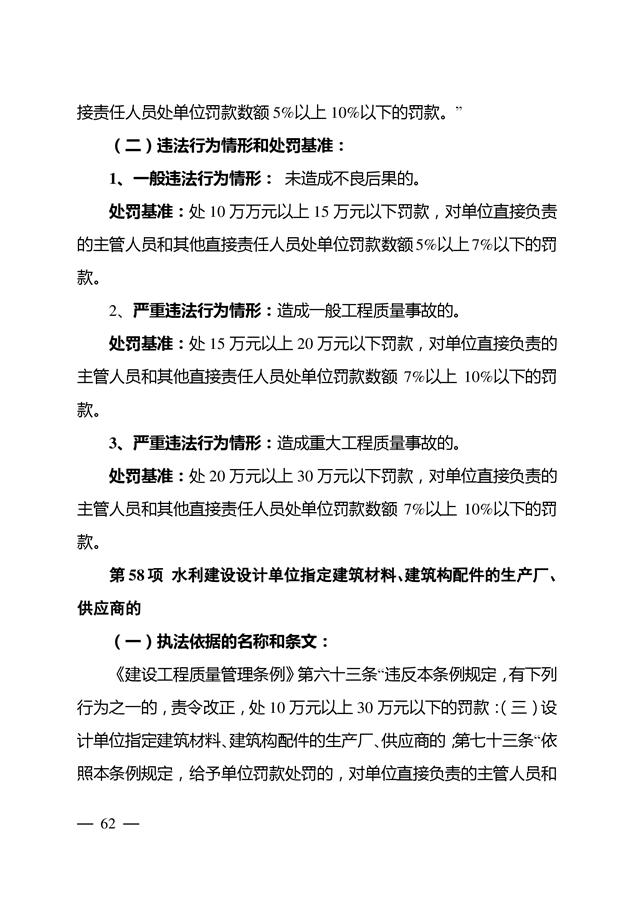
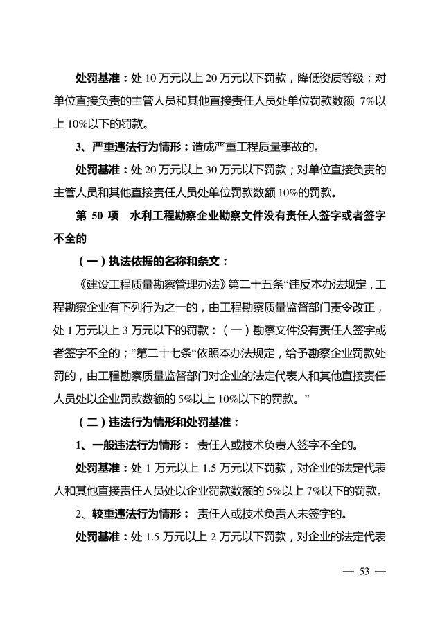
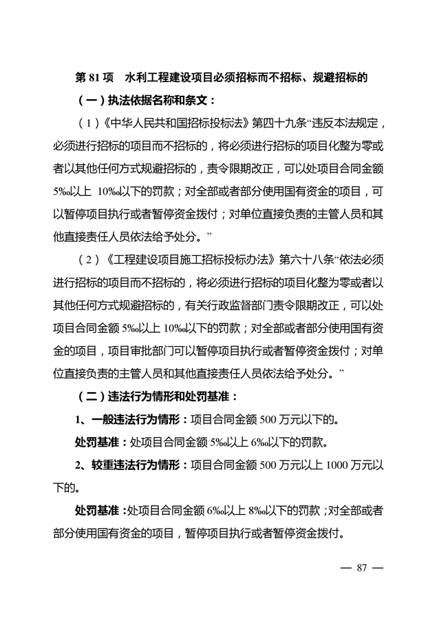
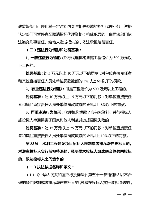
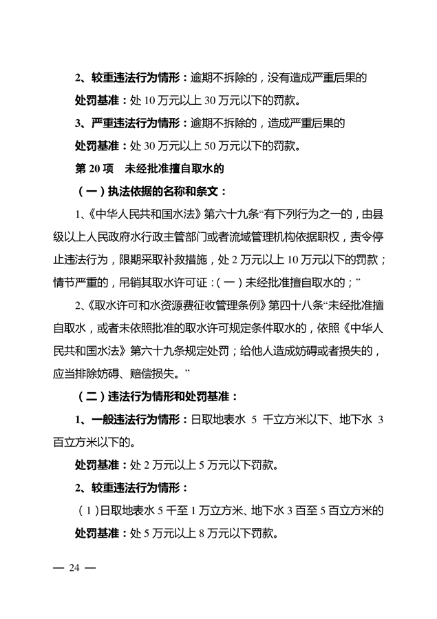
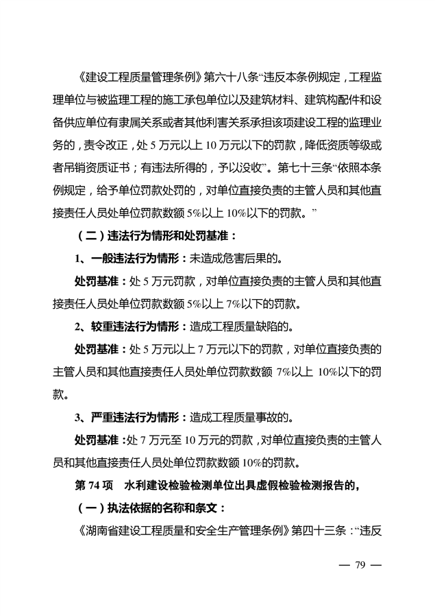
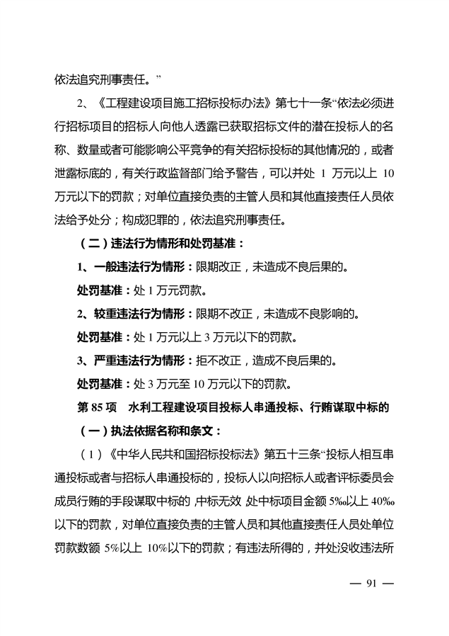
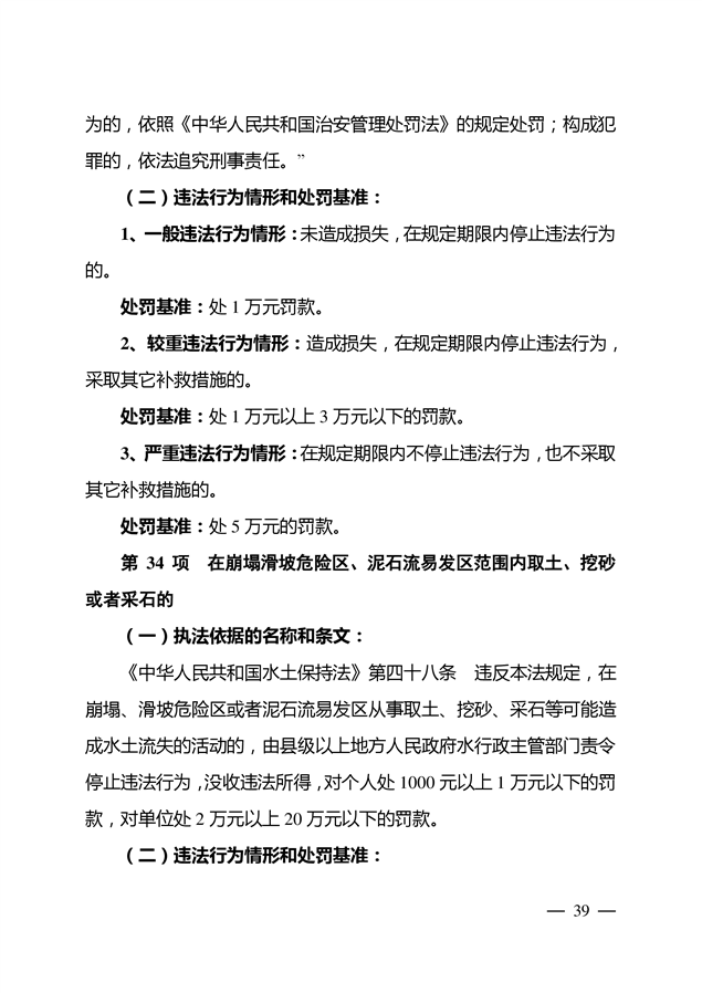
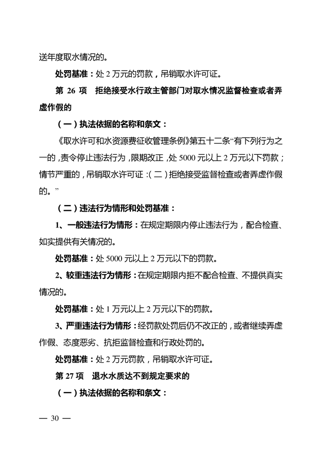
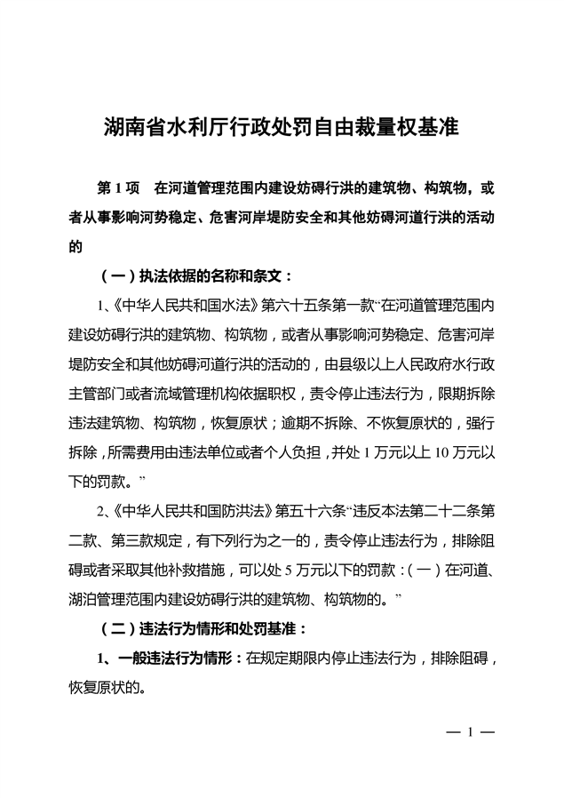
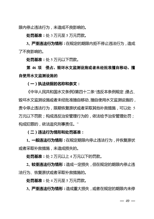
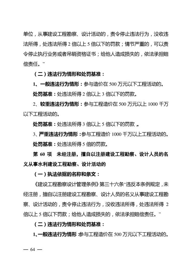
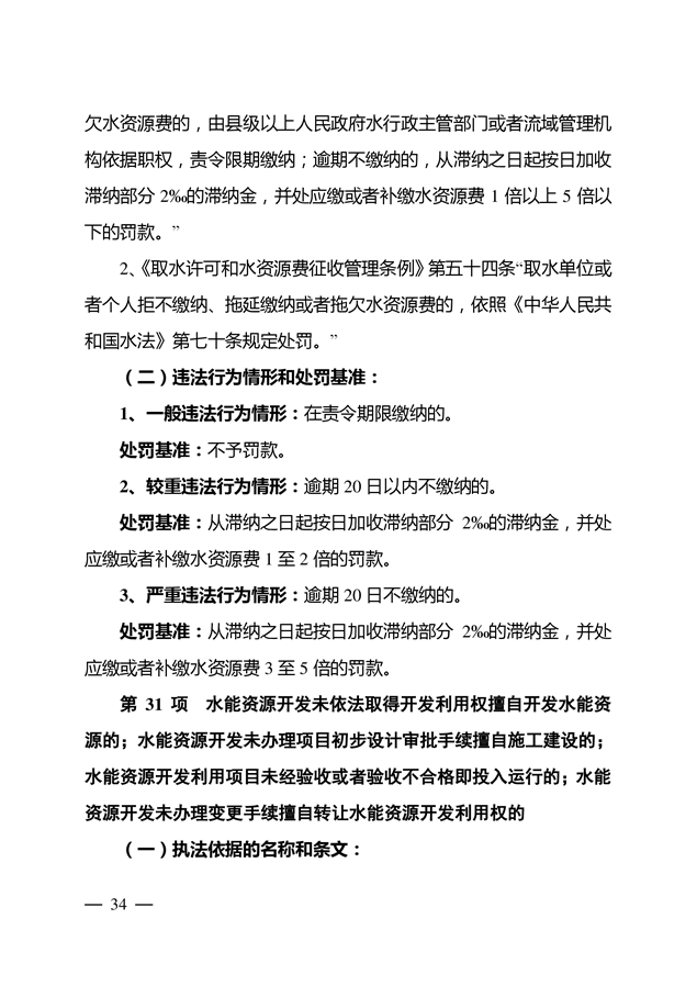
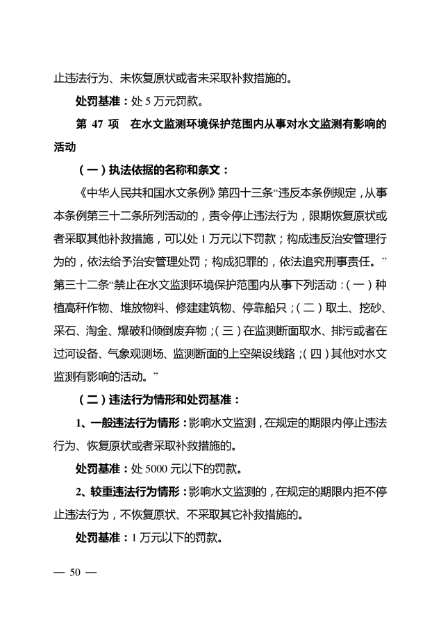
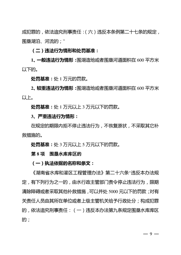
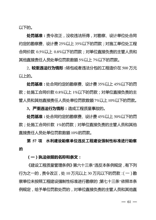
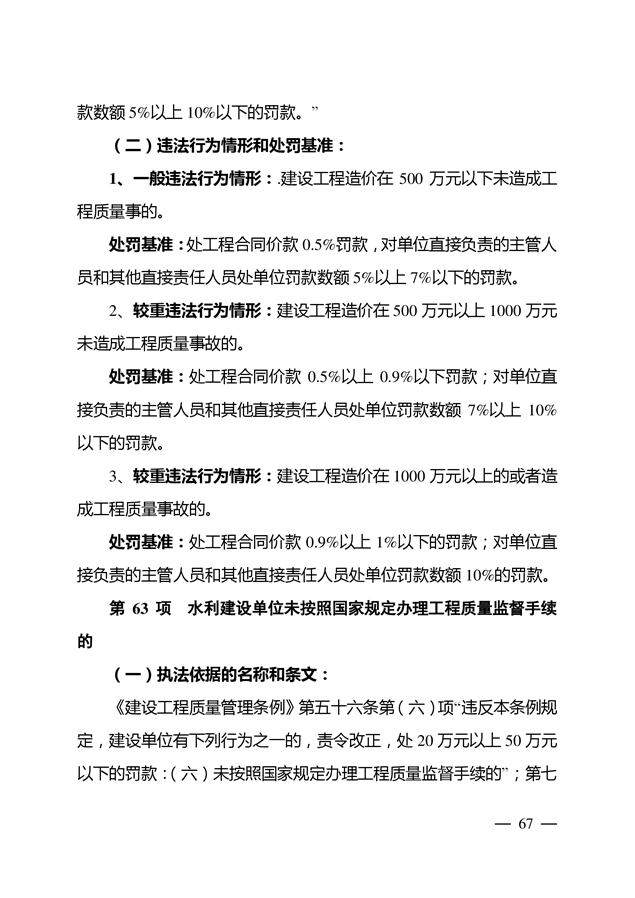
2022湖南省水利厅行政处罚自由裁量权基准
来源:县水利局
2022-04-13 11:06
|
|
|
|