当前位置:
首页
>
政府信息公开
>
县直部门
>
县商务局
>
财政信息
索 引 号:43060000/2020-1743518
发布机构:平江县人民政府
生成日期:2020-08-25 11:03:29.0
公开日期:2020-08-25
公开方式:政府网站
公开范围:全部公开
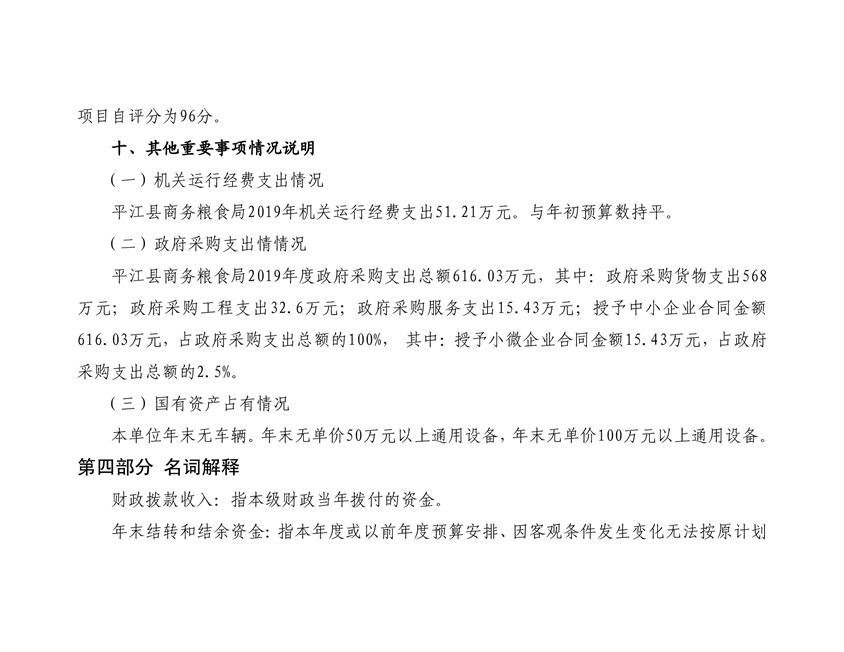
县商务粮食局2019年度部门决算公开
来源:县商务粮食局
2020-08-25 11:03
|
|
|
|